397.38K
Категория: ФизикаФизика

практика 16. несинусоидальные цепи

1.

Негармонические периодические
напряжения
и токи
как функции времени f(t) с
периодом T могут быть
представлены в
виде тригонометрического ряда
Фурье,
состоящего из суммы постоянной
составляющей (k=0) и гармоник с
кратными (k=1,2,3…) частотами
(kω).

2.

Далее линейную цепь можно
рассчитывать
методом наложения, т.е.
определять
постоянную составляющую и
каждую
гармонику напряжений и токов
по
отдельности.

3.

Задача 1
Дано:
Z(0) =100 Ом;
Z(1) =0 Ом;
XL(2) =100 Ом.
Найти: XC(3) =?
Решение
Входное сопротивление Z (k) =?
k=0,1,2…;
XL(k) =kωL=kXL(1) ; XC(k) =1/kωC=XC(1)/k;
R( jX L jX C )
(k )
(k )
R jX L jX C
(k )
Z
(k )
(k )

4.

Нулевая гармоника (постоянный ток):
Z
(0)
R 100 Ом

5.

Первая гармоника (по условию задачи):
R( jX L jX C )
0
(1)
(1)
R jX L jX C
(1)
Z
(1)
тогда
X L XC
(1)
(1)
(2)
(1)
XL
2
50 Ом
В результате:
(1)
X
50
(3)
C
XC
16.67 Ом
3
3

6.

Задача 2
U (t ) 40 120 2 sin t 60 2 sin 2 t , B
R 20 Ом L 20 Ом 1 C 40 Ом
определить показание амперметра
магнитоэлектрической системы и
электромагнитной системы
Решение
Нулевая гармоника (постоянный ток) k=0 U (0) 40 B
(0)
IA
(0)
U
40
2A
R
20

7.

Первая гармоника k=1
Z
j 00
120 B
jX L ( jX C )
j 20 ( j 40)
R
20
(1)
(1)
jX L jX C
j 20 j 40
(1)
(1)
U& 120e
(1)
20 j 40 44.72e
(1)
j 63.430
Ом
(1)
&
0
U
120
(1)
j
63.43
I&A (1)
A
0 2.683e
j 63.43
Z
44.72e

8.

Вторая гармоника k=2
тогда
X L (2) 2 X L (1) 40 Ом
Z
(1)
X
X C (2) C 20 Ом
2
jX L ( jX C )
j 40 ( j 20)
R
20
(2)
(2)
jX L jX C
j 40 j 20
(2)
(2)
(2)
j 00
&
U 60e 60 B
20 j 40 44.72e
(2)
j 63.430
Ом
(2)
&
0
U
60
(2)
j
63.43
I&A (2)
A
0 1.341e
j 63.43
Z
44.72e

9.

Показание амперметра магнитоэлектрической
системы:
IA IA
(0)
2A
Показание амперметра электромагнитной
системы:
IA
I
(0) 2
I&
(1)
2
I&
(2)
2
2 2.683 1.341 3.6 A
2
2
2

10.

Задача 3
Z
(1)
R jX
(1)
L
1 j1 Ом
i (t ) 3 2 sin t 2 2 sin 3 t A
Определить активную, реактивную и
полную мощности цепи
Решение
Нулевая гармоника (постоянный ток) k=0:
I (0) 3 A
Z
P0 U
I
(0)
(0)
R 1 Ом
(0)
3 3 9 Вт
U
(0)
I
(0)
Q0 0
R 1 3 3 B

11.

Первая гармоника k=1
Z
(1)
R jX
U& I& Z
(1)
(1)
(1)
(1)
L
(1)
j 00
&
I 1e 1 A
1 j1 1.41e
1 1.41e
j 450
j 450
Ом
1.41e
j 450
B
Активная мощность
(1)
(1)
0
0
&
&
P1 U I cos 1 1.41 1cos(45 0 ) 1 Bт
Реактивная мощность
(1)
(1)
0
0
&
&
Q1 U I sin 1 1.41 1 sin(45 0 ) 1 вар

12.

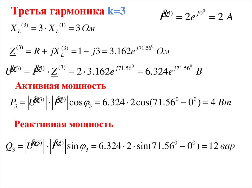
Третья гармоника k=3
(3)
j 00
&
I 2e 2 A
X L (3) 3 X L (1) 3 Ом
Z
(3)
R jX
(3)
L
1 j 3 3.162e
j 71.560
Ом
(3)
(3)
(3)
j 71.560
j 71.560
&
&
U I Z 2 3.162e
6.324e
B
Активная мощность
P U&(3) I&(3) cos 6.324 2cos(71.560 00 ) 4 Bт
3
3
Реактивная мощность
Q3 U&(3) I&(3) sin 3 6.324 2 sin(71.560 00 ) 12 вар

13.

Мощности с учетом всех гармоник k=0,1,3
Активная мощность
P P0 P1 P3 9 1 4 14 Вт
Реактивная мощность
Q Q1 Q3 1 12 13 вар
Действующее значение напряжения
U U
(0) 2
U&
(1)
2
U&
(3)
2
3 1.41 6.324 7.14 B
2
2
2
Действующее значение тока
I
I
(0) 2
I&
(1)
2
I&
(3)
2
32 12 22 3.741 A
Полная мощность
S U I 7.14 3.741 26.715 ВА

14.

Задача 4
В резонансной цепи определить
показание
амперметра и вольтметра
электродинамической системы.
u (t ) 100 200 2 sin(200t 450 ) B
R 20 Ом, L 0.5 Гн
Решение
Нулевая гармоника (постоянный ток) k=0: U (0) 100 B
(0)
U
100
(0)
IA
5 A
R
20
UV(0) 0

15.

Первая гармоника k=1:
(1)
j 450
&
U 200e
B
X L(1) L 200 0.5 100 Ом
При резонансе токов
X С(1) X L(1) 100 Ом
jX L ( jX C )
(1)
(1)
jX L jX C
(1)
Z
(1)
LC
(1)
Ток через резистор равен нулю.
Напряжение первой гармоники приложено к LC контуру
(1)
j 450
&
U
200e
(1)
j 450
&
IL
2e
A
(1)
j 900
jX L
100e
Получаем:
I A(1) 2 A, UV(1) 200 B

16.

Показания приборов электродинамической системы:
IA
IA
(0) 2
IA
(1) 2
UV UV(1) 200 B
5 2 5.385 A
2
2

17.

Задача 5
R
A
u(t)
L
C
Определить показание амперметра и
вольтметра магнитоэлектрической и
электродинамической систем, если в
цепи резонанс на третьей гармонике
R 20 Ом
V
L 10 Ом
u (t ) 200 180 2 sin t 60 2 sin 3 t
Решение
Нулевая гармоника (постоянный ток) k=0:
I
(0)
A
0 A, U
(0)
V
U (0) 200 B
U
(0)
200 B

18.

В цепи резонанс на третьей гармонике, поэтому:
X L(1) L 10 Ом,
X С(3) X L(3) 3 X L(1) 30 Ом
емкостное сопротивление 1 гармоники :
X С(1) 3 X С(3) 3 30 90 Ом
&(1)
j 00
Первая гармоника k=1:
U 180e B
Z
(1)
R jX L(1) jX С(1) 20 j10 j 90
20 j80 82.46e
j 760
Ом
&(1)
0
j
0
&
U
180e
(1)
j 760
I A (1)
2.182e
A
j 760
Z
82.46e
&(1) &
(1)
(1)
j 760
j 900
j140
UV I ( jX C ) 2.182e 90e
196.46e
B

19.

Третья гармоника (резонанс) k=3:
Z
(3)
R jX L(3) jX С(3) 20 j 30 j 30
20e
j 00
&(3)
j 00
U 60e B
X L(3) X C(3) 30 Ом
Ом
&(3)
0
j
0
&
U
60e
(3)
j 00
I A (3)
3e A
j 00
Z
20e
&(3) &
(3)
(3)
j 00
j 900
j 900
UV I ( jX C ) 3e 30e
90e
B
Показания приборов магнитоэлектрической
системы:
I
(0)
A
0 A, U
(0)
V
200 B

20.

Показания приборов электродинамической системы:
UV UV
(0) 2
UV
(1) 2
UV
(3) 2
200 196.46 90 294.4 B
2
IA
2
IA
(0) 2
IA
2
(1) 2
IV
(3) 2
02 2.1822 22 3.71 A
English     Русский Правила