963.50K
Категория: МатематикаМатематика

Презентация к уроку математики в 10 классе по теме _Логарифмические неравенства_ (1)

1.

Решение логарифмических
неравенств

2.

Логарифмическим неравенством
называется неравенство, в котором
переменная находится под знаком
логарифма

3.

Логарифмическими неравенствами называют
неравенства вида
и неравенства, сводящиеся к этому виду

4.

1. По определения логарифма
Простейшие логарифмические неравенства
записывается следующим образом:
log a f ( x) b log a f ( x) b
Схема сравнения логарифмических неравенств:
logа x > b
0<a<1
0 < x < ab
logа x < b
a>1
0<a<1
a>1
x > ab
x > ab
0 < x < ab

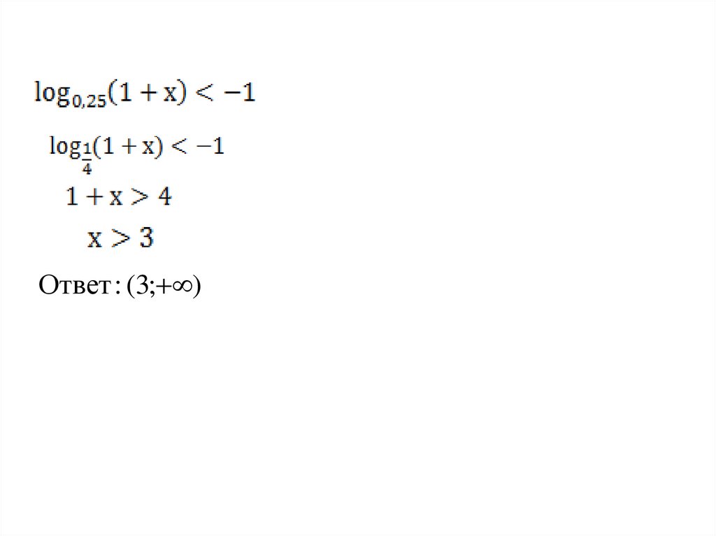
5.

Ответ : (3; )

6.

2. Метод потенцирования
Суть метода в следующем: с помощью формул
неравенство привести к виду log a f ( x) log a g ( x)
Справедливы следующие утверждения:
f ( x) g ( x),
log a f ( x) log a g ( x) f ( x) 0, a 1
g ( x) 0;
f ( x) g ( x),
log a f ( x) log a g ( x) f ( x) 0, 0 a 1
g ( x) 0;

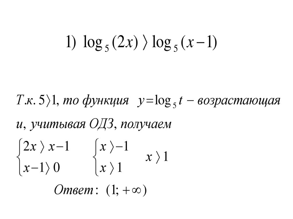
7.

1) log 5 (2 x) log 5 ( x 1)
Т .к. 5 1, то функция у log 5 t возрастающая
и, учитывая ОДЗ, получаем
2 х х 1
х 1
х 1
х 1 0
х 1
Ответ : (1; )

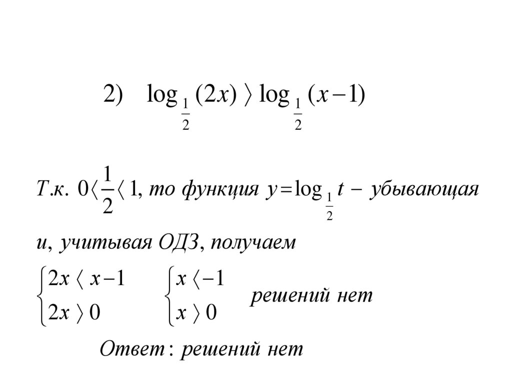
8.

2) log 1 (2 x) log 1 ( x 1)
2
2
1
Т .к. 0 1, то функция у log 1 t убывающая
2
2
и, учитывая ОДЗ , получаем
2 х х 1
х 1
решений нет
2 х 0
х 0
Ответ : решений нет

9.

3).

10.

11.

3.Метод введения новой переменной:
Ищем в неравенстве некоторое повторяющееся
выражение,
которое
обозначим
новой
переменной,
тем
самым,
упрощая
вид
неравенства

12.

3. Метод введения новой переменной:

13.

4. Функционально - графический:
Решите неравенства:
y
log 5 x 0
1
-1
Ответ: х > 1
0
1
x
log 5 x 0
Ответ: 0 < х < 1
13
English     Русский Правила