1.07M
Категория: МатематикаМатематика

Лекция 201-206С 051121

1.

СИСТЕМЫ ЛИНЕЙНЫХ
ДИФФЕРЕНЦИАЛЬНЫХ УРАВНЕНИЙ
С ПОСТОЯННЫМИ
КОЭФФИЦИЕНТАМИ

2.

3.

4.

5.

6.

7.

8.

СИСТЕМЫ ЛИНЕЙНЫХ ДИФФЕРЕНЦИАЛЬНЫХ УРАВНЕНИЙ
С ПОСТОЯННЫМИ КОЭФФИЦИЕНТАМИ
ОДНОРОДНЫЕ СИСТЕМЫ
Нахождение общего решения однородной системы
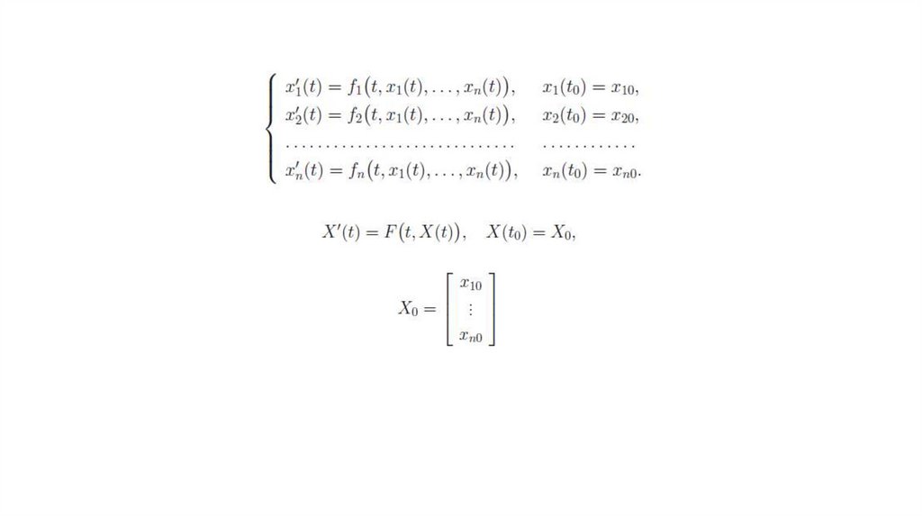
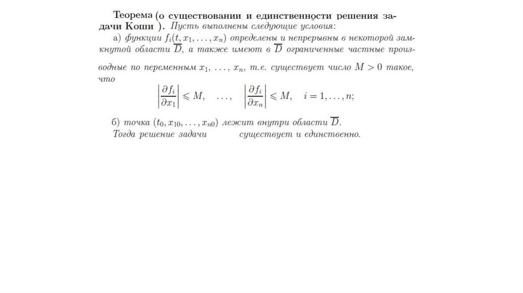
Рассмотрим неоднородную систему линейных уравнений первого порядка, записанную в нормальной
форме:
x1 t a11x1 a12 x2 ... a1n xn f1 t ,
x2 t a21x1 a22 x2 ... a2 n xn f 2 t ,
...
x t a x a x ... a x f t ,
n1 1
n2 2
nn n
n
n
где коэффициенты aik , i 1,2,..., n , k 1,2,...,n , являются постоянными величинами; xi xi t , i 1,2,..., n неизвестные функции переменной t .
Если все f i t , i 1,2,..., n , положить равными нулю f i t 0 , то получится однородная система,
соответствующая неоднородной системе (1)
x1 t a11 x1 a12 x2 ... a1n xn ,
x2 t a 21 x1 a 22 x2 ... a 2 n xn ,
...
x t a x a x ... a x .
n1 1
n2 2
nn n
n
8

9.

10.

11.

ТЕОРЕМА (о структуре общего решения однородной системы уравнений).
Если x1 t , , xn t - n линейно независимых на промежутке a, b частных решений однородной системы
уравнений, то общее решение однородной системы уравнений представляется в виде
x0 t , C1 , , Cn C1 x1 t C2 x2 t Cn xn t ,
a t b,
где C1 , , Cn - произвольные постоянные.
Совокупность n линейно независимых на промежутке a, b частных решений x1 t , , xn t однородной
системы уравнений называется фундаментальной системой решений этого уравнения.
Функции x1 t , , xn t называются линейно независимыми на a, b , если тождество
1 x1 t 2 x2 t n xn t 0 ,
a t b,
выполняется лишь в случае, когда все i 0 , i 1, , n . Это означает, что ни одна из указанных функций не
является линейной комбинацией других для всех t из промежутка a, b .
ТЕОРЕМА (о структуре общего решения неоднородной системы уравнений).
Если xч t - некоторое частное решение неоднородной системы уравнений, а функции x1 t , , xn t
образуют фундаментальную систему решений однородной системы уравнений, то общее решение
неоднородной системы уравнений представляется в виде
x t C1 x1 t C2 x2 t Cn xn t xч t ,
где C1 , , Cn - произвольные постоянные.
11

12.

Методы нахождения общего решения однородной системы
А. Метод исключения неизвестных - метод решения систем линейных уравнений путем сведения
системы к одному уравнению n -го порядка.
12

13.

14.

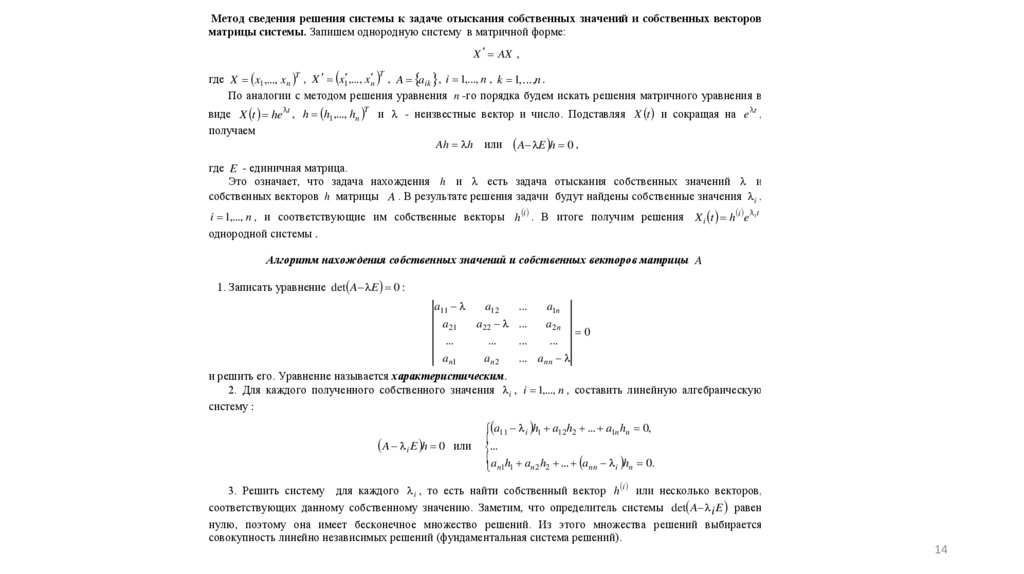
Метод сведения решения системы к задаче отыскания собственных значений и собственных векторов
матрицы системы. Запишем однородную систему в матричной форме:
X AX ,
где X x1 ,..., xn T , X x1 ,..., xn , A aik , i 1,..., n , k 1,...,n .
По аналогии с методом решения уравнения n -го порядка будем искать решения матричного уравнения в
T
виде X t he t , h h1 ,..., hn T и - неизвестные вектор и число. Подставляя X t и сокращая на e t ,
получаем
Ah h или A E h 0 ,
где E - единичная матрица.
Это означает, что задача нахождения h и есть задача отыскания собственных значений и
собственных векторов h матрицы A . В результате решения задачи будут найдены собственные значения i ,
i 1,..., n , и соответствующие им собственные векторы h i . В итоге получим решения X t h i e i t
i
однородной системы .
Алгоритм нахождения собственных значений и собственных векторов матрицы A
1. Записать уравнение det A E 0 :
a11
a12
...
a 21
a 22 ...
a1n
a2n
...
...
...
...
a n1
an 2
... ann
0
и решить его. Уравнение называется характеристическим.
2. Для каждого полученного собственного значения i , i 1,..., n , составить линейную алгебраическую
систему :
A i E h 0 или
3. Решить систему
a11 i h1 a12 h2 ... a1n hn 0,
...
a h a h ... a h 0.
nn
i n
n1 1 n 2 2
для каждого i , то есть найти собственный вектор h i или несколько векторов,
соответствующих данному собственному значению. Заметим, что определитель системы det A i E равен
нулю, поэтому она имеет бесконечное множество решений. Из этого множества решений выбирается
совокупность линейно независимых решений (фундаментальная система решений).
14

15.

16.

17.

Замечание.
Поскольку определитель системы (6) равен нулю, то ранг матрицы системы меньше числа неизвестных:
rang A i E r n и в системе имеется ровно r независимых уравнений, n r уравнений являются
зависимыми.
Для нахождения решения системы выбираем r уравнений с r неизвестными h1 ,..., hr так, чтобы определитель
составленной системы r был отличен от нуля r 0 .
Остальные n r неизвестных следует перенести вправо и считать параметрами. Придавая параметрам
различные значения, получаем различные решения системы (6). Для простоты, как правило, попеременно
полагают значение одного параметра равным 1, а остальные 0. В результате получается фундаментальная
система решений в нормальной форме.
Правило 1 (корни характеристического уравнения действительные, различные). Если все корни
характеристического уравнения (5) различные действительные числа, то есть 1 2 ... n , то система (4.3)
имеет n линейно независимых частных решений:
X1 t h 1 e 1t , X 2 t h 2 e 2t , … , X n t h n e nt ,
и общее решение системы в этом случае записывается в виде
X 0 t , C1 , C2 ,..., Cn
n
n
Ci X i t Ci h i e t ,
i
i 1
i 1
то есть
X 0 t , C1 , C2 ,..., Cn C1h 1 e 1t ... Cn h n e nt ,
где C1 , C2 ,..., Cn - произвольные постоянные.
17

18.

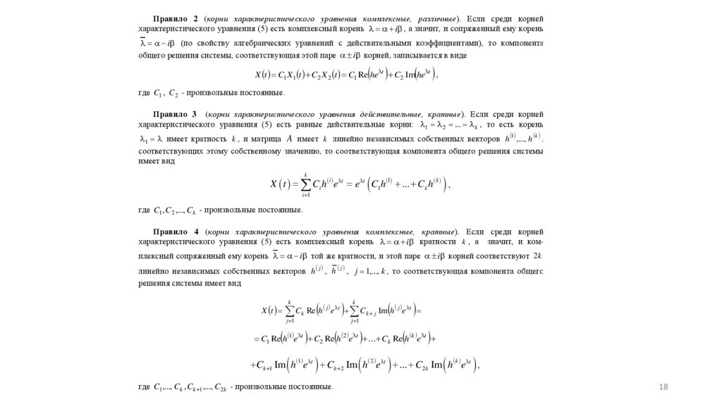
Правило 2 (корни характеристического уравнения комплексные, различные). Если среди корней
характеристического уравнения (5) есть комплексный корень i , а значит, и сопряженный ему корень
i (по свойству алгебраических уравнений с действительными коэффициентами), то компонента
общего решения системы, соответствующая этой паре i корней, записывается в виде
X t C1 X1 t C2 X 2 t C1 Re he t C2 Im he t ,
где C1 , C 2 - произвольные постоянные.
Правило 3 (корни характеристического уравнения действительные, кратные). Если среди корней
характеристического уравнения (5) есть равные действительные корни: 1 2 ... k , то есть корень
1 имеет кратность k , и матрица A имеет k линейно независимых собственных векторов h 1 ,..., h k ,
соответствующих этому собственному значению, то соответствующая компонента общего решения системы
имеет вид
k
X t Ci h i e t e t C1h 1 ... Ck h k ,
i 1
где C1 , C2 ,..., Ck - произвольные постоянные.
Правило 4 (корни характеристического уравнения комплексные, кратные). Если среди корней
характеристического уравнения (5) есть комплексный корень i кратности k , а значит, и комплексный сопряженный ему корень i той же кратности, и этой паре i корней соответствуют 2 k
линейно независимых собственных векторов h j , h j , j 1,..., k , то соответствующая компонента общего
решения системы имеет вид
k
k
X t C k Re h j e t C k j Im h j e t
j 1
j 1
C1 Re h 1 e t C2 Re h 2 e t ... Ck Re h k e t
Ck 1 Im h 1 e t Ck 2 Im h 2 e t ... C2 k Im h k e t ,
где C1 ,..., Ck , Ck 1 ,..., C2k - произвольные постоянные.
18

19.

Алгоритм нахождения общего решения системы линейных однородных уравнений с постоянными
коэффициентами
1. Записать матрицу A системы (2).
2. Найти собственные значения и собственные векторы матрицы A . При этом число полученных линейно
независимых векторов матрицы A должно равняться порядку системы (2), то есть n . В противном случае
система должна решаться другим методом (см. методы А или В).
3. Пользуясь правилами 1-4, выписать все компоненты общего решения в зависимости от типа корней.
19

20.

21.

Метод неопределенных коэффициентов.
Алгоритм нахождения общего решения однородной системы методом В
1. Составить характеристическое уравнение (5) и найти его корни.
2. Выписать предполагаемый вид общего решения для каждой компоненты X t , следуя правилам 1-4. При
этом коэффициенты при различных компонентах общего решения должны быть различны.
3. Подставить полученные в п.2 выражения в заданную однородную систему уравнений и приравнять
коэффициенты при одинаковых функциях от t .
4. Решить полученную систему алгебраических уравнений и выписать общее решение, зависящее от n
произвольных постоянных C1 ,..., Cn .
English     Русский Правила