Полициклохиноновые или антроновые красители
3.1. Группа дибензопиренхинона
3.2. Группа антантрона
3.3. Группа пирантрона
3.4. Группа дибензантрона
3.4.1. Подгуппа дибензантрона (виолантрона)
3.4.2. Подгруппа изодибензантрона (изовиолантрона)
3.5. Группа ацедиантрона
3.6. Кубозоли
Кубозолями называют растворимые в воде натриевые соли кислых сернокислых эфиров (сульфатов) лейкосоединений кубовых красителей.
1.70M
Категория: ХимияХимия

(4 колл) Полициклохиноновые

1. Полициклохиноновые или антроновые красители

2.

Все практически важные полициклохиноновые красители
можно рассматривать как производные антрона-9, поскольку
они содержат в своих молекулах циклические системы антрона.
В этих красителях остатки антрона могут быть соединены
друг с другом непосредственно и образуют пери-конденсированную систему дибензопиренхинона или антантрона.
O
O
O
H H
Антрон-9
O
Дибензопиренхинон
O
Антантрон

3.

Остатки антрона могут быть конденсированы и при помощи
других циклических систем: шестичленного бензольного или
пятичленного циклопентенового кольца. В этом случае красители можно рассматривать как производные бензантрона и
ацеантрона.
O
O
O
Дибензантрон
Бензантрон
O
O
Ацеантрон
HC
Ацедиантрон
CH2
O
В соответствии с названиями ключевых (родительских)
молекулярных структур многоядерных хинонов этот класс
красителей подразделяется на пять групп, которые более
подробно будут рассмотрены позднее

4.

• Хромофорная система полициклохиноновых красителей
характеризуется наличием замкнутой системы сопряженных двойных связей, состоящей из значительного числа
конденсированных ароматических колец с двумя
электроноакцепторными заместителями – карбонильными
группами.
Нахождение во взаимно сопряженные положениях пери-конденсированных ароматических углеводородов карбонильных
групп вызывает батохромный сдвиг полос локальных переходов. Вместе с тем в видимой области спектра появляется новая
полоса поглощения – ПЗСAr O , вызванная переносом электрона
с -орбитали ароматического фрагмента на вакантную *-орбиталь карбонила, которая перекрывает длинноволновую полосу
n * перехода, характерную для ароматических дикетонов.

5.

Поэтому полициклохиноны ряда антрона являются интенсивно
окрашенными веществами. Цвет этих соединений (дибензпиренхинон - желтый, антантрон - оранжевый, дибензантрон синий и т.д.) в основном определяется протяженностью цепи
сопряжения между С=О группами. Введение дополнительных
электронодонорных заместителей еще больше сдвигает
максимумы поглощения в длинноволновую область (углубляет
окраску), что используют для расширения цветовой гаммы
полициклохиноновых красителей.
Многие полициклохиноновые красители обладают заметной
флуоресценцией. Дополнительное наложение люминесцентного излучения на отраженный окрашенным телом свет придает
полициклохиноновым красителям особую яркость и чистоту
цвета.

6.

• Для полициклических хинонов характерна высокая фотохимическая и химическая стабильность, поэтому окраски, получаемые с помощью этого класса красителей, помимо превосходной колористки отличаются светостойкостью и высокими
прочностными показателями к внешним воздействиям.
• Полициклохиноны нерастворимы в воде и плохо растворимы в
органических растворителях. Это позволяет их применять как
пигменты для изготовления типографских и художественных
красок, для окрашивания резины, пластмасс и химических
волокон в массе, а также для расцвечивания тканей методом
пигментной печати.
• Однако важнейшей областью остается применение полициклохиноновых красителей в текстильных технологиях как ценных
кубовых красителей для печати и гладкого крашения волокнистых материалов из водных растворов.

7.

Для временного перевода их в водорастворимое состояние
используется способность хинонов при восстановлении в
щелочной среде превращаться в гидрохиноны с ионизированными гидроксильными HО-группами, что и обусловливает
растворимость этих соединения.
O
ONa
Cl
[H]
Cl
NaOH
Cl
Cl
O
ONa
Кубовый ярко-оранжевый ЖХ и его лейкосоединение
O C
C O
хинон
2 [H]
HO C
C OH
гидрохинон
2 NaOH
- 2 H2O
+
-
Na O C
- +
C O Na
динатриевая соль гидрохинона
"лекосоединение"

8.

• В отличие от Индиго лейкосоединения кубовых красителей не
только окрашены, но часто имеют более глубокую окраску, чем
сами красители.
ONa
Cl
Cl
ONa
Лейкосоединение Кубового
ярко-оранжевый ЖХ
Так, например, лейкосоединение Кубового ярко-оранжевого ЖХ окрашено в
красный цвет. Дело в том, что при
восстановлении в молекуле сохраняется мощная сопряженная система,
которая состоит из конденсированных
ароматических колец. А ионизация
енольных НО-групп только усиливает
поляризующий эффект этого ЭД заместителя.
• При обработке волокнистого материала в водном растворе
лейкосоединения оно самопроизвольно переходит на волокно и
фиксируется на нем за счет физической сорбции активными
центрами волокна.

9.

Восстановленная форма кубовых красителей получила название "лейкосоединение" (по-гречески лаукос - белый) по аналогии с названием слабо-желтого продукта восстановления синего
Индиго.
O
NH
NH
O
Индиго
[H]
ONa
NH
NH
ONa
Лейкоиндиго
Способ крашения этим древнейшим красителем лежит в основе
методик крашения современными кубовыми красителями.
Процесс выделения Индиго из растительного сырья и
крашение им осуществляли в большом чане (кубе), отсюда пошло
название такого типа красителей (кубовые), а самой процедуры
крашения (кубовое). Словом «куб» часто называют и щелочной
раствор лейкосоединения, а его получение «кубование».

10.

• Окончательное закрепление окраски происходит при окислении
лейкосоединения на волокне в исходный кубовый краситель.
+ -
Na O C
-
+
C O Na
+ [O] + CO2
O C
C O +
Na2CO3
• Для восстановления полициклохиноновых красителей, впрочем,
как и кубовых красителей других классов, обычно используют
дитионит натрия Na2S2O4 (при гладком крашении) и ронгалит гидроксиметансульфинат натрия HOCH2SO2Na (для печати).
По старой химической номенклатуре дитионит натрия называли
«гидросульфит». Это обстоятельство следует иметь в виду,
поскольку истинный гидросульфит натрия NaHSO3 не способен
восстанавливать кубовые красители.
O
NaO
S S
O
ONa
O
HO CH2 S
ONa

11.

• Восстановление большинства кубовых полициклохиноновых
красителей и крашение ими происходит в жестких условиях высокая щелочность (более 5 г/л) и температура около 60°С.
• В этих условиях целлюлозные материалы окрашиваются без
разрушения, но шерсть и шелк быстро разрушаются в результате щелочного гидролиза пептидных связей в белковых
макромолекулах волокна.
• Только отдельные кубовые красители, которые способны
восстанавливаться при низкой температуре (до 30°С) и
меньшей щелочности (рН 8-8,5), применяются для крашения
белковых волокон. В названиях таких красителей имеется
буквенный индекс "Х", например, Кубовый ярко-оранжевый ЖХ,
указывающий на возможность крашения по так называемому
"холодному" способу.

12.

Подумать только, кубовые! А круглые
и треугольные тоже есть?

13. 3.1. Группа дибензопиренхинона

В основе этой группы красителей лежит молекулярная
система дибензо[b,i]пирена, а собственно красителями являются дибензо[b,i]пиренхинон-7,14 и его галогензамещенные –
соединения ярко-желтого цвета.
14 a
a
cb
i
h
g
fe
c
i
d
h
g
b
O
2
d
f
7
1
e
O
Общим методом получения дибензопиренхиноновых
красителей является бензоилирование нафталина в присутствии AlCl3 c последующей циклизацией соответствующего
дибензоилнафталина в хинон. По другой схеме в качестве
исходного соединения используют бензантрон, который также
бензоилируют и циклизуют образующийся бензоилбензантрон.

14.

Кубовый золотисто-желтый ЖХ (дибензопиренхинон-7,14) в
промышленности получают в эмалированной или футерованной
кислотоупорной плиткой аппаратуре из-за высокой коррозионной активности применяемых реагентов.
Стадию ацилирования осуществляют постепенным прибавлением
нафталина в нагретый раствор AlCl3 в бензоилхлориде и завершают реакцию нагреванием смеси при 80 С. Реакционную массу разлагают разбавлением водной серной кислотой, осадок
отфильтровывают и промывают водой.
COCl
+
AlCl3
гомогенный раствор
1) нагревание 2 ч, при 80°С,
2) выделение продуктов реакции
10%- H2SO4
60-70°С, ~ 6 ч
O
C
(75%)
+
C
O 1,5-дибензоилнафталин
CO CO
(25%)
1,8-дибензоилнафталин

15.

Разделение образующей смеси 1,5- и 1,8-дибензоилнафталина
(3:1) проводят перекристаллизацией из хлорбензола, в котором
1,8-изомер хорошо растворим.
O
C
+
C
O
(75%)
1,5-дибензоилнафталин
CO CO
(25%)
1,8-дибензоилнафталин
Особый режим охлаждения раствора – 6 ч от 135 до 60°С и
затем быстро до 30°С, позволяет выкристаллизовываться 1,5дибензоилнафталину в виде хорошо фильтрующегося осадка.
Потери целевого продукта при этом не превышают 25%.
Осадок отфильтровывают, промывают хлорбензолом,
отгоняют с паром оставшийся растворитель и высушивают.

16.

Циклизация 1,5-дикетона осуществляется нагреванием со смесью
AlCl3 и NaCl при мольном соотношении реагентов 1:18:8,6, в
присутствии окислителя 2,4-динитрохлорбензола.
O
C
AlCl3 (18 моль)
NaCl (8,6 моль)
C
O
1,5-дибензоилнафталин
O AlCl3
NO 2
Расплав, 130°С
O 2N
Cl
[O], ~130°C, 7ч
Cl
NH2
Cl ; - H2O
H2 N
Cl
O AlCl3
(1моль)
Применение смеси солей, которые расплавляются уже при
125 С (AlCl3 плавится при 190 С) упрощает технологический
процесс:
реакцию ведут в гомогенной среде (в расплаве солей) и при
более низкой температуре, избегая сильного осмоления
реакционной смеси;
уменьшают потери от возгонки AlCl3, летучесть которого
снижается в результате частичного связывания в комплекс
NaAlCl4 (NanAlCl3+n).

17.

Выделение красителя проводят выливанием плава на разбавленную серную кислоту. Для очистки от смолообразных примесей
суспензию продукта обрабатывают в водно-щелочном растворе
NaClO, а затем переосаждают из куба.
O
Плав в
5% H2SO4
ONa
Na2S2O4, NaOH
O2, CO2, ~70°C
O
Кубовый золотисто-желтый ЖХ
ONa
"Куб"
Для этого краситель восстанавливают щелочным раствором
дитионита натрия, профильтровывают и через вишнево-красный
раствор лейкосоединения барботируют воздух, окисляя
лейкосоединение в нерастворимый краситель.

18.

Кубовый золотисто-желтый КХ (2,9-дибромдибензопиренхинон-7,14)
получают бромированием Кубового золотисто-желтого ЖХ.
O
Кубовый золотисто-желтый ЖХ
2 Br
Br2 ; 12% олеум, 15°С
[O] NaNO2, J2(катализ)
2HBr + [O] = H2O + Br2
Br 9
O
Кубовый золотисто-желтый КХ
Галогенируют бромом при 10-20 С в 12%-ом олеуме в присутствии
окислителя NaNO2 и каталитических количеств йода. Введение
атомов брома немного углубляет оттенок красителя и увеличивает
сродство к целлюлозным волокнам.
Красители применяются для гладкого крашения и печати по
тканям из хлопка, вискозы и шелка, на которых дают красивые
желтые окраски, устойчивые к свету, мокрым обработкам и трению.
Их используют и для окрашивания полистирола и поликарбоната.
Однако эти красители, будучи нанесенными на волокно,
сенсибилизируют фотохимическую деструкцию волокна.

19. 3.2. Группа антантрона

Антантрон – соединение оранжевого цвета, но не применяется как
кубовый краситель. Его лейкосоединение красно-фиолетового
цвета имеет слишком слабое сродство к волокну.
O
X
X
O
Антантрон, X = H
Практическое применение имеют только
галогензамещенные антантрона. Галогенирование повышает сродство красителя к
волокну, несколько углубляет цвет и увеличивает яркость и чистоту тона окрасок.
Исходным продуктом для получения антантрона является
аминоперикислота – 8-аминонафталин-1-сульфокислота. Её
диазотируют и в диазосоединении по реакции Зандмейера
диазогруппу заменяют на CN-группу и получаютв натриевую соль
8-цианнафталин-1-сульфокислоты.

20.

H3N
+
SO3
NaNO2, HCl
0-5°С
+
N2
SO3
NaCN, CuCl
40°C, pH>4
CN SO3Na
77% KOH, H2O
185°C, 6 ч, автоклав
- N2
H2N CO SO3Na
KOH
O C
H2O, до 10% KOH
KOOC
NH
100°С
- NaKSO3,
- H2O
8-карбамоилнафталин1,8-нафтолактам
-1-сульфокислота
NH2
NaNO2,
HCl, 0-2°C
1,8-аминонафтойная кислота,
калиевая соль
Соль при плавлении в 77%-ом водном KOH при 185°С сначала
образует нестойкую 8-карбамоилнафталин-1-сульфокислоту,
которая превращается в 1,8-нафтолактам. Далее щелочной
плав охлаждают, разбавляют водой до 10%-й концентрации
KOH и при кипении нафтолактам гидролизуют в калиевую соль
1,8-аминонафтойной кислоты. Свободную 1,8-аминонафтойную
кислоту выделяют подкислением

21.

Затем кислоту диазотируют обычным способом и диазосоединение подвергают восстановительной обработке сульфатом
тетраамина меди (I). При этом происходит выделение азота и
нафтильные радикалы рекомбинируют, образуя 1,1'-бинафтил8,8'-дикарбоновую кислоту.
1+
N+
Cu2 (NH3)4SO4, 2NH3
COO
-N2,
-Cu(NH3)4SO4
2
HOOC
1,1'-бинафтил-8,8'дикарбоновая кислота
.
1) Рекомбинация
2) ~ 5% HCl
COONa
O
100% H2SO4,
35°C
COOH
O
Циклизацию бинафтил-дикарбоновой кислоты в антантрон
проводят в моногидрате при 35 С.

22.

H
+
HOOC
+
OH2
Ar C
O
HOOC
+
-H2O
C+
O
HOOC
O
Хлорирование
Циклизация
...
O
H
O
- H+
раствор в H2SO4
O
Реакция протекает через стадии протонирования карбоксильной
группы, её дегидратации с образованием карбкатиона, внутримолекулярной электрофильной атаки +С=О группы положения 2
соседнего нафталинового ядра с последующим депротонированием продукта присоединения. Аналогично замыкается и
второй цикл.

23.

Для получения Кубового ярко-оранжевого ЖХ (4,10дихлорантантрон) образовавшийся антантрон, не выделяя из
раствора в моногидрате, хлорируют при 50 С в присутствии
FeSO4. Краситель выделяют разбавлением реакционной смеси
водой.
O
Cl2, FeSO4 ,
96% H2SO4, 50°C
O
Cl 10
4
O
Антантрон
Cl
O
Кубовый ярко-оранжевый ЖХ

24.

При получении Кубового ярко-оранжевого КХ (4,10-дибромантантрон) стадию циклизации обычно совмещают с бромированием. Для этого сухую 1,1'-бинафтил-8,8'-дикарбоно-вую
кислоту растворяют в 20%-ом олеуме, вносят Br2 и каталитическое количество иода и затем нагревают при 50-60 С в
течение 5 ч. Краситель выделяется выливанием реакционной
массы на воду.
Br2, J2 (катализатор);
20% олеум, 60°C
HOOC
COOH
O
Br
10
4
Кубовый ярко-оранжевый КХ
Br
O
Оба высокопрочных красителя применяют для крашения и печатания тканей из хлопка, льна и вискозы, для окрашивания бумаги и
тонирования черных кубовых красителей. Второй краситель под
названием Пигмент ярко-оранжевый антрахиноновый КХ используют
для крашения пластмасс и приготовления типографской и художественных красок.

25.

Да…а. Серьезно!
Это надо обдумать.

26. 3.3. Группа пирантрона

Единственным практически ценным красителем этой группы
является восьмиядерный хинон - пирантрон или Кубовый
золотисто-оранжевый Г (G), который находит применение в
текстильной и полиграфической печати в качестве очень
светостойкого, ярко-оранжевого пигмента.
Исходным продуктом для синтеза пирантрона служит 2-метил-1хлоантрахинон, который при нагревании в о-дихлорбензоле с
порошкообразной медью в присутствии пиридина превращают в
2,2'-диметил-1,1'-биантрахинонил.
O
O
Cl
CH3
Cu, o-C6H4Cl2,
180°C, пиридин
Реакция Ульмана
O
H3C
O
- CuCl2
O
Циклодегидратация
O
CH3

27.

Биарил подвергают циклодегидратации кипячением в изо-бутанольном растворе KOH. Краситель очищают переосаждением из
"куба", имеющего пурпурный цвет. Раствор лейкосоединения
получают восстановлением Na2S2O4 в 8%-ом NaOH.
O
KOH,
i-BuOH, ~100°C
ONa
Na2S2O4, NaOH
-2 H2O
CO2, O2
O
ONa
Пирантрон
"Куб" пурпурного цвета
Хотя Пирантрон образует на хлопке и вискозе исключительно прочные и красивые оранжевые окраски, но для крашения
применяется мало, так как вызывает очень быстрое фотохимическое разрушение волокна.

28. 3.4. Группа дибензантрона

Бензантрон – исходный продукт в промышленном синтезе
красителей группы дибензантрона получают по реакции БэллиШолля: действием 90%-й H2SO4 на смесь антрахинона, глицерина
и порошкообразного железа при 125-130 С.
O
H2 C OH
+ HC OH
H2 C OH
O
O
90% H2SO4, Fe,
125-130°C
H
антрон-9
H
CH2
альдольная
конденсация
CH
+ CH
O акролеин
O
O
CH2
CH CH
H
OH
O
CH2
-H2O
H
C C
H
H2SO4 [O]
4
- H2O, -SO2
3
1
2
Бензантрон
Сначала в результате восстановления антрахинона и дегидратации
глицерина образуются 9-антрон и акролеин. Они вступают в альдольную
конденсацию, продукт присоединения подвергается окислительному
дегидрированию и образует бензантрон. При этом H2SO4 выступает как
окислитель, восстанавливаясь в сернистый ангидрид, SO2.

29.

Возможны два варианта связывания (конденсации) двух
молекул бензантрона в положениях 3 и 4, при этом образуются
две изомерные полициклические системы.
Виолантрендион-5,10 с цис-расположением карбонильных
групп называется дибензантрон (5,10-диоксо-5,10-дигидродинафто[1,2,3-cd:3',2',1'-lm]перилен;
Изовиолантрендион-9,18 с транс-расположением карбонильных
групп называется изодибензантрон (9,18-диоксо-9,18-дигидродинафто[1,2,3-cd:1',2',3'-lm]перилен.
1
18 O
2
3
10
5
O
O
1
O
9
2
3
В соответствии с этими тривиальными названиями хинонов
группа дибензантроновых красителей делятся на две подгруппы дибензантрона и изодибензантрона.

30. 3.4.1. Подгуппа дибензантрона (виолантрона)

Кубовый темно-синий О или дибензантрон, называемый также
виолантрон, в промышленности получают щелочным плавлением бензантрона при 160-170°С в присутствии окислителя
(NaNO2). Применяют 72%-й водный расплав эквимольной смеси
KOH и NaOH, который расплавляется уже при 120°С.
Применение смеси щелочей позволяет:
проводить конденсацию в гомогенной среде при относительно
низкой температуре (NaOH плавится при 330°С);
использовать в реакции щелочного плавления большую
активность KOH при меньшем расходе этого дорого реагента.
1)
O
+
H
H
KOH и NaOH
72% расплав в H2O
140°C
+ NaNO2[O]
в триэтиленгликоле
- H2 O
2) 170° C, 3 ч
-:
O
H
Карбанион

31.

Нуклеофильная атака образовавшимся карбанионом бензантронила неионизированной молекулы бензантрона в положении 4,
которое приводит к гидробибензантронил-аниону.
+
K O-
H
O
NaNO2[O]
O
O
- KOH
4,4'-бибензантронил
гидробибензантронил анион
Окисление последнего дает 4,4’-бибензантронил. Его окислительное
дегидрирование по аналогичной схеме приводит к образованию
дибензантрона.
KOH, NaNO2,
~170°C
O
O
3
16
17
1
2
Кубовый темно-синий О
Кубовый темно-синий О
окрашивает хлопок и вискозу
из красно-фиолетового «куба»
в сине-фиолетовый цвет.
Окраски очень устойчивы к
действию света, стирке и
хлору.

32.

Один из немногих кубовых красителей черного цвета
Кубовый черный С получают нитрованием Кубового темносинего О в уксусной кислоте или нитробензоле при 20-30°С.
Образуется 16,17-динитродибензантрон – соединение
фиолетово-серого цвета.
O
O
HNO3,
CH3COOH, 25°C
O
O
3
16
17
1
2
Кубовый черный С
O2N NO2
Однако при крашении его перевод в лейкосоединение сопровождается также восстановлением NO2-групп. Поэтому при
окислении на волокне кислородом воздуха образуется ярко–
зеленый 16,17-диаминодибензантрон.
NaO
ONa
Na2S2O4,
O2, CO2,
на волокне
O
O
NaOH
H2 N NH2
Лейкосоединение синевато-фиолетового цвета
H2 N NH2
Зелёный

33.

Резкое углубление окраски связано с появлением в молекуле
красителя двух сильных ЭД заместителей. При действии на
окрашенное волокно более энергичного окислителя (NaOCl,
H2О2) сближенные аминогруппы окисляются в азогруппу (образуется пиридазиновый цикл), и на волокне проявляется глубокочерная, исключительно прочная окраска.
[O] NaClO,
на волокне
O
O
N N
Черный
Для получения не изменяющих цвет голубовато-зеленых
красителей в молекулу дибензантрона вместо NH2-группы
вводят химически стабильные алкоксигруппы. Вследствие
меньшего ЭД эффекта алкоксигрупп цвет зеленых красителей
несколько повышается и приобретает синеватый оттенок.

34.

• Исходный 16,17-дигидроксидибензантрон в промышленности
получают окислительной циклизацией 4,4'-бибензантронила,
который синтезируют конденсацией бензантрона, но операцию
щелочного плавления проводят без окислителя и в более мягких
условиях.
KOH, CH3COONa,
изо-BuOH, 110°С. 3 ч
O
+ -
KO
H
KO
- +
OK
K+ OH-
- H2O
- H2O
+-
O
гидробибензантронил анион
1) H2O, [O] NaClO
2) Фильтрация, сушка
дикалиевая соль дигидро-4,4'-бибензантронилидена
O
O
[O]
MnO2
4,4'-бибензантронил
Плав разбавляют водой, отделяют водный слой, содержащий К-соль
дигидро-4,4’-бибензантронилидена, окисляют его раствором гипохлорита
натрия NaOCl при 60 С, отфильтровывают 4,4’-бибензантронил, который
промывают водой, высушивают и направляют на окисление.

35.

4,4'-бибензантронил окисляют при 20 С MnO2 в 84%-й H2SO4.
В кислоте такой концентрации образующийся 16,17-дигидроксидибензантрон нерастворим и выпадает в осадок. Этим предотвращается значительное окисление его в 16,17-диоксодибензантрон.
MnO2[O],
84% H2SO4
O
16
15-35°C
[O]
O
17
HO OH
16,17-дигидроксидибензантрон
O
O
1) Переосаждение из моногодрата
водой до 77% H2SO4, фильтрация,
2) [H] 25% NaHSO3 100°C,
3) Трихлорбензол, азеотропная сушка,
4) [H] Ронгалит, K2CO3 ~ 214°С
O O
16,17-диоксодибензантрон
Осадок дигидроксисоединения очищают от минеральных примесей переосаждением из моногидрата водой до 78%-й концентрации H2SO4. Далее
подвергают двукратной восстановительной обработке при которой тетракетон превращается в целевой 16,17-дигидроксидибензантрон.

36.

Далее раствор индивидуального 16,17-дигидроксидибензантрона в
трихлорбензоле направляют на алкилирование для получения
красителей.
O
SO2OCH3
метиловый эфир
бензолсульфокислоты
O
SO2CH2CH2Cl
-хлорэтиловый эфир
HO OH
бензолсульфокислоты
16,17-дигидроксидибензантрон,
K2CO3 , трихлорбензол, ~214°C
O
O
CH3O OCH3
Кубовый ярко-зеленый С
O
O
OO
H2C CH2
Кубовый темно-синий 2З
Кубовый ярко-зеленый С, который отфильтровывают и освобождают от
остатков трихлорбензола отгонкой с паром. Он является одним из самых
ярких и красивых красителей зеленого цвета, широко применяется для
окрашивания хлопка, льна, шелка и некоторых видов пластмасс. Окраски
отличаются наивысшими прочностями ко всем видам обработок.

37.

Взаимодействие с -хлорэтиловым эфиром бензолсульфокислоты
в тех же условиях дает этиленовый эфир 16,17-дигидроксидибензантрона – Кубовый темно-синий 2З. На хлопке дает
зеленовато-синие окраски превосходной светостойкости.
Некоторое повышение окраски по сравнению с предыщим
красителем объясняется выходом из плоскости молекулы –
CH2O-фрагментов неплоского восьмичленного цикла и
ослаблением ЭД эффекта этого алкоксильного заместителя.
Красители этой подгруппы (например Пигмент ярко-зеленый
антрахиноновый С) применяются для крашения полистирола,
аминопластов и для приготовления полиграфических красок.
C17 H35 COO
OCOC17 H35
Для многих производных бензантрона
характерна сильная желто-зеленая
флуоресценция. Так тетрастеароильный
C17 H35 COO OCOC17 H35
эфир лейкопроизводного дигидроксидиДефектол (Флуорол НР)
бензантрона – Дефектол используется в
дефектоскопии металлов

38. 3.4.2. Подгруппа изодибензантрона (изовиолантрона)

Изодибензантрон (изовиолантрендион-9,18) образуется наряду
с дибензантроном, например, при кипячении бензантрона в
спиртовом растворе этилата калия.
Однако в промышленности применяют более технологичный
метод получения, который заключается в щелочном плавлении
3,3'-дибензантронилсульфида. Это исходное вещество получают из бензантрона по следующей схеме.
O
Br2, [O] H2O2
5% HCl, 25°C
Na2S1,5 , вода,
135°C, 4 атм, 40 ч
O
Br
3-бромбензантрон
Промывка водой
и высушивание
O
H
S
3,3'-дибензантронилсульфид
H
O

39.

Промытый и высушенный сульфид подвергают щелочному
плавлению с KOH в изо-бутиловом спирте при 107 С под
давлением. В процессе реакции, по-видимому, образуются
цвиттер-ионы бензантрона. Их рекомбинация приводит исключительно к изодибензантрону, однако хинон под воздействием
K2S восстанавливается в лейкосоединение красновато-фиолетового цвета.
O
KOH в изо-BuOH,
105°C, 3 атм, 2 ч
H
S
H
O
- K2S, -2H2O
O
:
+
+
:
O
цвиттер-ионы
O
[H] K2S
KO
O
Изодибензантрон
OK
Лейкосоединение

40.

После отгонки изо-бутилового спирта лейкосоединение растворяют в горячей воде и продувкой воздухом осаждают целевой
изодибензантрон. Сам изодибензантрон при кубовом крашении
дает на хлопке окраски тускло-фиолетового цвета и в качестве
красителя не используется. Однако его галогенирование вызывает увеличение яркости оттенка и одновременно повышает
сродство красителя к целлюлозному волокну.
SO2Cl2, пиридин,
30°С, 24ч
5
O
Br2, (S8) 100% H2SO4
~ 70°C
14
O
Изодибензантрон
O
Cl
O
Cl
Кубовый ярко-фиолетовый К
O
Br
O
Кубовый ярко-фиолетовый 2С

41.

Кубовый ярко-фиолетовый К (5,14-дихлоризодибензантрон)
получают хлорированием изодибензантрона в избытке хлористого сульфурила в присутствии пиридина. К реакционной массе
прибавляют серную кислоту, SO2Cl2 отгоняют и краситель
выделяют разбавлением водой.
Кубовый ярко-фиолетовый 2С - 5(?)-бромизодибензантрон
получают бромированием в концентрированной H2SO4 в
присутствии серы как катализатора при умеренном нагревании
и выделяют разбавлением реакционной массы водой.
Оба красителя применяются для крашения хлопка волокон,
вискозы и шелка, пластмасс и резины. Высокопрочные окраски
отличаются яркостью. В полистироле эти красители заметно
флуоресцируют, и красное свечение усиливает интенсивность
окраски. Под названием Пигмент ярко-фиолетовый антрахиноновый К хлорпроизводное используется в лакокрасочной и
полиграфической промышленности.

42.

А здесь мой любимый учебник
и лекции по красителям!

43. 3.5. Группа ацедиантрона

Эта группа включает высокопрочные кубовые красители
коричневого цвета, которые применяются для крашения хлопка
и вискозного волокна или служат промежуточными продуктами в
синтезе карбазолированных антримидов.
Исходными соединениями в схеме синтеза ацедиантроновых
красителей являются хлорзамещенные антрона-9, причем
способ их получения зависит от положения заместителя в
антроновом ядре.
1-Хлорантрон получают восстановлением 1-хлорантрахинона
порошкообразным алюминием в концентрированной серной
кислоте при 35 С.
O
Cl
O
Cl
Al, 96% H2SO4, 35°C
O
H H
1-хлорантрон

44.

2-Хлорантрон получают через соответствующую бензоилбензойную кислоту с последующим восстановлением одной
карбонильной группы и циклизацией.
O
O+
Cl
COOH
AlCl3
CO
O
Zn, NH4OH, CuSO4
Cl
2-(4-хлорбензоил)бензойная кислота
O
COOH
CH2
Cl
96% H2SO4, (Cu)
Cl
2-(4-хлорбензил)бензойная кислота
H
H
2-хлорантрон
Построение ацедиантроновой системы осуществляют по
трехстадийной схеме, которую мы рассмотрим на примере
получения красителя Индантреновый красно-коричневый 2Р из
2-хлорантрона.

45.

Сначала 2-хлорантрон конденсируют с глиоксальсульфатом –
стабильным производным неустойчивого диальдегида глиоксаля. Реакцию ведут в кипящем хлорбензоле в присутствии Na2SO4 для связывания образующейся в реакции серной
кислоты.
O
CH CH SO2
O 2S
O
O
O
O
Cl
2
H H
2-хлорантрон
O
H
C C Глиоксаль
O
H
O
Cl
хлорбензол; Na2SO4
135°C, 30 мин
HC CH
[O]
- H2O
H2SO4 + Na2SO4 = 2 NaHSO4
Cl
O
2,2'-дихлор-бис-(антронилиден)этан
соединение желтого цвета
Образовавшийся желтый 2,2'-дихлор-бис(антронилиден)этан окисляют кислородом воздуха в горячем спиртовом растворе KOH в
соединение синего цвета 2,2'-дихлор-бис(антронилиден)этилен.

46.

O
O
Cl
Cl
[O],O2,
KOH в C2H5OH
C C
1) 70% H2SO4, 130°С
2) 5% олеум, 25°С
- H2O; - SO2
Cl
O
2,2'-дихлор-бис-(антронилиден)этилен
соединение синего цвета
C
C
Cl
O
2,2'-дихлорацедиантрон
Производное бутатриена подвергают окислительной циклизации сначала нагреванием продукта в 66%-ой серной кислоте
при 130 С, а затем действием олеума при 20 С.
Краситель Индантреновый красно-коричневый 2Р
(2,2'-дихлорацедиантрон) выделяют разбавлением водой. Этот
кубовый краситель обладает превосходной прочностью к свету и
другим воздействиям, применяется для крашения хлопка, льна
и вискозного волокна

47.

Аналогичным способом из 1-хлорантрона синтезируют изомерный 1,1’-дихлорацедиантрон. Однако атомы хлора в нем
располагаются относительно ацемостика иным способом, что
является результатом влияния -расположения атомов хлора в
антроне на стадии циклизации.
O
O
Cl
C
C
O
Cl
Cl
H H
1-хлорантрон
C
C
Cl
Cl O
1,1'-дихлорацедиантрон
O
2,2'-дихлорацедиантрон

48.

Конденсацией 1,1’-дихлорацедиантрона с 2 молями 1-амино-5бензоиламиноантрахинона и последующим карбазолированием
диантримида получают кубовый краситель Кубовый коричневый 4Ж , который также отличается выдающимися прочностными показателями окрасок на целлюлозных волокнах.
O
Cl
O
+
NH2
1) Араминирование
2) Карбазолирование
2
CO NH O
Cl O
1,1'-дихлорацедиантрон
CONH O
O HN
O
O
NH O
Кубовый коричневый 4Ж
O
NH CO

49. 3.6. Кубозоли

Кубовые красители, в том числе полициклохиноновые, образуют на
волокне интенсивные, яркие и достаточно прочные окраски.
Однако их применение в текстильной промышленности для
крашения тканей сопряжено с определенными трудностями.
Во-первых, перед крашением кубовые красители необходимо
превращать в водорастворимые лейкосоединения. Это довольно
сложный химический процесс, который не имеет прямого
отношения к технологии крашения.
Во-вторых, процесс восстановления красителя в лейкосоединение и само крашение проводится в щелочной среде. В этих
условиях устойчивы только целлюлозные волокна. Крашение
белковых материалов в присутствии щелочи сопровождается
разрушением полипептидных макромолекул волокна. Поэтому
большинство кубовых красителей нельзя использовать для
окрашивания шерсти, шелка и меха.

50. Кубозолями называют растворимые в воде натриевые соли кислых сернокислых эфиров (сульфатов) лейкосоединений кубовых красителей.

В-третьих, вследствие повышенного сродства лейкосоединений
полициклохиноновых красителей к целлюлозе, диффузия
частиц красителя в толщу волокна затруднена. В результате
окраски могут получаться неровными и в значительной мере
поверхностными, а это снижает устойчивость окрасок к трению.
Применение ПАВ и специальных приемов крашения
позволяет устранить некоторые из перечисленных недостатков.
Однако существенно упростить процесс крашения и повысить
прочностные показатели получаемых окрасок удается только
путем превращения кубовых красителей в кубозоли.
Кубозолями называют растворимые в воде
натриевые соли кислых сернокислых эфиров
(сульфатов) лейкосоединений кубовых красителей.

51.

OSO3Na
В общем виде
NaO3S O C
NaO3SO
C O SO3Na
Кубозоль золотисто-желтый ЖХ
Название кубозолей производятся заменой слова "Кубовый" на
слово "Кубозоль" в названии исходного кубового красителя.
Например, Кубозоль золотисто-желтый ЖХ является производным Кубового золотисто-желтого ЖХ.
Кубозоли устойчивы к действию воздуха, в растворе не гидролизуются в интервале рН 4–8 даже при умеренном нагревании.
Подобно прямым красителям окрашивают целлюлозные
волокна из нейтральных и слабощелочных ванн, белковые
волокна из кислых ванн. Из-за меньшего сродства кубозолей к
целлюлозе они равномерно распределяются в объеме волокне,
что позволяет получать ровные и более устойчивые к трению
окраски, чем при крашении исходными кубовыми красителями.

52.

После закрепления (сорбции) на волокне Кубозоль подвергают
окислительному гидролизу в слабокислой среде при 30-60 С.
NaO3S O C
HO C
C OH
C O SO3Na + 2H2O
+
3+
2 Fe Cl3
[O], H+
pH 4 - 5
O C
HO C
C OH + 2 NaHSO4
2+
C O + 2 Fe Cl2 + 2 HCl
В качестве окислителя обычно применяют NaNO2 или FeCl3.
Сульфат гидролизуется, образующаяся лейкокислота затем
окисляется в кубовый краситель (хинон), который вследствие
нерастворимости в воде ещё прочнее закрепляется на волокне.
Существует два способа производства кубозолей – двухстадийный
и одностадийный.

53.

По двухстадийному способу кубовый краситель восстанавливают в лейкосоединение водородом на никеле Ренея или чаще
дитионитом натрия в водно-щелочной среде. Барботированием
CO2 в водно-щелочной раствор лейкосоединения осаждают
лейкокислоту. Её отфильтровывают, высушивают в инертной
атмосфере и растворяют в сухом пиридине.
+ CO
Na2S2O4, NaOH
C ONa
CO2, H2O
C OH
- Na2CO3
C5H5N-SO3, 50°C
пиридин, HSO3Cl
При обработке пиридинового раствора хлорсульфоновой
кислотой при 50 С образуется пиридиний сульфотриоксид,
который и этерифицирует лейкосоединение кубового красителя.
2 C5H5N + HSO3Cl
+
-
C5H5NH Cl
+
+ N SO3-
Пиридинийсульфотриоксид

54.

-
+
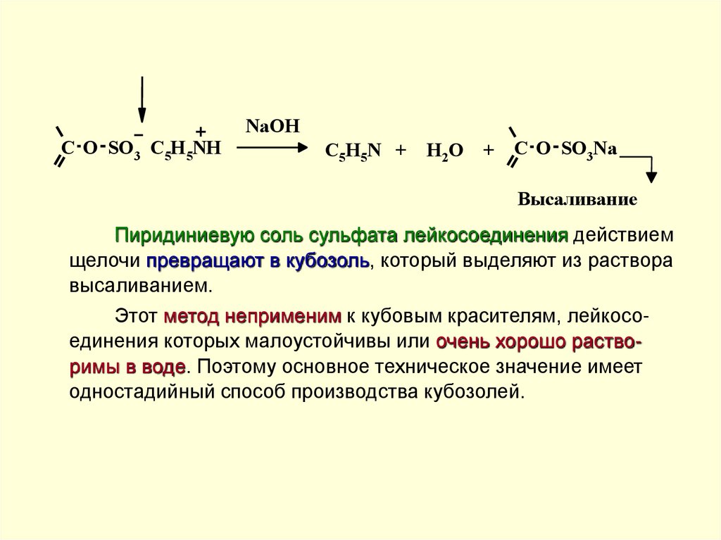
C O SO3 C5H5NH
NaOH
C5H5N +
H 2O
+ C O SO3Na
Высаливание
Пиридиниевую соль сульфата лейкосоединения действием
щелочи превращают в кубозоль, который выделяют из раствора
высаливанием.
Этот метод неприменим к кубовым красителям, лейкосоединения которых малоустойчивы или очень хорошо растворимы в воде. Поэтому основное техническое значение имеет
одностадийный способ производства кубозолей.

55.

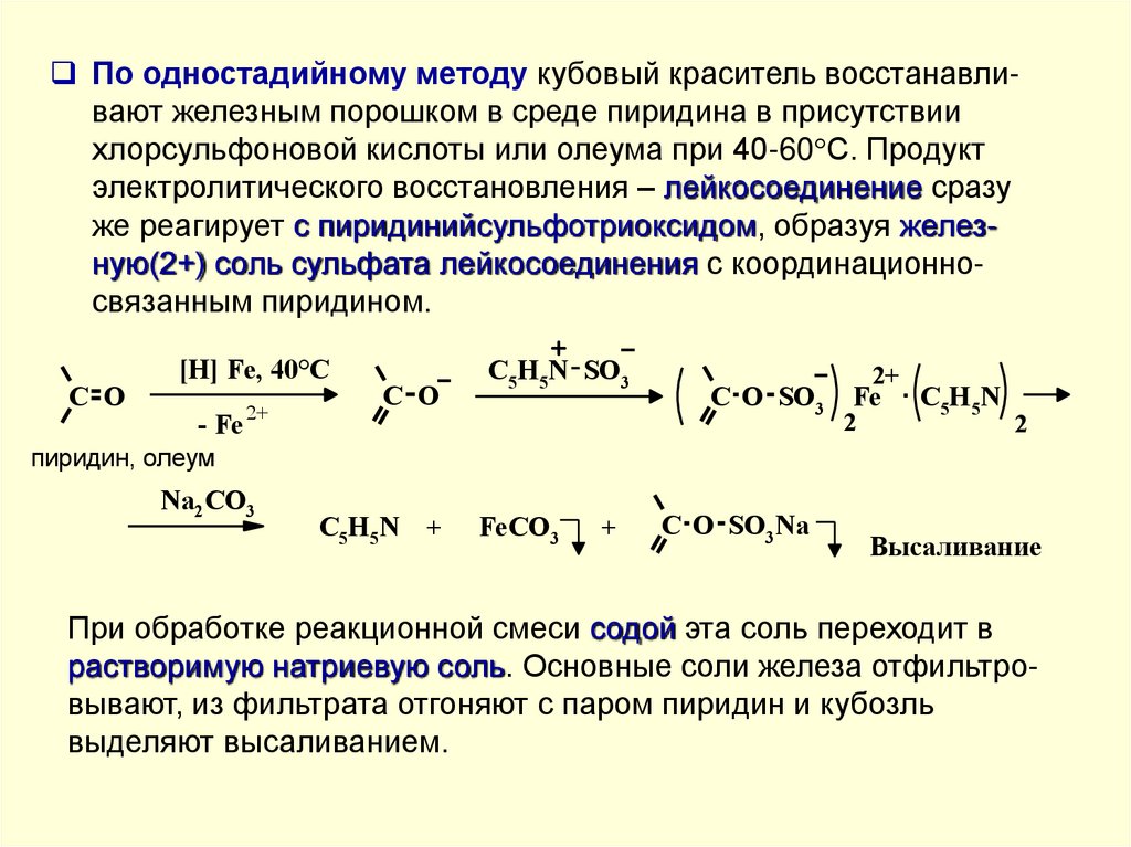
По одностадийному методу кубовый краситель восстанавливают железным порошком в среде пиридина в присутствии
хлорсульфоновой кислоты или олеума при 40-60 С. Продукт
электролитического восстановления – лейкосоединение сразу
же реагирует с пиридинийсульфотриоксидом, образуя железную(2+) соль сульфата лейкосоединения с координационносвязанным пиридином.
+
[H] Fe, 40°C
- 2+ .
- C5H5N SO3
C O
C O
- Fe
C O SO3
2+
Fe
2
C5H5N
2
пиридин, олеум
Na2CO3
C5H5N
+
FeCO3
+
C O SO3Na
Высаливание
При обработке реакционной смеси содой эта соль переходит в
растворимую натриевую соль. Основные соли железа отфильтровывают, из фильтрата отгоняют с паром пиридин и кубозль
выделяют высаливанием.

56.

Использование кубозолей для окрашивания волокнистых
материалов:
упрощает процесс крашения,
расширяет область применения кубовых красителей
(окрашивание шерсти и меха),
повышает устойчивость окрасок к трению.
К недостаткам кубозолей относится их большая стоимость,
а также некоторое понижение светостойкости окрасок по
сравнению с кубовыми красителями (на волокне образуются
менее крупные агрегаты молекул кубового красителя).

57.

А нас покрасили
кубозолем…
English     Русский Правила