Азокрасители
9.5. Дис- и полиазокрасители
9.5.1. Строение и цвет
9.5.2. Классификация дис- и полиазокрасителей по схемам синтеза
9.5.3. Красители с сопряженными азогруппами и перекрещивающимися сопряженными системами
Первичные дисазокрасители
Дисазокрасители производные диаминов
Вторичные дисазокрасители
Вторичные полиазокрасители
9.5.4. Красители с разобщенными и частично разобщенными азогруппами
Первичные полиазокрасители
Вторичные полиазокрасители
Полиазокрасители - производные диаминов
Производные бифенила
Производные бензанилида
Производные дифенилсульфида
Производные дифенилциклогексана
Производные дифениламина
Производные стильбена
Многие полиазокрасители из группы стильбеновых, получают, не применяя реакции диазотирования и азосочетания. При этом вместо
Полиазокрасители производные 1,3,5-триазина
9.5.5. Металлизирующиеся и металлсодержащие полиазокрасители
888.50K
Категория: ХимияХимия

(3 колл) Азокрасители ч3 (1)

1. Азокрасители

Часть 3

2. 9.5. Дис- и полиазокрасители

3.

Молекулы дис- и полиазокрасителей содержат
две или более азогрупп.
Красители с тремя азогруппами называются трис-азокрасителями, с четырьмя азогруппами - тетракис-азокрасителями.
В дальнейшем эту группу красителей мы будем
называть полиазокрасителями, но в тех случаях, когда
это необходимо, будем обозначать в них число азогрупп:
дис-, трис-, тетракис-, пентакис-азокраситель и т.д

4. 9.5.1. Строение и цвет

По особенностям строения p-систем молекул и закономерностям
цветности, которые связаны с этой характеристикой, полиазокрасители делятся на три группы:
красители с сопряженными азогруппами;
красители с разобщенными азогруппами;
красители с частично разобщенными азогруппами, в том числе
дисазосоединения с перекрещивающимися сопряженными
системами.
Для красителей с сопряженными азогруппами характерен более
глубокий цвет, чем цвет каждого из моноазокрасителей, которые
можно получить из тех же диазо- и азосоставляющих, или цвет
смеси этих моноазокрасителей.

5.

Например, сравним оранжевый дисазокраситель:
COOH
HO3S
N N
N N
OH
Хромовый оранжевый
и цвета соответствующих фрагментных моноазокрасителей.
COOH
HO3S
N N
желтый
NH2
N N
OH
желтый
В этой группе дис- и полиазокрасителей азогруппы располагаются
во взаимно сопряженных положениях центрального ароматического ядра. Поэтому увеличение числа азогрупп сопровождается увеличением протяженности p-системы и, соответственно,
углублением окраски красителя.

6.

В красителях с разобщенными азогруппами часть ароматических
ядер связана разобщающей группой или простой связью.
Ar N N Ar' M Ar" N N Ar'"
, где M - мостик, разобщающий p p -взаимодействие
К числу разобщающих мостиков относятся следующие группы и
связи:
Мостик
Группа
Мостик
-CH2-
метиленовая
-NH-
имино
-NH-CO-NH-
карбамидная
-S-
сульфидная
-CH=CH─
виниленовая
-NH-CO-
амидная
-C3N3-
триазиновое кольцо
Группа
одинарная,
биарильная связь

7.

• Для этой группы красителей свойственен эффект внутримолекулярного смешения цветов.
• Их цвет приблизительно соответствует цвету эквимолекулярной
смеси красителей, которые могли бы образоваться в результате
разрыва молекул по месту разобщающего мостика. Такая ситуация возникает в красителе на основе Алой кислоты и в красителе
триазиновым кольцом.
OH
OH
N N
N N
HO3S
NH C NH
O
NH
N
SO3H
OCH3
N N
N
N
N
OH NH
COOH
N N
OH CH3 HO S
3
SO3H
NH
N
SO3H
Прямой
оранжевый
OH
SO3H
Хлорантиновый
прочно-зеленый BLL

8.

Чем меньше разобщающий мостик нарушает p,p-взаимодействие
моноазофрагментов, тем хуже соблюдается это правило.
Например, в случае простой, биарильной связи и виниленовой
группы можно говорить только о частичном разобщении единой
сопряженной системы, как в дисазокрасителе на основе 3,3'дихлорбензидина, имеющим желтоватый оттенок.
N
Ph N
CH3
Cl
N N
OH
Cl
H3C
N N
HO
Пигмент оранжевый Ж
N
N Ph
Cl
H3C
N N
N
N Ph
HO
Жирорастворимый желтый З

9.

Несоблюдение эффекта внутримолекулярного смешения цветов
может быть связано и с собственным электронным эффектом
разобщающей группы.
Так, например, дисазокраситель на основе ди-И-кислоты, Прямой
красный 4С окрашен существенно глубже, чем краситель
аналогичного строения Прямой ярко-оранжевый, на основе
Алой кислоты, который приведен выше.
N N
N N
HO3S
..
OH
OH
..
NH
Прямой красный 4С
SO3H
..
NH C N H
O
сравни с эффектом
карбамидного мостика
В красителе Прямой ярко-оранжевый ЭД-эффект аминогруппы
сильно ослаблен вследствие её ацилирования.

10.

В красителях с перекрещивающимися сопряженными системами
формально отсутствует разобщающая группа, как в случае
дисазокрасителя Кислотный светло-коричневый для кожи.
Здесь сопряжение между азогруппами, расположенными в
мета-положении, невозможно и арилазоостатки не входят в
единую цепочку сопряженных связей.
NaO3S
HO
OH
N N
N N
SO3Na
Кислотный светло-коричневый для кожи
Однако красители такого типа имеют более глубокую окраску, чем
соответствующие моноазокрасители или их смесь. Углубление
цвета вызвано наложением смещения p-электронов в разных
сопряженных системах на общем для них участке. В нашем
примере это центральное бензольное кольцо. Для дис- и полиазокрасителей с перекрещивающимися сопряженными системами
характерны оттенки коричневого, оливкового и черного цветов.

11. 9.5.2. Классификация дис- и полиазокрасителей по схемам синтеза

По схемам синтеза полиазокрасители делятся на три группы:
первичные, вторичные и производные диаминов.
При изображении этих схем приняты следующие обозначения:
символ реакции азосочетания и возникающей азогруппы;
M
моноамин (диазосоставляющая);
D
диамин (бис-диазосоставляющая);
K
конечная азосоставляющая (при синтезе данного красителя
сочетается один раз, например, салициловая кислота );
центральная азосоставляющая (при синтезе данного
красителя сочетается два раза, например Аш–кислота);
амин-азосоставляющая (после сочетания с ним, аминогруппа
в аминоазокрасителе диазотируется и сочетается с новой
азосоставляющей, например, -нафтиламином).
сложные азосоставляющие, которые представляют собой
заранее получаемые моноазокрасители, заключаются в
квадратные скобки
C
А
[ ]

12.

Рассмотрим некоторые варианты схем синтеза.
Первичные полиазокрасители получают последовательным
сочетанием двух или трех диазосоединений с одной азосоставляющей.
M C M' (дис-азокраситель)
Вторичные полиазокрасители получают сочетанием
диазосоединения с амином-азосоставляющей,
диазотированием аминоазокрасителя и сочетанием с тем же
или другим амином-азосоставляющей, диазотированием аминодис-азокрасителя и сочетанием с конечной азосоставляющей,
когда получают трис-азокраситель. Понятно, что по этой схеме
можно получить краситель и с большим числом азогрупп.
M A K (дис-азокраситель)
M A A’ K (трис-азокраситель)

13.

Дис- и полиазокрасители производные диаминов получают
диазотированием диамина и сочетанием с азосоставлющими
различных типов, что позволяет синтезировать не только дисазокрасители, но и полиазокрасители, комбинируя эту схему с
другими схемами синтеза.
K D K' (дис-азокраситель)
K D C M (трис-азокраситель)
K D A K
(трис-азокраситель)
[M C] D A K
(тетракис-азокраситель)

14. 9.5.3. Красители с сопряженными азогруппами и перекрещивающимися сопряженными системами

15. Первичные дисазокрасители

Применение в качестве центральной азосоставляющей C,
моноядерных соединений, способных к кратному сочетанию,
например, резорцина или Аш-кислоты, приводит к получению
азокрасителей с перекрещивающимися сопряженными системами. Поэтому в этой группе преобладают красители с оттенками
коричневого, оливкового и черного цветов.
Кислотный светло-коричневый для кожи получают из нафтионовой, сульфаниловой кислоты и резорцина
NaO3S
HO
OH
(1)
(2)
N N
N N
SO3Na

16.

Кислотный сине-черный - один из наиболее широко
применяемых красителей для окрашивания шерсти получают из
п-нитроанилина, анилина и Аш-кислоты.
pH 8,7
(2)
N N
NaO3S
pH 4
OH NH2 (1)
N N
NO2
SO3Na
Первое сочетание проводят, применяя "обратный порядок",
слабокислую суспензию Аш-кислоты (рН 4) прибавляют к
раствору п-нитрофенилдиазония. Затем суспензию
моноазокрасителя подщелачивают содой до рН 8,5 и в
образующийся раствор вносят фенилдиазоний.

17. Дисазокрасители производные диаминов

Красители этой группы близки по своим колористическим
свойствам к красителям предыдущей группы. При их получении
используется способность м-фенилендиамина и его гомологов
образовывать бис-диазосоединение, которое немедленно
вступает в сочетание с избытком диамина - весьма активной
азосоставляющей.
Так в процессе диазотирования при мольном соотношении мфенилендиамин и NaNO2 3 : 2 сразу же происходит азосочетание и образуется Основный коричневый.
H2N
3
NH2
+
2 NaNO2
HCl, 5°C
H2N
N N
N N
NH2
H2N
NH2
Основный коричневый

18. Вторичные дисазокрасители

В соответствии со схемой их получения (M A K) в
образующемся дисазокрасителе азогруппы располагаются во
взаимно сопряженных положениях. Поэтому для этой группы
красителей характерна широкая гамма цветов от оранжевого до
черного, причем глубина окраски зависит от размеров p-системы
применяемых в синтезе промежуточных продуктов.
Хромовый оранжевый построен только из бензольных ядер и
получается по схеме [сульфаниловая кислота анилин
салициловая кислота].
Чтобы избежать на первой стадии образования диазоаминосоединения
анилин перед азосочетанием сульфометилируют (защита NH2-группы),
обрабатывая в смеси формальдегида и гидросульфита натрия.
H2C=O, NaHSO3,
pH 5 - 5,5
+
N2
NH2
NH-CH2SO3Na
-
SO3
NaO3S
N-сульфометиланилин
N N
5%-NaOH,
100°C
NH-CH2SO3Na

19.

.
pH 5 - 5,5
- H2C=O, - Na2SO3,
NaO3S
1) NaNO2, HCl;
NH2 2) pH 9,5
N N
ONa
COONa
4-аминоазобензол-4'-сульфокислота
NaO3S
N N
N N
Хромовый оранжевый
OH
COOH
Синтез Кислотного синего К ведут по схеме [метаниловая кислота
-нафтиламин толилперикислота]. При его получении
возникают трудности связанные с тем, что при сочетании с
нафтиламином соответствующий моноазокраситель
образуется в недиазотирующейся хинонгидразонной форме.
NH2
HO3S
1) NaNO2, H2SO4;
2) -нафтиламин
HO3S
NH N
NH
1) NaOH, H2O;
2) Высаливание
гидразонная форма

20.

NH
N N
HO3S
NH2
NaNO2, H2SO4
+
Kp-N2
CH3
SO3Na
pH 5 , CH3COONa
азо-форма
N N
NaO3S
N N
NH
CH3
SO3Na
Кислотный синий К
• Окраски Кислотным синим К на шерсти и шелке обладают
хорошей светостойкостью и устойчивостью к мокрым
обработкам и валке.

21. Вторичные полиазокрасители

Рассмотренные выше первичные и вторичные дисазокрасители
относятся к классу кислотных и предназначены для крашения
белковых материалов. Такие красители непригодны для окрашивания хлопка, вискозы и льна, поскольку не обладают
сродством к целлюлозе вследствие малой субстантивности.
Субстантивностью называют способность водорастворимых
красителей самопроизвольно переходить из водного раствора и
закрепляться на целлюлозном волокне, давая устойчивые к
мокрым обработкам окраски.
Термин субстантивность обычно используют для обозначения
комплекса физико-химических свойств характерных только для
определенных технических классов красителей (прямых, активных, лейкосоединений кубовых и сернистых), которые в основном предназначены для окрашивания целлюлозных субстратов.

22.

Хлопок, лен и вискоза построены из макромолекул целлюлозы.
Целлюлоза - это линейный высокополимер природного происхождения, состоящий из остатков ангидроглюкопиранозы,
соединенных эфирными (β-гликозидными) связями (n 10000).
CH2OH
O
H
...
H
OH H
...O
H
n
H OH
Фрагмент макромолекулы - целлотриоза
Целлюлозное волокно моделируют в виде плоской, закрученной
винтообразно лентой, которая состоит из ассоциатов в виде
небольших плоских пучков целлюлозных макромолекул,
называемых микрофибриллами.

23.

Молекулы красителей (кроме активных) закрепляются на
поверхности целлюлозных макромолекул за счет межмолекулярных сил Ван дер Ваальса и сил водородных связей с НOгруппами целлюлозы.
Водорастворимые красители приобретают сродство к целлюлозному волокну, т.е. становятся субстантивными, если
строение их молекул удовлетворяет следующим требованиям:
молекулы имеют плоскую конфигурацию и протяженную
систему двойных связей, что позволяет им сблизится с
макромолекулой целлюлозы на расстояние до 10 нм;
молекулы имеют достаточно большое число групп, способных
образовывать водородные связи (HO-, H2N-, -N=N-, -NH-CO-,
гетероциклы);
интервал между группами, образующими водородные связи,
должен быть соизмерим с периодом идентичности целлюлозы,
10.3Å.

24.

Такой структурой и конфигурацией обладают многие молекулы
трис- и тетракис-азокрасителей, которые получают по схеме
синтеза вторичных полиазокрасителей M A A’ … K .
Поэтому эти красители являются прямыми и окрашивают хлопок и
лен из нейтральных или слабощелочных ванн в присутствии
электролита.
В то же время наилучшие показатели сродства к волокну и
светостойкости окрасок обнаруживают красители, при синтезе
которых соблюдаются следующие правила.
Первое. В молекуле полиазокрасителя бензольные ядра должны
располагаться в крайних положениях, иначе происходит
повышение цвета и снижение субстантивности и светостойкости
красителя.
OH
H2N
N N
N N
NaO3S
SO3Na
N N
NH2
H2N
Колумбия черный FF экстра

25.

Второе. В качестве промежуточных аминов-азосоставляющих А
следует использовать -нафтиламин , Клеве кислоты, этоксиКлеве кислоту.
NH2
(HO3S)
HO3S
*
NH2
NH2
HO3S
*
OC2 H5
*
Третье. Сродство к целлюлозе, зависящее от линейных размеров и
плоскостности молекулы, возрастает при увеличении числа
азогрупп от двух до трех-четырех, а, начиная с пентакисазокрасителя, падает вследствие закручивания арилазофрагментов и утраты молекулой копланарности.
Четвертое. Применять в качестве конечной азосоставляющей K
соединение с ациламино-ариламиновым остатком, например,
мета-аминобензоил-И-кислоту, что позволяет получать
упрочняемые на волокне прямые диазокрасители.
OH
*
HO3S
NHCO
NH2
мета-аминобензоил-И-кислота
( - N2+ )

26.

В производстве вторичных полиазокрасителей часто
возникают специфические трудности, связанные с тем, что
скорости третьего и последующих сочетаний сильно
замедляются.
В результате скорость распада диазосоединения (особенно
в щелочной среде) становится сопоставимой со скоростью
азосочетания, что приводит к загрязнению красителя продуктами распада (диазосмолами), которые затрудняют фильтрацию и
ухудшают оттенок красителя.
Во избежание этого необходимо:
не допускать излишнего разбавления реакционной смеси, т.к.
vазоочетания = f (cдиазо);
соблюдать рекомендованную температуру и рН среды;
вводить добавки акцепторов протонов (пиридин, глюкоза),
ускоряющих стадию протолиза в реакции азосочетания.

27.

Поясним изложенные выше правила конструирования субстантивного красителя, на примере красителя Прямой синий светопрочный. Его получают по схеме:
[амино-Ц-кислота
NaO3S
Клеве кислоты
1) NaNO2, HCl;
NaO3S
2) a-нафтиламин,
25°С, 2 ч.
NH2
SO3H
-нафтиламин
N N
N N
NH 1) NaOH, H2O, 60°C ;
2) Высаливание и фильтрация
NH N
SO3Na
NaO3S
N N
SO3Na
1) NaNO2, HCl;
NH2 2) Клеве-кислоты, 20°С,
обратный поря док
SO3H
амино-Ц-кислота
NaO3S
И-кислота]
SO3H
N N
NH2
SO3Na
1) Растворение красителя
и NaNO2 в воде;
2) Обратное диазотирование
в HCl при 5°С

28.

OH
NaO3S
N N
N2+
N N
pH ~9,0
*
NaO3S
NH2
3-5°C
Содовый раствор
SO3
SO3Na
NaO3S
OH
N N
N N
N N
NaO3S
SO3Na
U
NH2
SO3Na
Прямой синий светопрочный
Прямой синий светопрочный широко используется для крашения
хлопка и вискозы, давая на материале устойчивые к свету и
мокрым обработкам окраски.

29. 9.5.4. Красители с разобщенными и частично разобщенными азогруппами

30.

В молекулах красителей этого типа присутствуют разобщающие
группы М, которые в большей или меньшей степени изолируют
отдельные участки сопряженной системы.
Ar–N=N–Ar′–M–Ar′′-N=N–Ar′′′
В этом случае каждый участок молекулы взаимодействует со
светом в известной мере независимо, так что цвет соединения
является результатом внутримолекулярного смешения цветов.
Разобщающие группы оказывают присущее им электронное
влияние на автономные участки сопряженной системы. Поэтому
в этом ряду красителей получены интересные колористические
эффекты и широкая гамма цветов и оттенков.
Следует также отметить, что химическое и пространственное
строение разобщающих групп может влиять на характер
сродства красителя к волокну, способствовать повышению его
прочностных характеристик и определять предпочтительные
области применения красителя.

31. Первичные полиазокрасители

При получении этой группы красителей в качестве центральной азосоставляющей C чаще всего применяется:
ди-И-кислота – 5,5 –дигидрокси–2,2 –динафтиламин–7,7 –дисульфокислота и
алая кислота – 7,7'–уреилен(4-гидроксинафталин–2–сульфокислота).
Эти соединения вступают в азосочетание с диазосоединениями бензольного и нафталинового ряда, давая симметричные
и несимметричные дисазокрасители, в соответствии со схемой
синтеза M C M′ .
Сравнение некоторых свойств образующихся прямых
красителей можно провести на примере продуктов взаимодействия ди-И- , алой кислоты и И-кислоты с бензолдиазоний
хлоридом.

32.

OH
OH
N N
N N
..
HO3S
NH
SO 3H
Прямой красный 4С
OH
OH
N N
N N
NH-CO-NH
HO3S
SO 3H
Прямой ярко-оранжевый
OH
N N
HO3S
NH2
Кислотный краситель
красновато-оранжевого цвета
Благодаря более сильному ЭДэффекту ариламиногруппы
цвет первого красителя
Прямого красного 4С глубже
красновато-оранжевого цвета
моноазокрасителя из анили-на
и И-кислоты.
Во втором красителе Прямом
ярко-оранжевом ЭД-эффект
разобщающего мостика ослаблен ацилированием, поэтому
он имеет более высокую окраску по сравнению с соответствующим моноазокрасителем.
Прямой ярко-оранжевый и другие красители – производные Алой
кислоты отличаются гораздо большим сродством к целлюлозе и
высокой светостойкостью, чем аналогичные красители на основе
ди-И-кислоты и поэтому имеют большее практическое значение.

33.

Резкое повышение субстантивности, которое связанно с
введением в молекулу красителя карбамидной (-NHCONH-)
группы, используется для превращения некоторых кислотных
красителей в практически ценные прямые красители. Для этого
п-аминоазокрасители ацилируют фосгеном – дихлорангидридом
угольной кислоты и получают так называемые фосгенированные красители.
[Амино-Ц-кислота
NaO3S
N N
H3C
SO3Na
NH2
м-толуидин]
COCl2 ; Na2CO3 ; вода, 90°С
NaO3S
- NaCl; - NaHCO3
N N
H3C
SO3Na
Реакция Шоттен-Буамана
NH CO HN
SO3Na
N N
CH3
SO3Na
Прямой желтый светопрочный К
Такое превращение обычно осуществляют пропусканием фосгена
через водно-содовый раствор или суспензию аминоазокрасителя в
эмалированном аппарате при умеренном нагревании.

34. Вторичные полиазокрасители

Вторичные полиазокрасители с разобщающей ациламидной NH-CO-группой образуются, когда в качестве конечной азосоставляющей K применяют мета- или пара-аминобензоил-И-кислоту,
которые содержат концевую реакционноспособную аминогруппу.
При этом получают упрочняемые на волокне прямые красители,
например, Прямой диазо-бордо С , в соответствии со схемой:
[метаниловая кислота м-толуидин п-аминобензоил-И-кислота].
1) Диазотрование на волокне;
2) Азосочетание с 2-нафтолом
OH
N N
NaO3S
H3C
N N
NaO3S
NHCO
Пурпурный
( -N2+)
OH
N N
NaO3S
NH2
H3C
N N
NaO3S
Прямой диазо-бордо С
NHCO
N N
HO

35.

• Когда соответствующие фрагментные азокрасители имеют один
желтый, а другой синий цвет, то «собранный» азокраситель с
одной разобщающей группой, будет зеленого цвета. Таким
красителем является Прямой диазо-зеленый Ж, его синтезируют
по схеме:
• [2,5-дихлоранилин-4-сульфокислота этокси-Клеве-кислота
п-аминобензоил-И-кислота]
OC2H5
Cl
NaO3S
N N
NaO3S
HO
N N
NaO3S
Cl
OH
NHCO
N N
N
N
H3C
Прямой диазо-зеленый Ж
• Он применяется для крашения хлопка, вискозы и шелка с последующим диазотированием и сочетанием на волокне с фенилметилпиразолоном. До диазотирования краситель дает окраску
синего цвета, переходящую в зеленую после «упрочнения».

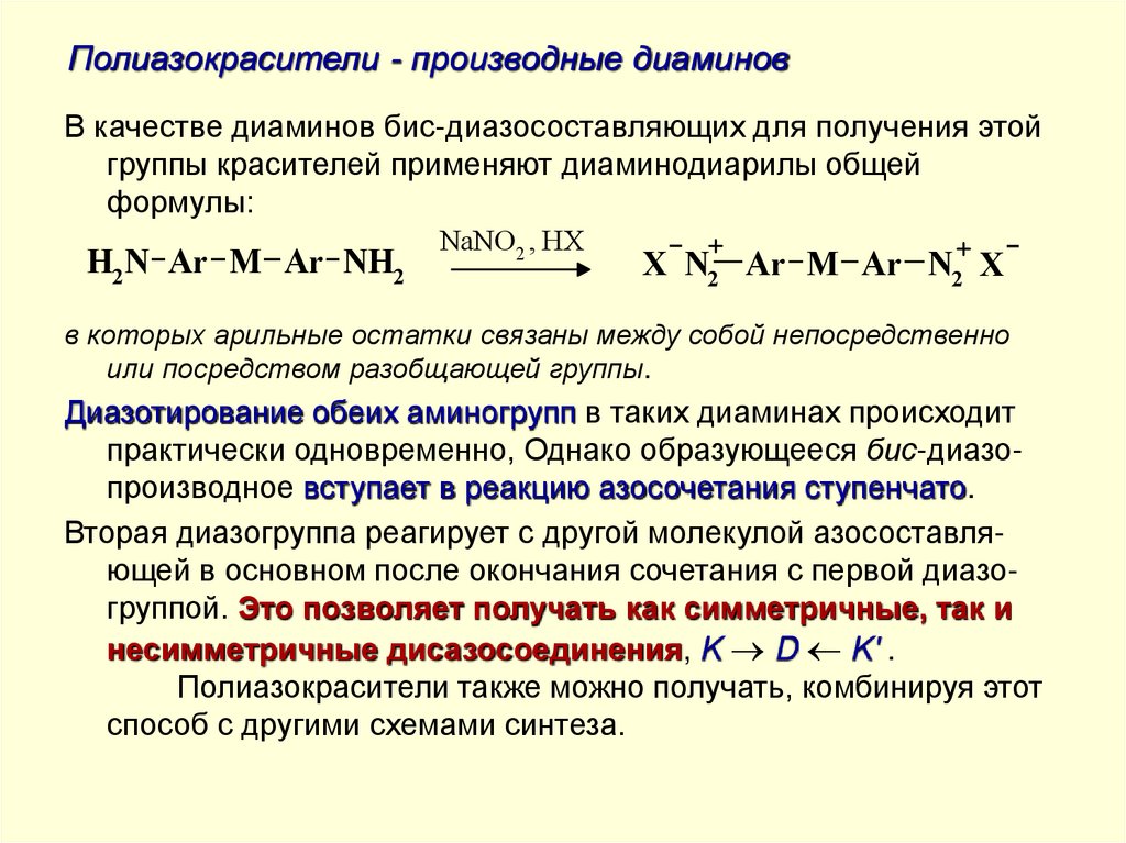
36. Полиазокрасители - производные диаминов

В качестве диаминов бис-диазосоставляющих для получения этой
группы красителей применяют диаминодиарилы общей
формулы:
H2N Ar M Ar NH2
NaNO2 , HX
+
+
X N2 Ar M Ar N2 X
в которых арильные остатки связаны между собой непосредственно
или посредством разобщающей группы.
Диазотирование обеих аминогрупп в таких диаминах происходит
практически одновременно, Однако образующееся бис-диазопроизводное вступает в реакцию азосочетания ступенчато.
Вторая диазогруппа реагирует с другой молекулой азосоставляющей в основном после окончания сочетания с первой диазогруппой. Это позволяет получать как симметричные, так и
несимметричные дисазосоединения, K D K' .
Полиазокрасители также можно получать, комбинируя этот
способ с другими схемами синтеза.

37. Производные бифенила

Полиазокрасители на основе бензидина - 4,4’–диаминобифенила
и его замещенных (толидина, 3,3’-дихлорбензидина, дианизидина) до конца 50-ых годов 20-го века были наиболее многочисленными и широко применяемыми представителями этой
группы красителей.
Y
H2N
Y
NH2
Y= H; CH3: Cl; OCH3
Разобщение единой p-системы в бензидиновых красителях
происходит в результате свободного вращения азоарильных
фрагментов вокруг простой бифенильной связи. В кристаллическом состоянии угол поворота здесь составляет около 30-40 ,
поэтому разобщение не является полным.

38.

Так цвет Конго красного [бензидин 2 нафтионовая кислота]
немного глубже оранжевого цвета моноазокрасителя,
образующегося при разрыве молекулы по бифенильной связи.
NH2
N N
SO3Na
Конго красный
N N
NH2
NH2
SO3Na
SO3Na
макс 497 нм
N N
оранжевый
Конго красный и его более глубоко окрашенные производные Бензопурпурин 4В, макс 502 нм (на основе 3,3'-толидина) и
Бензопурпурин 10В, макс 518 нм (на основе 3,3'-дианизидина)
обладают субстантивностью и относятся к классу прямых
красителей, но в настоящее время применяются как индикаторы
в ацидометрии.

39.

Тем не менее, используя имеющееся разобщение, на основе
бензидина можно получить окраски, которые образуются в
результате внутримолекулярного смешения цветов. Так один из
наиболее светостойких и устойчивых к мокрым обработкам красителей Прямой коричневый КХ получали по схеме:
[ салициловая кислота бензидин Гамма-кислота ].
HO
HOOC
1, щ
2, щ
N N
N N
NaO3S
OH
NH2
Прямой коричневый КХ
Промышленность выпускала также серию высокопрочных и
упрочняемых бензидиновых красителей глубоких цветов для
крашения хлопка и вискозного волокна (синий, голубой, зеленый, черный), но из-за канцерогенности бензидина и его
производных их выпуск более 40 лет как прекращен.

40.

При получении бензидиновых трис–азокрасителей применяли
смешанные схемы синтеза, которые представляют теперь больший
интерес с точки зрения способа построения молекул с определенной структурой. Рассмотрим некоторые из них.
Прямой черный З, некогда один из самых используемых красите-лей
для хлопка и вискозы, синтезируют по схеме:
[ м-фенилендиамин бензидин (NH2) Аш-кислота (OH)
анилин]
3ч, 25оС (3, к)
H2N
NN
NH2
3ч, 10оС (1, к)
NN
NaO3S
(2, щ) 0.5ч, 5оС
NH2 OH
NN
SO3Na
Очередность и условия сочетания определяются тем, что по мере
усложнения молекулы падает её кинетическая подвижность и
снижается реакционная способность. Поэтому сначала осуществляют наиболее медленно протекающее азосочетание с Аш-кислотой

41.

Другую схему синтеза следует применять в случае трис-азокрасителя Прямой зеленый ЖХ, который использовали для крашения хлопковых и вискозных тканей, трикотажа.
{ Салициловая кислота бензидин [(HO) Аш-кислота (NH2)
п-нитроанилин ] }
(1, щ)
HO
HOOC
NN
(1', к)
12ч, 15°С (2, щ)
NN
NaO3S
OH NH2
NN
NO2
SO3Na
Если воспользоваться предыдущей схемой и провести первым
сочетание с Аш-кислотой в ядро с НО-группой, то второе сочетание в
кислой среде, для замещения в ядро с NH2-группой, с хорошим выходом провести не удается.
Поэтому первое сочетание ведут в щелочной среде с малоактивной
салициловой кислотой. Параллельно синтезируют моноазокраситель из
п-нитроанилина и Аш-кислоты сочетанием в кислой среде.

42.

12ч, 15°С (2, щ)
HO
HOOC
N N
N N
OH NH2
NaO3S
N N
NO2
SO3Na
Прямой зеленый ЖХ
И только потом, после завершения первого сочетания
бисдиазотированного бензидина, в раствор моноазокрасителя,
содержащего диазогруруппу, вводят содово-щелочной раствор
красителя-азосоставляющей.
Сочетание протекает медленно, в течение 10-12 ч, и заканчивается при нагревании реакционной массы до 80°С.
Трисазокраситель высаливают, причем в фильтрате остается
непрореагировавший моноазокраситель.
Устойчивость окрасок Прямым зеленым ЖХ к свету и
стирке повышают обработкой солями меди или хрома, которые
образуют внутрикомплексное соединение с терминальным
остатком салициловой кислоты.

43.

Введение в 2,2’–положение бензидина заместителей –
объемных сульфогрупп, полностью нарушает плоскостность
молекулы и лишает её азопроизводные сродства к целлюлозе.
Поэтому красители на основе бензидин–2,2’–дисульфокислоты
применяются только как кислотные или кислотно-протравные
красители.
Например, Кислотный желтый К, получаемый из бензидин2,2'-дисульфокислоты и 1 фенил-3-метилпиразолона-5, дает на
шерсти и шелке окраски устойчивые к мокрым обработкам.
N
C6H 5
N
CH 3
NaO 3S
N N
OH
H 3C
N N
SO 3Na
HO
N
N
C6H 5
Кислотный желтый К
После прекращения производства бензидина были разработаны
аналоги некоторых наиболее ценных бензидиновых красителей с
использованием других диаминов.

44. Производные бензанилида

Высоким сродством к целлюлозе (субстантивностью) и
высокой светостойкостью обладают производные 4,4’-диаминобензанилида. Разобщающая амидная группа не обеспечивает
надежного разобщения сопряженной системы вследствие
енолизации. Но на основе этого диамина могут быть получены
как симметричные, так и асиммеричные диасазокрасители .
H2 N
NH CO
NH2

45.

На основе 4,4’-диаминобензанилида в настоящее время
выпускают ценный Прямой коричневый 2КХ, который
превосходит по светостойкости бензидиновый краситель
Прямой коричневый КХ, но сходен с ним по цвету.
Его получают сочетанием диазотированного 4,4’-диаминобензанилида сначала с салициловой кислотой, а затем с Гамма
кислотой в щелочной среде.
(1, щ)
HO
HOOC
N N
(2, щ) OH
NH CO
N N
NaO3S
Прямой коричневый 2КХ
NH2

46. Производные дифенилсульфида

Молекула диамина - 4,4 -диаминодифенилсульфид-2,2 дисульфокислоты неплоская. Поэтому азокрасители на его
основе не обладают сродством к целлюлозным волокнам, но
являются весьма ценными кислотными красителями, которые
отличаются устойчивостью к мокрым обработкам и превосходной светостойкостью. Атом серы хорошо разобщает участки
сопряженной системы, поэтому красители этого ряда
отличаются высокой чистотой цвета.
NaO3S
H2N
S
SO3Na
NH2

47.

Один из них Кислотный желтый для валки получают по схеме:
[4,4 -диаминодифенилсульфид-2,2 -дисульфокислота 2 фенол
О-этилирование].
NaNO2, H2SO4,
C6H5OH,
H2O, 0-5°C
+ N Ar N+ pH ~ 8,7
NH2
2
2
NaO3S
H2N
S
SO3Na
HO
NaO3S
N N
S
SO3Na
C2H5O
N N
Кислотный желтый для валки
N N
OH
C2H5Cl; EtOH;
Na2CO3; 120°C
NaO3S
S
N N
OC2H5
SO3Na
Заключительную стадию – О-этилирование HO-групп дисазокрасителя осуществляют в автоклаве действием на спиртовую
суспензию красителя хлористого этила в присутствии соды.
Аналогично получают стильбеновый краситель Хризофенин.

48. Производные дифенилциклогексана

Одним из лучших разобщителей сопряженнной системы
является метиленовая группа в составе циклоалканов. К числу
диаминов-диазосоставляющих с этой разобщающей группой
относятся 1,1’-бис(4-аминофенил)циклогексан и его метил и
метоксизамещенные.
H2N
NH2
R
R
R = H, CH3, OCH3
Такие молекулы неплоские, красители на их основе не имеют
сродства к целлюлозе. Поэтому основной областью их применения является синтез ярких и устойчивых к валке кислотных
дисазокрасителей.

49.

Этот диамин получают при взаимодействии циклогексанона с
избытком анилина и конц. HCl при 125°С.
NH2
O
+
HCl, 125°C
NH2
H 2N
Так Кислотный алый 2Ж получают последовательным
азосочетанием бис-диазосоединения из 1,1’-бис(4-аминофенил)циклогексана с Г-кислотой и 4-гидроксинафталин-1-сульфокислотой (кислота Невиля-Винтера) в щелочной среде.
OH
N N
OH
N N
SO3Na
SO3Na
SO3Na
Устойчивость окрасок на шерсти к трению наивысшая (5 баллов),
к валке и декатировке хорошая (4 балла).

50. Производные дифениламина

4,4’-Диаминодифениламин-2-сульфокислота (аминофенилпараминовая кислота) применяется для синтеза прямых
красителей черного цвета, заменивших аналогичные марки
бензидиновых красителей. Плоское строение молекуярной
системы дифениламина обеспечивает субстантивность
красителей, а изолирующий мостик – иминогруппа обладает ЭДэффектом и оказывает на соответствующий краситель
углубляющее цвет действие.
H2N
4
2 SO3Na
NH
4'
NH2
Аминофенилпараминовая кислота

51.

Так практически ценный краситель Прямой черный 2С получают
по двухстадийной схеме:
[аминофенилпараминовая кислота 2 Гамма-кислота
2 N-(2-гидроксиэтил)-мета-фенилендиамин ].
NaO 3S
N N
1, щ
NaO3S
N N
OH
2, к
NHCH2CH2OH
H2N
Прямой черный 2 С
HN
1, щ
N N
OH
2, к
H2N
N N
NHCH2CH2OH
NaO 3S
Прямой черный 2С окрашивает хлопчатобумажные и вискозные
ткани в иссиня-черный цвет и окраски довольно светостойки и
устойчивы к стирке и трению 4 балла. Его широко используют для
крашения ниток из хлопка и льна.

52.

Если на заключительной химической стадии – второе азосочетание бис-диазодисазокрасителя проводить с мета-фенилендиамином, то получают краситель с зеленоватым оттенком Прямой черный 23 «зэ».
NaO3S
N N
1, щ
NaO3S
N N
OH
2, к
NH2
H2N
Прямой черный 2 З
HN
1, щ
N N
OH
2, к
H2N
N N
NH2
NaO3S
В отличие от предыдущего красителя окраски на хлопке и
вискозе Прямым черным 23 менее светостойки, поэтому его
обычно применяют для крашения подкладочных тканей.

53. Производные стильбена

Дис- и полиазокрасители – производные 4,4’-диаминостильбена
дают окраски с высокой светостойкостью и устойчивостью к
другим воздействиям. Разобщающей группой здесь является
виниленовая группа –CH=CH–.
H2N
CH CH
NH2
H2N
CH CH
SO3H
4,4'-диаминостильбен
NH2
SO3H
4,4'-диаминостильбен-2,2'-дисульфокислота
Возможность свободного вращения (поворота) бензольных колец
вокруг простых связей виниленовой группы обеспечивает более
полное разобщение, их p-систем, чем в случае производных
бензидина. Поэтому цветовая гамма стильбеновых красителей
ограничена желтым, оранжевым, красным и коричневым цветами. Но их оттенки, как правило, заметно ярче и чище.

54.

Важно, что отклонение от копланарности p-систем бензольных
ядер в молекулярной системе транс-4,4’-диаминостильбена и
4,4’-диаминостильбен-2,2’-дисульфокислоты происходит на
более протяженном участке (две σ-связи), по сравнению с
бензидином и бензидин-2,2’-дисульфокислотой.

55.

Поэтому неплоская, но линейная конфигурация позволяет при
крашении вступать стильбеновым азокрасителям в тесный
контакт со слабо извитыми ассоциатами линейных макромолекул целлюлозы, обеспечивая их эффективную физическую
сорбцию целлюлозным волокном – субстантивность.
Практически все коммерческие марки дис- и поли-азокрасителей из
группы стильбеновых являются прямыми красителями и
предназначены для крашения хлопка, льна, вискозы, бумаги и в
меньшей степени для окрашивания натурального шелка.

56.

Хризофенин – стильбеновый, прямой краситель дает на хлопке и
бумаге яркие и устойчивые к свету и стирке яркие окраски
золотисто-желтого цвета.
Его получают сочетанием бис-диазосоединения из 4,4'-диаминостильбен-2,2'-дисульфокислоты с фенолом с последующим
О-этилированием образующегося Бриллиантового желтого
(индикатор), которое проводят хлористым этилом в присутствии
соды в спиртовом растворе при 120-125 С и давлении ~ 8 атм.
CH CH
H2N
SO3Na
HO
NH2
SO3N
CH CH
N N
SO3Na
C2H5O
NaNO2, H+, H2O
N N
OH
N N
SO3Na
Бриллиантовый желтый
CH CH
SO3Na
C2H5Cl; C2H5OH;
Na2CO3; 120°C
N N
OC2H5
SO3Na
Хризофенин

57. Многие полиазокрасители из группы стильбеновых, получают, не применяя реакции диазотирования и азосочетания. При этом вместо

4,4’-диаминостильбен-2,2’-дисульфокислоты используют
промежуточные продукты – предшественники в схеме её синтеза.
Прямой алый светопрочный 2Ж получают из моноазокрасителя,
который предварительно синтезируют из 4-аминоанизол-2-сульфокислоты и орто-крезидина.
CH3O
NH2
NaNO2, HCl, 0°C
+
CH3O
N2
-O S
HO3S
3
OCH3
pH ~ 4
+
NH2
H3C
о-Крезидин
Конденсация
OCH3
CH3O
NaO3S
N N
H3C
NH2
O2 N
1/2
CH CH
SO3Na
NO2
SO3 Na
NaOH; H2O; 100°C

58.

• В результате кипячения этого красителя и 4,4’-динитростильбен2,2’-дисульфокислоты в 5% водном растворе NaOH образуется
дис-азоксисоединение, которое затем восстанавливают в тетракис-азокраситель действием сульфида натрия.
-2 H2O
Конденсация
OCH3
CH3O
NaO3S
N N
H3C
N N
O
OCH3
CH CH
SO3Na
SO3 Na
N N
O
N N
CH3
OCH3
SO3Na
Na2S [H]
OCH3
CH3O
NaO3S
N N
H3C
N N
OCH3
CH CH
SO3Na
N N
SO3 Na
Прямой алый светопрочный 2Ж
N N
CH3
OCH3
SO3Na

59.

Прямой оранжевый прочный относится к смесовым красителям,
в котором основным компонентом является Прямой желтый К промежуточный продукт в этой схеме синтеза. Этот краситель
получают в результате окислительно-восстановительной
конденсации натриевой соли 4-нитротолуол-2-сульфокислоты.
Реакция идет в водном растворе NaOH при температуре 65-85°С.
Первоначально образуется натриевая соль 4,4 -динитрозостильбен-2,2 -дисульфокислоты, молекулы которой затем
вступают в межмолекулярные взаимодействия, образуя линейные, димерные, тримерные и олигомерные азоксистильбеновые
структуры.
8 O2N
CH3
NaOH; вода;
SO3Na
O2N
65-85°C
CH CH
NaO3S
4 ON
CH CH
NaO3S
N N
SO3Na
NO
SO3Na
CH CH
O NaO S
3
NO2
SO3Na

60.

O N
SO3Na
N
N N
CH CH
SO3Na
N N
CH CH
SO3Na
O
SO3Na
O
CH CH
SO3Na
NO2
SO3Na
CH CH
SO3Na
Na2SO3; [H]
NO2
SO3Na
Прямой желтый К
• Натриевые соли смеси этих соединений, которые условно
изображают в виде трис-азоксикрасителя, высаливают и под
названием Прямой желтый К применяют для крашения хлопка,
шерсти и шелка. Однако получаемые окраски хотя и устойчивы
к мокрым обработкам, но не очень светостойки.

61.

• При добавлении к реакционной массе мягких восстановителей
(Na2S, Na2SO3 или глюкозы) динитро-азоксисоединение частично восстанавливается в диамино-трис-азокраситель более
глубокого цвета.
N
SO 3Na
Na2SO3; [H]
N
N N
CH CH
SO 3Na
SO 3Na
SO 3Na
N N
CH CH
SO 3Na
CH CH
NH 2
SO 3Na
CH CH
SO 3Na
NH 2
SO 3Na
Компонент Прямого оранжевого прочного
Образующаяся смесь красителей и является товарным красителем Прямым оранжевым прочным. Этот краситель более
устойчив к действию света и окрашивает целлюлозные волокна в
яркий оранжевый цвет.

62. Полиазокрасители производные 1,3,5-триазина

• В средине 20-х годов ХХ-го века швейцарская фирма Циба
выпустила под названием Хлорантиновых прочных серию
прямых красителей для хлопка алого, рубинового, фиолетового,
синего и зеленого цветов, которые получали ступенчатым
ацилированием цианурхлоридом амино-азокрасителей или
аминов - промежуточных продуктов для их синтеза.
H2 O
O
H2O
Cu
NH
O
N N
NaO3S
NaO3S
N
NH
O
N
N
Cu
O
N N
NH
SO3Na
SO3Na
Хлорантиновый прочно-рубиновый RLL
Присутствие в хлорантинах триазинового кольца обеспечивало
повышенное сродства к целлюлозе, увеличивало устойчивость
окрасок к мокрым обработкам, трению и действию света.

63.

Благодаря хорошему разобщающему действию триазинового
кольца и наличию в красителе не менее двух остатков
азокрасителей, хлорантины давали очень яркие окраски
высокой интенсивности.
NH
N
SO3H
OCH3
N N
N
N
N
OH NH
COOH
N N
OH CH3 HO S
3
SO3H
NH
N
OH
SO3H
Хлорантиновый
прочно-зеленый BLL
Наконец, возможность конденсации хлористого цианура с тремя
различными аминами позволяла реализовывать принцип
внутримолекулярного смешения цветов при получению зеленых
марок или при получении красителей с гибридными хромофорными системами.

64.

O
NH2
NH
SO3Na
N
O HN
NH
COOH
N
N
NH
N N
OH
SO3Na
Прямой ярко-зеленый светопрочный 4Ж
• Интересно, что создатели хлорантиновых красителей (Циба)
упустили возможность использовать промежуточный монохлортриазиновый краситель в качестве активного красителя для
хлопка, поскольку работы по ацилированию НО-групп в целлюлозе хлористым циануром в то время были уже опубликованы.
Более того, последняя стадия производства – замена третьего
Cl-атома в триазиновом кольце остатком анилина обосновывалась опасениями его гидролиза и необходимостью повысить
устойчивость окрасок к стирке.
И только через 25 лет, в 1956 г. химики фирмы ICI объявили об
открытии активных триазиновых красителей – Проционов.

65. 9.5.5. Металлизирующиеся и металлсодержащие полиазокрасители

66.

В период производства прямых бензидиновых красителей
на основе дианизидина, 3,3’ -дигидроксибензидина, бензидин3,3’-дикарбоновой кислоты и других производных выпускалась
группа прямых дис- и полиазокрасителей, содержащих в орто,
орто’ -положениях к азогруппам заместители, способных к
комплексообразованию.
CH3O
OCH3
H2 N
NH2
HOOC
COOH
H2 N
NH2
HO 3 2
H2 N
4
HOOC CH2 O
H2 N
2' 3'
OH
4'
NH2
O CH2 COOH
NH2

67.

Так азосочетанием диазотированного дианизидина со щелочным
раствором И-кислоты и кислоты Невиля-Винтера получают
Прямой синий светопрочный КУ, с двумя хелатными центрами.
H 2O
CH 3O
OCH 3
O
Cu
NH 2
U
N N
H 2N
H 2N
Дианизидин
H 2O
OCH 3
CH 3O
Cu
N N
SO
3
Прямой синий светопрочный К У
O
NW
SO 3-
Такие красители образуют с медью и другими металлами (Co, Ni)
устойчивые комплексные соединения состава 1:1, в которых
один атом металла приходится на одну азогруппу.
Крашение медьсодержащими комплексами прямых красителей или
их омеднение непосредственно на волокне позволяет
значительно повысить светостойкость получаемых окрасок (на
2-3 балла) и устойчивость к мокрым обработкам (в среднем на 1
балл)..

68.

Заметное улучшение прочностных показателей окрасок
объясняется несколькими причинами.
Первая. Применение двухвалентной меди Cu2+ с координационным числом 4 приводит к образованию плоского комплекса с
направлением связей от катиона металла (sp2d-гибридизация) к
углам квадрата.
H
Целл
H3 C
O
O
Cu
...
...
N
N
2+
...
O
...
SO3
...
Если учесть, что в прямых красителях - производные диаминов
этого типа имеется не менее двух азогрупп, то при комплексообразовании будет происходить уплощение молекулы и, следовательно, рост субстантивности красителя.

69.

Вторая. Параллельно с комплексообразованием может проис-
ходить и образование цветного лака - медной соли сульфокислоты красителя. Понижение растворимости красителя всегда
способствует повышению устойчивости окраски к мокрым
обработкам.
Третья. Поскольку медные комплексы состава 1:1 координационно ненасыщенны, в образовании связей с медью могут
принимать участие и НО-группы целлюлозы. Возникающий
между красителем и волокном мостик из атома меди способствует отводу энергии, которая обычно инициирует фотохимическую деструкцию красителя.
Аналогичные процессы наблюдаются и при комплексообразовании
с хромом кислотно-протравных моноазокрасителей. Однако
хромовые комплексы обсуждаемых дисазокрасителей, в отличие от медных, имеют неплоское строение и будут утрачивать
сродство к целлюлозе. Однако на белковых субстратах
прочностные показатели при хромировании также улучшаются.

70.

По сравнению с хромированием образование медьсодержащих комплексов происходит гораздо легче.
Омеднение на волокне проводят путем обработки окрашенной
ткани в растворе комплексного соединения меди, например,
закрепителя ДЦМ.
В промышленности медьсодержащие прямые красители получают:
в процессе синтеза, введением в раствор азосоставляющей
комплексной соли Cu(NH3)4SO4 , которая устойчива в щелочном
растворе,
нагреванием готового красителя при 60-120 С в водном растворе CuSO4 в присутствии этаноламина или пиридина.
NH2CH2CH2OH
O Cu O
N N
При этом в состав комплекса входит
не вода, а органический лиганд,
сообщающий красителю хорошую
растворимость в красильной ванне, что
облегчает крашение материала.

71.

Крашение такими смешанными комплексами ведут в условиях,
которые обеспечивают отщепление органического основания в
момент выбирания комплекса целлюлозным волокном. Тогда на
волокне прочно закрепляется уже плохо растворимый медьсодержащий краситель.
После отказа от производства канцерогенных производных
бензидина выпуск большинства медьсодержащих красителей
был прекращен.
Однако некоторые небензидиновые красители, в частности,
Прямой фиолетовый светопрочный 2КМ, образующий
высокопрочные окраски на хлопке и шелке, по-прежнему
производятся. Его синтезируют, исходя из моноазокрасителя –
производного 2-метокси-4-нитроанилин-5-сульфокислоты и
2-нафтол-6-сульфокислоты (кислота Шеффера).
OCH3
O2N
NaO3S
OH
NH2
NaO3S

72.

OCH 3
O 2N
NaO 3S
1)
NH 2
+
NaNO ; H
2
OH
2)
NaO 3S
OCH 3 HO
O 2N
Na2S [H]
N N
NaO 3S
SO 3Na
Этот моноазокраситель с концевой нитрогруппой, восстанавливают сульфидом натрия, затем фосгенируют и омедняют.
OCH3 HO
H2N
N N
COCl2;
Na2CO3; вода
NaO3S
SO3Na
OCH3 HO
C
O
HN
NaO3S
N N
2
SO3Na
Омеднение дисазокрасителя проводят в автоклаве нагреванием при
120 С в водном растворе сульфата тетраамина меди (2+).

73.

В этих условиях одновременно с комплексообразованием
происходит и дезалкилирование метоксигрупп и связывание
образующийся HO-группы с металлом.
Cu(NH3)4SO4
120°C ; р~3 ати
- 2 CH3OH
Деметилирование
NaO3S
aq
aq
O Cu O
O Cu O
N N
NH CO NH
SO3Na
N N
NaO3S
Прямой фиолетовый светопрочный 2КМ
SO3Na
Дезалкилирование о-гидрокси-о'-алкоксиазокрасителей в процессе
омеднения существенно облегчает синтез конечного продукта. Так
исключение из числа исходных соединений о-аминофенола упрощает стадии диазотирования и азосочетания с участием хинондиазида.
При омеднении красителя в мягких условиях, например, непосредственно на волокне, дезалкилирование алкосигруппы в красителе не
происходит и окраска таким медный комплексом имеет меньшую
устойчивость.

74.

Поскольку омеднение о,о'-дигидроксиазосоединений происходит с сравнительно легко, этот прием применяют и в производстве медных комплексов активных винилсульфоновых красителей с целью значительного повышения их светостойкости.
• В качестве примера можно привести медьсодержащий
краситель Активный желтый светопрочный 2КТ, для которого
устойчивость окрасок к свету оценивается в 7 баллов, тогда как
светопрочность окрасок полученных его предшественником до
омеднения не превышает 4-5 баллов.
CH3
N
N
N N
O
NaO3S
SO2CH2CH2OSO3Na
Cu O
H2O
Составил А. Желтов
English     Русский Правила