Азокрасители
9.4. Моноазокрасители
9.4.1. Строение и цвет моноазокрасителей
Ароматические моноазокрасители
Гетероциклические моноазокрасители
9.4.2. Протравные моноазокрасители
Хромовые или кислотно-протравные красители
Металлсодержащие моноазокрасители
Комплексы состава 1:1 и 2:3
Комплексы состава 1:2
Смешанные комплексы состава 1:2
9.4.4. Активные моноазокрасители
Триазиновые активные красители
Винилсульфоновые активные красители
Акриламидные активные красители
9.4.5. Азопигменты и азолаки
759.00K
Категория: ХимияХимия

(3 колл) Азокрасители ч2

1. Азокрасители

Часть 2

2. 9.4. Моноазокрасители

3. 9.4.1. Строение и цвет моноазокрасителей

Красители, хромофорная система которых содержит одну
азогруппу, являются простейшими представителями этого
класса.
Y
.. ..
N N
X
R
X, Y – поляризующие заместители
R'
Способы их получения несложны, зависимости между
химическим строением моно- азокрасителей и цветом или
устойчивостью окрасок выявляются сравнительно легко.
Цвет моноазокрасителей определяется природой
ароматических остатков, связанных –N=N–группой, а также
числом и положением ЭД– и ЭА–заместителей.

4.

Размеры родительских -систем, связанных азогруппой,
предопределяют границу наиболее высокой окраски моноазосоединения. Введение заместителей может только углубить
цвет соединения.
• Так 1-бензолазонафталин - вещество оранжевого цвета, в его
электронном спектре lмакс длинноволновой полосы
располагается при 455 нм. Подключение поляризующих
заместителей приводит к красителям красного и даже
фиолетового цвета, но в ряду бензолазонафталина нельзя
получить красители желтого цвета.
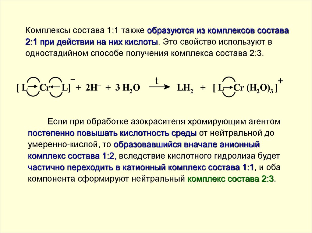
• Электронное строение и электроотрицательность элементов,
образующих циклическую -систему, также может оказывать
влияние на цвет азокрасителей. Присутствие гетероатомов
проявляется в активном взаимодействии -электронов цикла с
неподеленными электронными парами гетероатома и d-орбиталями элементов третьего периода.

5. Ароматические моноазокрасители

Самая малая 10 –электронная система, построенная из
бензольного кольца, азогруппы и алкенильного остатка,
присутствует в бензолазоацетоацетарилидах. Поэтому все
красители этой группы имеют чисто-желтый цвет.
NO2 HO
H3C
N N
Пигмент желтый светопрочный
CH 3
(полигрфические краски)
CONH-C6H5
[ 4-амино-3-нитротолуол
анилид ацетоуксусной кислоты ]
14 –электронная система пиразолазобензола и азобензола
сравнительно невелика. Поэтому для производных этого ряда
характерны красители желтого цвета.
H3C
N N
HO
N
N
[ анилин
SO3Na
3-метил-1-(4-сульфофенил)пиразолон-5 ]
(шерсть, капрон)
Кислотный желтый светопрочный

6.

N N
NH
[ метаниловая кислота
дифениламин ]
(шерсть, капрон, бумага)
NaO3S
Кислотный желтый метаниловый
18 –электронную систему получаем при переходе к 1-бензолазонафталину, для производных которого характерны красители оранжевого цвета.
HO
NaO3S
N N
[cульфаниловая кислота
-нафтол]
Кислотный оранжевый
22 –электронная система присутствует в 1,2'- и 1,1'-азонафталинах, где два нафталиновых ядра связанных азогруппой в
разных ( , ) и одинаковых ( , ) положениях. Дальнейшее рост
сопряженной системы приводит к тому, что этом ряду преобладают красители красного и красновато-фиолетового цвета.

7.

OH
HO3S
N N
SO3H
HO
SO3H
N N
[нафтионовая кислота
4-гидроксинафталин-1-сульфокислота]
Кислотный красный 2С
[ -нафтиламин
Р-соль]
Кислотный бордо
SO3H
Еще большего углубления цвета можно добиться, используя
производные полициклических углеводородов. Но в практике
синтеза красителей этот путь не используют из-за высокой
стоимости сырья и сложности синтеза.

8.

Эффект углубления окраски с успехом достигается введением в
-систему азонафталина дополнительных и более сильных ЭДзаместителей. Возможности такого подхода демонстрируют три
кислотных красителя на основе производных пери-кислоты.
HO3S
N N
OH
NH R
SO3H
, где R =
Ланацил фиолетовый
C2 H5
Кислотный синий 2К
HO3S
CH3
[ Аш-кислота
Кислотный голубой
N-замещенная перикислота ]
Рост ЭД-эффекта

9.

Помимо ЭД-заместителей эти красители имеют и сульфогруппы,
которые относятся к ЭА-заместителям. Однако спектральный
эффект HO3S-групп невелик и ощутимо проявляется только как
стерический.
Если объемная сульфогруппа располагается в орто- или
пери-положении к азогруппе или к ЭД-заместителю, как в данном
примере, то происходит нарушение копланарности фрагментов
-системы азонафталина и ослабляется , - и р, взаимодействие между её частями.
Сульфогруппы обычно вводят для придания красителю
растворимости в воде или в качестве кислотных групп, что
необходимо для закрепления красителя на белковых
волокнах посредством ионных связей при крашении
шерсти, шелка, кожи (класс кислотных красителей).

10.

Значительное углубление цвета вызывает присутствие во взаимно
сопряженных положениях арилазосоединений заместителей с
полярно-противоположным электронным эффектом. Этот
эффект особенно сильно проявляется, если
ЭА-заместители находятся в остатке диазосоставляющей, а
ЭД-заместители находятся в остатке азосоставляющей.
Так получают красители достаточно глубоких цветов
(пурпурного, фиолетового, темно-синего коричневого) даже в
ряду производных азобензола, что широко используется в
синтезе дисперсных красителей. Они предназначены для
крашения тканей полиэфирного и полиамидного волокна,
которые отличаются высокой плотностью упаковки
макромолекул. Поэтому молекулы дисперсных красителей
должны быть компактными, чтобы облегчить внутреннюю
диффузию частиц.

11.

NO2
O2N
N N
[2,4-динитроанилин
Br
O2N
N(CH2CH2OH)2
N,N-бис( -гидроксиэтил)анилин]
OC2H5
N N
Cl
Дисперсный фиолетовый 4К
N(CH2CH2OCOCH3)2
Дисперсный темно-синий ПЭ
NHCOCH3
[ 2-бром-6-хлор-4-нитроанилин
5-ацетиламино-2-этокси-N,N-бис( -ацетоксиэтил)анилин ]
В синтезах дисперсных азокрасителей в качестве азосоставляющих обычно применяют N,N-диалкилзамещенные анилина, в
которых алкильными остатками могут быть следующие группы.
R
N
R'
R = R' или R = R'
C2H5 -
этильная
NС-CH2CH2 -
-цианэтильная
HO-CH2CH2 -
-гидроксиэтильная
CH3CO-O-CH2CH2 -
-ацетоксиэтильная
C3H7 -
пропильная

12.

HO-CH2CH2
N
CH2CH2-OH
NCCH2CH2
N
CH2CH2CH3
• Присутствие сложных N-алкильных групп и «якореобразная»
конфигурация азосоставляющей повышает устойчивость
дисперсного красителя к сублимации и миграции в синтетическом волокне, то есть повышает прочность получаемой окраски.

13. Гетероциклические моноазокрасители

• Применение в качестве диазосоставляющих гетероциклических
соединений, содержащих амино- или гидразонную группу,
позволяет получать моноазосоединения полной цветовой
гаммы, в том числе красители глубоких цветов (синий, голубой,
зеленый) с недостижимой для арилазосоединений яркостью и
чистотой цветового тона в этом диапазоне. Нередко для
гетероциклических азокрасителей характерна и более высокая
светопрочность и устойчивость окрасок к мокрым обработкам и
химическим воздействиям.
N
NO2
N
CH3
N N
H3C
Дисперсный красновато-фиолетовый
( Цибацет фиолетовый 3R )
N(CH2CH2OH)2
[5-амино-3-нитро-1-метилимдазол
3-метил-N,N-бис(2-гидроксиэтил)анилин]

14.

O2N
NO2
CO
S
N N
H3C
CH2 CH2OH
N
Дисперсный синевато-зеленый
CH3
[2-амино-3-нитро-5-(3'-нитробензоил)тиофен
N-метил-N-( -гидроксиэтил)анилин ]
4
5
O2N
N
3
H3C
S1 N N
OH
CH2CHCH2OH
N
C2H5
[2-амино-5-нитротиазол
Дисперсный голубой
N-(2,3-дигидроксипропил)-N-этил-м-толуидин]
Аномально глубокая окраска и более высокая красящая способность гетероциклических азосоединений связана с особенностями
электронного строения гетероциклов 5-членных азолов и 6членных азинов.

15.

1
N
N N
2
4
NH
Имидазол
NH
N
1N N 2
Триазол
Пиридин
Пиридазин
• Присутствие в цикле «пиридинового» азота со свободной
электронной парой вызывает неравномерное распределение
электронной плотности в кольце и обеспечивает в целом его
отрицательный мезомерный эффект по отношению арилазофрагменту, особенно в возбужденном состоянии. Введение в
гетероцикл добавочных ЭА- заместителей только усиливает его
поляризующие действие на хромофорную систему красителя и
облегчает электронный переход типа ПЗ.
ЭА
X
N N
..
NR2
N
X = O, NH, S, CH=CH;
h
ЭА
X
N-
N N
+
NR2

16.

N
S
Тиофен
S1
N3
3
2
S1
Тиазол
2
Бензотиазол
• Еще больший батохромный сдвиг наблюдается в красителях на
основе серосодержащих диазосоставляющих. Это объясняют
-электроноакцепторным характером 3d-орбиталей серы,
который способствует смещению -электронов к атому серы и
как следствие этого увеличение отрицательного заряда на
атоме серы и усиление её -донорных свойств.
N
S..:
-
N
S:
-
N
+S
N-
N
+S
-
+S
...
• Последствие эффекта 3d-орбиталей выражается в снижении
вкладов в суммарный гибрид структур с зарядом на атоме S.
Квантовохимический расчет возбужденного состояния гетероциклических азосоединений с учетом - и -электронов и влияния d-орбиталей серы указывает на снижение энергии НВМО по
сравнению результатами расчетов в -приближении.

17.

В азотсодержащих гетероциклах такого типа атомы азота имеют
неподеленную пару электронов на орбитали sp2–типа. N-атом при
алкилировании переходят в ониевое состояние, образуя устойчивые к гидролизу четвертичные соли.
N
S
..
R
R-X
+N
S
X
N-алкилтиазолий катион
N-алкилирование обычно осуществляют действием алкилгалогенидов, диметилсульфата, метилового эфира бензолсульфокислоты или толуолсульфокислоты.
Кватернизацию «пиридиновых» гетероциклических N-атомов
используют в синтезе ценных катионных красителей.

18.

Катионные красители по технической классификации)
предназначены для крашения гидрофобного и плотно
упакованного полиакрилонитрильного ПАН волокна, на котором
молекулы красителей закрепляются посредством ионных связей
с кислотными группами ПАН волокна.
Молекулы катионных красителей также как и дисперсные
красители должны иметь небольшие размеры и высокую
диффузионную способность.
Наиболее значимыми методами получения Катионных
красителей этой группы являются тремя следующих способа:

19.

Диазотирование и азосочетание с последующей кватернизацией
Этот метод применяют, если аминогруппа отделена от гетероцикла бензольным кольцом или если гетероатом не является
сильно основным (аминотиазолы). Для достаточно основных
аминов, образующих устойчивые диазосоединения диазотирование ведут в водном растворе. При использовании низкоосновных
аминов реакцию ведут в концентр. H2SO4 или H3PO4 кислоте с
помощью нитрозилсерной кислоты.
N
S
CH3O
N
CH3O
S
NH2
N N
NaNO2;
HCl
CH3O
C2H5
+ N2 Cl
N
S
C2H4OH CH3An
N
C2H5
CH3O
CH3
N
+
S
An -
N
CH2CH2OH
+
N N
C2H4OH
N
C2H5
Катионный желтый
[2-(4-аминофенил)-6-метоксибензотиазол
N-метилирование]
N-(2-гидроксэтил)-N-этил-анилин

20.

Конденсация аминов с ароматическими нитрозосоединениями.
Этот метод применяют в случае гетероциклических аминов,
которые при диазотировании подвергаются окислительной
деструкции или образуют неустойчивые диазосоединения.
Реакцию проводят в инертной атмосфере нагреванием амина,
нитрозосоединения и гидроксида калия в кипящем углеводороде (толуол, ксилол) с азеотропной отгонкой воды.
Так, например, получают Калкозин акриловый фиолетовый 3R.
KOH, ксилол
110°С, N2
N
NH2
N
- H2 O
N N
N
N(CH3)2
NHK
+ ON
(CH3)2SO4
N(CH3)2
- KOH
+ N N
N(CH3)2
N
CH3 CH SO 3
4
Калкозин акриловый фиолетовый 3R

21.

Окислительное сочетание гидразонов.
Способ, открытый Хюнигом, заключается во взаимодействии
гидразонов гетероциклических кетонов с ароматическими
аминами или фенолами в присутствии окислителей. В этой
реакции желательно применять соединения с закрепленной
гидразонной структурой за счет алкилирования или
арилирования N-атома в азотсодержащем гетероцикле.
CH3
N
N NH2
S
гидразон 3-метилбензотиазол-2-она
CH3O
N NH2
N N
CH3
гидразон 2-метил-6-метоксипиридазин-3-она
N
N NH2
гидразон 1-фенилпиридин-4-она
Синтез проводят при комнатной температуре (20-30°С) в воде,
в смеси воды со спиртами и в водных растворах кислот или
оснований, когда необходимо поддерживать определенное
значение рН среды. Окислительное сочетание с фенолами
проводят в щелочной среде (рН 9-10), а реакцию с аминами – в
кислой среде (рН 2-3), поэтому азокраситель сразу образуется в
форме катиона.

22.

В качестве окислителей чаще всего употребляют феррицианид
калия K3Fe(CN)6 , H2O2 со следами FeSO4 , персульфат аммония
(NH4)2S2O8 , хлорное железо FeCl3, сульфат меди CuSO4, PbO2,
гипохлорит натрия NaClO и др.
Так получают:
CH3
CH3
CH 3
[O] FeCl3 ; HCl
H
N
NH2NH2 H2O
N 2
N
Ph
O
N NH2
- H2O
S1
S
3-метил-бензотиазол-2-он
2-гидразоно-3-метил-бензотиазол
3
CH 3 Cl N
+ N N
S
CH 3
N
Ph
C2 H5
CH 3S
N NH 2 +
N
NH2
N N
CH 3
2-метил-3-гидразоно- N-фенил-N-этил-6-метилтиопиридазин -1,4-фнгилендиамин
HCl,
AcOH,
H2O 2
Астразон синий GL
C2H 5
CH 3S
+ N N
N N
CH 3 Cl
N
Катионный голубой
Выходы в реакции высоки и иногда приближаются к количественным.
NH 2

23.

Необходимо запомнить, что глубокие цвета присущи лишь тем
красителям, у которых азогруппа связанна непосредственно с
гетероциклом. Включение бензольного кольца между азогруппой
и гетероциклическим кольцом, вызывает резкое повышение
цвета красителя.
CH3
N
+
S
CH3O
C2H4OH
N
C2H5
N N
An-
CH3
N
+ N N
S
Cl -
CH3
N
Ph
Катионный желтый
Астразон синий GL
C2H5
CH3S
+
N N
N N
CH3 Cl
N
NH2
Катионный голубой

24. 9.4.2. Протравные моноазокрасители

Протравные моноазокрасители в основном используются
для крашения белковых субстратов: шерсти, натурального шелка, кожи и меха. Этот ценный технический класс
красителей представлен водорастворимыми
азосоединениями особого строения,
которые образуют в процессе крашения комплексное
соединение с катионами хрома, Cr3+, или
которые уже являются комплексными соединениями хрома,
кобальта или железа.

25.

Соединения первого типа составляют группу кислотнопротравных или хромовых красителей. Они содержат
кислотные сульфогруппы или карбоксильные группы и
поэтому окрашивают шерсть и шелк как обычные кислотные
красители. Вместе с тем, они способны взаимодействовать
на волокне с хромовой протравой, образуя комплексные
соединения, которые прочно удерживаются в структуре
волокна.
Соединения второго типа составляют группу
металлсодержащих красителей. Они, также как хромовые
красители, обладают сродством к белковым веществам и
поэтому могут рассматриваться в рамках одного
технического класса красителей.

26. Хромовые или кислотно-протравные красители

Открытые еще в начале 20-го века, хромирующиеся на
волокне красители, не только не потеряли своего значения, но и
существенно улучшили свои потребительские характеристики,
расширили области практического применения, при этом были
разработаны технологически совершенные методы крашения.
Это объясняется двумя причинами.
Во-первых, доступностью промежуточных продуктов, простотой
синтеза и, следовательно, относительно низкой стоимостью.
Во-вторых, высокой устойчивостью окрасок к мокрым обработкам и
действию света.

27.

Повышение устойчивости окрасок к мокрым обработкам
вызвано тем, что при хромировании красителя, закрепленного
на окрашиваемом волокне (шерсть, шелк, натуральный мех):
понижается растворимость красителя,
а также образуется мостик из атома металла, вступающего в
комплексообразование как с молекулой красителя, так и с
функциональными группами волокна.
К
ш
е
е
р
р
а
с
т
т
и
и
н
NH3+
O
H2O
NH2
O
Cr 3+
O C
H2O
O
COOH
N N
-
SO3

28.

Увеличение светостойкости окрасок при хромировании
объясняется:
Во-первых, тем, что при комплексообразовании происходит
замещение легкоподвижных атомов водорода, которые обычно
участвуют в процессе фотохимической деструкции красителя;
Во-вторых, возникновением хромового мостика, который
обеспечивает отвод избыточной энергии, поглощаемой
красителем из светового потока, и рассеяние ее на волокне в
виде тепла.
К
ш
е
е
р
р
а
с
т
т
и
и
н
NH3+
O
H2O
NH2
O
Cr 3+
O C
H2O
O
COOH
N N
-
SO3

29.

Отличительной особенностью строения протравных
красителей любого типа является наличие в молекуле
хелатной системы, которую создают особым образом
расположенные комплексообразующие группы и атомы.
В зависимости от местонахождения комплексообразующего
центра в молекуле различают:
азокрасители, образующие хромовые комплексы за счет
концевых групп, или терминально-металлизируемые
красители;
азокрасители, образующие координационную связь с
металлом с участием азогруппы, расположенной в центре
молекулы, или центрально-металлизируемые красители.

30.

Первая группа (терминально-металлизируемые красители)
немногочисленна и включает производные салициловой кислоты
и 8-гидроксихинолина. Для их получения применяют в качестве
азосоставляющей салициловую кислоту и 8-гидроксихинолин, и
5-аминосалициловую кислоту в качестве диазосоставляющей.
OH
*
COOH
4
OH
*
N
+
(N2 -)
5
H2N
3
2 OH
1 COOH
Существенно важно, что при хромировании красителей этого типа
не происходит заметного изменения окраски азосоединения,
сохраняется яркость и чистота оттенка, наблюдается умеренное
повышение светопрочности.

31.

Представителем красителей этой группы является Хромовый
желтый К, который синтезируют по следующей схеме:
[ сульфаниловая кислота → салициловая кислота ]
Азосочетание ведут со щелочным раствором салицилата натрия
при рН 8,5-9 при 0-5°С.
NaO3S
N N
OH
Хромовый желтый К
COOH
При хромировании этого красителя в растворе образуется
комплекс анионного типа, в котором участвуют 3 молекулы
красителя и 2 атома хрома, причем один из них входит во
внутреннюю координационную сферу, а второй выступает как
компенсирующий катион.
NaO3S
N N
.
O
_ C O
O
3Cr Cr3+ 6H2O
3

32.

Вторая группа (центрально-металлизируемые красители)
имеет большее значение и включает кислотные азокрасители,
которые имеют в орто-положениях к азогруппе заместители,
способные образовывать ковалентные связи с металлом.
X
.. ..
N N
X
Y
OH
OH
OH
Y
OH
COOH
NH 2
..
N N
6
5
O Cr O
При комплексообразовании о,о’-дизамещенных азокрасителей
один из атомов азота в азогруппе предоставляет неподеленную
пару электронов (sp2-орбиталь лежит в плоскости молекулы) для
образования координационной связи с катионом Cr3+.
Связывание неподеленной пары азота сопровождается изменением электроотрицательности гетероатома, который входит в
главную цепочку сопряженных связей хромофорной системы
красителя (она обычно относятся к НЧАС).
Вследствие этого хромирование красителей второй группы
происходит с углублением цвета.

33.

Обычно цвет углубляется на один шаг в последовательности
чередования дополнительных цветов. Так при хромировании
оранжевых красителей образуются красные комплексы.
Красные красители дают фиолетовые или синие комплексы. Из
пурпурных образуются синие или синевато-черные комплексные соединения, из синих красителей получаются черные
комплексы.
Для получения красителей с комплексообразующими заместителями в орто, орто'-положениях к азогруппе используют:
в качестве диазосоставляющих: орто-аминогидроксисоединения и
орто-аминокарбоновые кислоты, например,
NH2
NH2
OH
Cl
4-хлор-2-аминофенол
O2N
OH
NO2
пикраминовая
кислота
NH2
OH
SO3H
4-амино-3-гидроксинафталин
-1-сульфокислота
NH2
COOH
антраниловая
кислота

34.

в качестве азосоставляющих – соединения, которые преимущественно сочетаются только в орто-положение к гидрокси– или
аминогруппе, например,
H3C
*
O
N
*
OH
N C6H5
1-фенил-3-метилпиразолон-5
OH NH2
*
HO3S
нафтол-2
*
SO3H
Аш-кислота
H2N
NH2
*
SO3H
1,3-фенилендиамин-4-сульфокислота
Известно, что о-аминофенолы и о-аминонафтолы легко окисляются при диазотировании в сильнокислой среде. Поэтому их
диазотируют особым образом при 20°С в отсутствие минеральной кислоты. Для поддержания рН 4-4,5 в реакционную смесь
вводят CuSO4 или ZnCl2, а затем при перемешивании вводят
раствор NaNO2. Температура реакционной смеси самопроизвольно повышается до 35-40°С и диазотирование завершается
образованием химически стабильного хинондиазида.

35.

Так получают Хромовый черный С из 4-амино-3-гидроксинафталин-1-сульфокислоты (Эхт-кислота) и -нафтола по схеме.
NH2
OH 1) CuSO4, H2O, 20°C
2) NaNO2, 20 60°C
SO3H
N N
O
O2N
Хинондиазид
O2N
O
HNO3, H2SO4
SO3H
Эхт-кислота
NaO3S
+
+
N N
OH
NaOH; 60°C
SO3H
O2N
1) Крашение шерсти
2) Хромирование на волокне
N N
OH
HO
Фиолетовый
NaO3S
N N
O Cr O
Хромовый черный С
NH2 aq O
Хромовый черный С окрашивает шерсть в фиолетовый цвет.
Углубление окраски до глубоко-черной и образование комплексного соединения происходит после крашения в результате
обработки окрашенного волокна в растворе соли хрома.

36.

• Способ крашения с последующим хромированием требует большой затраты времени и не гарантирует точного воспроизведения
оттенка окраски при крашении различных партий волокна.
Подгонка окраски под образец очень затруднена.
• Гораздо удобнее применять в крашении однохромовые
красители, позволяющие вести одновременно крашение и
хромирование.
Однохромовые красители окрашивают шерсть из ванны, в
которой присутствует дихромат аммония, (NH4)2Cr2O7. При этом
переход красителя из раствора на волокно происходить быстрее,
чем хромирование, только в этом случае комплекс с хромом
образуется непосредственно на волокне в процессе крашения.
• Крашение с одновременным хромированием возможно только
для хромирующихся красителей с повышенным сродством к
волокну и пониженной реакционной способностью по отношению
к хрому.

37.

Для получения красителя со свойствами однохромового в
азосоединение вводят NO2-группы, Сl-атомы, сульфонамидные
группы SO2NH2, азотсодержащие гетроциклы. Такие молекулы
красителей не должны содержать больше одной сульфогруппы
или лучше вообще не иметь сульфогрупп.
Таким требованиям отвечает кислотно-протравной краситель
Однохромовый коричневый З. Его получают азосочетанием
диазосоединения из пикраминовой кислоты с 6-хлор-1,3-фенилендиамином. Пикраминовая кислот – о-амино-фенол, но присутствие в ней двух NO2-групп, предотвращающих окисление,
позволяет диазотировать её суспензию в водной HCl при 15°С.
O2N
O2N
NH2
O2N
6 Cl
5%-HCl, NaNO2
10-15°C
OH
O2N
O2N
N N
O2N
OH H2N
Cl
ClN+
2
+ 3
H2N
OH
1 NH 2
- HCl
NH2
Однохромовый коричневый З

38. Металлсодержащие моноазокрасители

• Водорастворимые комплексные соединения азокрасителей с
хромом (реже с кобальтом или железом) образуют на шерстяном волокне окраски, которые по устойчивости сравнимы с
окрасками, полученными с помощью обычных кислотно-протравных красителей.
• Вместе с тем использование металлокомплексных красителей
упрощает процесс крашения и позволяет легко воспроизводить
требуемый цветовой оттенок для различных партий ткани, что
очень трудно сделать при крашении хромовыми красителями с
последующим хромированием.
• Металлсодержащие красители, так же как и многие хромовые
красители, являются производными орто,орто'-дигидроксиили других орто,орто'-дизамещенных азосоединений и могут
быть отнесены к группе центрально-металлизированных красителей.

39.

• Такое строение хелатного узла в сочетании с транс-конфигурацией самой молекулы арилазосоединения обеспечивает
возникновение в реакции с солями Cr3+ новой полициклической
системы комплексного соединения. Такая система включает
пяти-, шести- и даже семичленные кольца, которые с одной
стороны конденсированы между собой по связи хром-азот, а с
другой – с ароматическими кольцами азокрасителя.
O
5 Cr O
N 6
N
O
C O
6 Cr O
N 6
N
O C
O
O
C
Cr
6N 7
N
O
• Металлокомплексы с несколькими аннелированными кольцами
пространственно мало напряжены, отличаются высокой химической и термической стабильностью. Чем больше число
конденсированных хелатных циклов, тем стабильнее металлокомплекс, поэтому тридентатные (трехзубые) комплексы
стабильнее бидентатных (двухзубых).

40.

• Имеет значение размер хелатного кольца. Плоские 5- и 6членные циклы стабильнее 7-членных неплоских циклов.
• Стабильность металлокомплекса также зависит от природы
металла-комплексообразователя, поэтому обычно получают
хромовые комплексы, реже кобальтовые и железные (металлы в
состоянии 3+).
• В зависимости от соотношения реагентов и условий хромирования образуются комплексы с различным соотношением числа
атомов хрома и числа молекул азокрасителя. Следует
различать:
+
N N
O
H2O
Cr
O
H2O H2O
-
An
Катионные комплексы состава 1 : 1

41.

_
N N
O
Cr
O
O
Na+
O
Анионные комплексы состава 2 : 1
N N
_
+
N N
N N
O
H2O
Cr
O
H2O H2O
O
O
Cr
O
O
N N
Нейтральные комплексы состава 3 : 2

42.

1)
Для хромовых и кобальтовых комплексов азокрасителей
состава 2:1 возможны два геометрических изомера:
меридианальный тип (mer-), в котором две молекулы
лиганда взаимно перпендикулярны;
N
N N
X
Y
5:6
X
X
Y
Cr
Y
N
60°
Mer -

43.

2)
фасиальный тип (fac-), в котором две молекулы лиганда
параллельны друг другу.
N
X
N N
X
6:6
Y
X
Y
Cr
Y
N
90°
Fac -

44.

Первый mer-тип геометрической структуры чаще образуют
красители, имеющие 5:6 хелатную циклическую систему.
Второй fac-тип – характерен для красителей, имеющих 6:6
хелатную циклическую систему.
Геометрические изомеры различаются свойствами.
Fac-конфигурации хуже растворимы в воде и при крашении шерсти
дают более яркие окраски с большей светостойкостью.
Mer-конфигурации менее ярки и дают на волокне менее
светостойкие окраски.
В то же время, комплексы различного состава также
отличаются по некоторым свойствам, например, цветовым
тоном или величиной сродства к шерстному волокну.
Так комплексы состава 1:1 и 2:3 обычно окрашены глубже,
чем комплексы состава 2:1 и прочнее закрепляются на волокне.

45.

Хромирование азокрасителей в производстве осуществляют с
помощью соединений трехвалентного хрома, Cr(3+). Для этой
цели применяют:
для комплексообразования в кислой среде соли – хлорид,
сульфат, формиат хрома (синтез комплексов состава 1:1);
для комплексообразования в слабо-кислой и слабо-щелочной
среде – ацетат хрома и комплексные соединения - хромовые
квасцы, хромоксалат аммония, хромсалицилат аммония;
_
aq
O
KCr(SO4)2
O
Хромовые квасцы
O
O
aq
Cr
aq
NH+
4
O
Cr
O
O
O
+
NH4
O
O
Хромоксалат аммония
_
aq
O
O
O
O
Cr3+(Sal)2NH4 +
Хромсалицилат аммония или натрия

46.

очень удобным хромирующим лабораторным регентом для
комплексообразования в нейтральной и умеренно-щелочной
среде является устойчивый бигуанид хрома, который образует
смешанные и однородные комплексы.
H2N
HN
H2N
NH
NH
Бигуанид
H2N
HN
H2N
aq
N
NH
Cr
NH N
aq
NH2
NH
NH2
Бигуанид хрома
Хромирование красителей обычно проводят в воде. Для азосоединений без сульфогрупп, к водной суспензии красителя добавляют этанол, этиленгликоль, формамид, или осуществляют
непосредственно в органическом растворителе.
Комплексообразование с солями хрома протекает довольно
медленно. Поэтому процесс ведут при кипении реакционной
смеси, а иногда под небольшим давлением 2-6 ати и температуре 110-140°С для ускорения реакции.

47.

Очень значимым параметром реакции является pH среды,
от соблюдения его оптимальных значений часто зависит
индивидуальность, состав образующегося металлокомплекса и
продолжительность реакции.
при pH 1-3 образуются хромовые комплексы состава 1:1;
при pH 5-8 и использовании хромсалицилата натрия или
Cr(CH3COO)3 образуются преимущественно хромовые
комплексы состава 1:2.
Реакцию хромирования азокрасителей проводят в эмалированных аппаратах, во избежание нежелательного образования
комплекса с железом, который имеет другой цвет и тем самым
изменяет колористические свойства металлсодержащего
красителя.

48. Комплексы состава 1:1 и 2:3

Очень яркий, светопрочный и устойчивый мокрым обработкам
краситель для шерсти и кожи Кислотный зеленый ЖМ образуется из темно-красного моноазокрасителя, полученного из
5-нитро-2-аминофенола и 6-аминонафталин-1-сульфокислоты.
SO3Na
1
OH
O2N
NH2
NaNO2, HCl, 20°C
O
O2N
+ -
N N
1) NaOH, 50°C; 6
H2N
2) NH4OH
хинондиазид
OH H2N
O2N
N N
Cr(HCOO)3, HCOOH, pH 1,2 - 2,0 ;
110°C ; 2 - 2.5 атм, 3 ч
O2N
*
aq aq
O
Cr+
HN
N N
-
SO3NH4
темно-красный краситель
aq
Кислотный зеленый ЖМ
SO3
Хромирование проводят нагреванием при 110°С раствора аммониевой соли красителя с формиатом хрома в водной муравьиной
кислоте (рН 1 - 2) в течение 3 ч.

49.

Комплексы состава 1:1 также образуются из комплексов состава
2:1 при действии на них кислоты. Это свойство используют в
одностадийном способе получения комплекса состава 2:3.
[L
Cr
-
L]
+ 2H+
+ 3 H2O
t
+
LH2 + [ L Cr (H2O)3 ]
Если при обработке азокрасителя хромирующим агентом
постепенно повышать кислотность среды от нейтральной до
умеренно-кислой, то образовавшийся вначале анионный
комплекс состава 1:2, вследствие кислотного гидролиза будет
частично переходить в катионный комплекс состава 1:1, и оба
компонента сформируют нейтральный комплекс состава 2:3.

50.

Таким способом из Хромового черного С получают металлсодержащий краситель Кислотный черный М (комплекс состава 2:3),
который окрашивает шерсть в более яркий и чистый черный
цвет, чем его предшественник при кислотно-протравном
крашении.
O 2N
NaO3S
Cr(CH3COO)3
95°C; pH 6
2
N N
OH
HO
Хромовый черный С
O2N
+
O2N
NaO 3S
NaO 3S
N N
O
aq
N N
O
O
O
Cr
O
O
aq aq
N N
Cr
Кислотный черный М
SO3Na
NO 2

51. Комплексы состава 1:2

Координационно-ненасыщенные кислотные металлсодержащие
красители состава 1:1 имеют слишком большое сродство к шерсти,
что приводит к неравномерному и поверхностному окрашиванию
волокна. Чтобы получить ровные и глубокие окраски необходимо
замедлить переход красителя на волокно. Поэтому крашение
такими красителями вынуждены проводить в сильно-кислой среде,
при рН 1,8-2,2 , в этих условиях NH2-группы волокна ионизируются
и утрачивают способность образовывать координационные связи с
атомами хрома. Однако в горячей сильнокислой ванне шерсть
частично повреждается, теряет мягкость и эластичность.
Этих недостатков лишены хромовые комплексы состава 1:2, в
которых отрицательный заряд принадлежит всему комплексу.
Для получения анионных комплексов такого типа используют
азокрасители не содержащие кислотных групп. Вместо HO3S-групп
в них присутствуют сульфамидные (H2NSO2-) или алкилсульфонильные (RSO2-) группы, а вместо карбоксильных групп (HOOC-) –
карбамидные (H2NCO-) группы.

52.

• К числу таких красителей относится Кислотный оранжевый
светопрочный Н4КМ, хромовый комплекс красителя, полученный из 2-аминофенол-4-сульфонамида и 1-(2-хлорфенил)-3метилпиразолона-5.
H3 C
H2 NO2S
H2 NO2S
+ -
N N
NH2
OH
NaO
NaHNO2S
N
N C6 H4 -o-Cl
O
1) Cr3+(Sal)2NH4 + , pH 8; 100°C; 3 ч ,
2) Выделение комплекса
действием 10% H2SO4
Кислотный оранжевый светопрочный Н4КМ
H3C
N N
; NaOH
N
N
OH HO
Слабо-щелочной раствор Cl
желтого моноазокрасителяя
H2NO2S
H3C
N N
O
O
Cr
O
O
Cl
N
N
N
N
Cl
N N
CH3
+
Na
SO2NH2
Раствор желтого азокрасителя хромируют кипячением с хромсалицилатом аммония в течение 3 ч. Комплекс состава 1:2 выделяют из раствора
подкислением 10%-ой H2SO4 и высушивают при 40 С.

53.

Натриевые и аммониевые соли комплексов состава
1:2 – практически ценные красители.
Они удовлетворительно растворимы в воде и
окрашивают шерстяное и полиамидное волокно из
слабокислой или нейтральной ванны, не повреждая
волокно.
Хромовые комплексы состава 1:2 подобно кислотным
красителям закрепляются на шерсти, шелке, мехе в
основном с помощью ионных связей, поскольку атом
хрома в них координационно насыщен.

54. Смешанные комплексы состава 1:2

Другой способ получения металлсодержащих красителей
состава 1:2 особенно удобен для синтеза смешанных
комплексов, в которых металл связан с двумя различными
красителями-лигандами D и L.
Он заключается в нагревании при 60-100°С нейтральных
или слабощелочных растворов эквимолекулярных количеств
хромового комплекса (1:1) и свободного красителя, в молекуле
которого нет сульфогруппы. В случае очень плохой растворимости моноазокрасителя рекомендуется реакцию проводить в
присутствии смешивающихся с водой органических растворителей (эфиры этиленгликоля, пиридин и др.).
[ D Cr (H2O)3 ]+ + LH2
-
[D Cr L ] + 2H+ + 3H2O

55.

Синтез смешанных анионных комплексов состава 1:2 позволяет:
получать красители, которые в отличие от однородных комплексов 1:2, равномернее и глубже распределяются в волокне за
счет лучшей растворимости, например, Ланакрон оранжевый
S2R (Циба-Гейги);
N
N
CH3
NO2
N N
O Cr O
aq
aq aq
SO 3
OH
+
HO
N N
O 2N
H3C
N
2-3ч
N
H2O, Na2CO3,
pH 8, ~100°C
N
N
CH3
NO2
N N
O
O
Cr
O
O
N N
Ланакрон оранжевый S2R
O 2N
-
H 3C
SO3Na
N
N
+
Na

56.

расширить цветовую гамму (коричневый, оливковый, пурпурный), соединяя в комплексе остатки двух красителей разных
цветов;
H2NO2S
H3C
N N
O
O
Cr
N
N
O
O
+
Na
N N
SO2NH2
Иргалан коричневый VRL

57.

получать металлокомплексные красители со вторым бесцветным лигандом, например, салициловой кислотой, 8-гидроксихинолином; они образуют окраски такой же чистоты и яркости,
как комплексы состава 1:1, но способные равномерно
окрашивать шерсть из нейтральных ванн.
N
N
Cl
NH O
Cr
O
N
aq
SO3Na
Иргалан зеленый 2GL
В настоящее время многие фирмы выпускают специальные
системы крашения для высокопрочного окрашивания шерсти,
кожи и меха, которые включают смешанные хромовые и кобальтовые комплексы азокрасителей состава 1:2.

58. 9.4.4. Активные моноазокрасители

59.

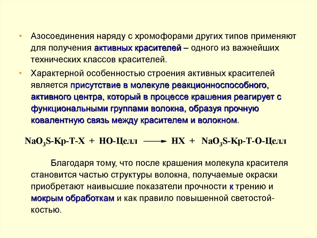
• Азосоединения наряду с хромофорами других типов применяют
для получения активных красителей – одного из важнейших
технических классов красителей.
• Характерной особенностью строения активных красителей
является присутствие в молекуле реакционноспособного,
активного центра, который в процессе крашения реагирует с
функциональными группами волокна, образуя прочную
ковалентную связь между красителем и волокном.
NaO3S-Kp-T-X + HO-Целл
HX + NaO3S-Kp-T-O-Целл
Благодаря тому, что после крашения молекула красителя
становится частью структуры волокна, получаемые окраски
приобретают наивысшие показатели прочности к трению и
мокрым обработкам и как правило повышенной светостойкостью.

60.

Принцип получения активного красителя заключается в
том, что на одном из этапов синтеза в молекулу промежуточного продукта или самого красителя вводят функциональную
группу или молекулярную систему (Т) - носитель активного
центра: подвижный атом Х или реакционноспособную связь.
NaO3S-Kp-T-X
Поэтому активные красители (независимо от типа хромофорной системы) принято классифицировать по названию
носителя активного центра.
В настоящее время предложено более 20 видов реакционноспособных заместителей. Однако фактически промышленность выпускает меньшее число разновидностей активных
красителей, среди которых важнейшими являются следующие
группы (классы).

61. Триазиновые активные красители

Эта группа красителей в качестве активных заместителей
содержат, как правило, атомы хлора в составе гетероциклической системы 1,3,5-триазина (монохлортриазиновые и дихлортриазиновые красители).
Такие красители обычно получают ацилированием аминогрупп
красителей или соответствующих промежуточных продуктов
2,4,6-трихлор-1,3,5-триазином (цианурхлоридом). Цианурхлорид
является трихлорангидридом циануровой кислоты.
Ar-NH
N
N
Cl
N
Cl
5
Ar-NH2
- HCl
Cl
N
6 Cl
4 N
3
2
N1
Cl
3 H2O
- 3 HCl
2,4,6-трихлор-1,3,5-триазин
HO
N
N
OH
N
OH
Циануровая кислота
Гетероциклическая система способна ступенчато замещать
атомы хлора и реагирует с первичными и вторичными аминогруппами, а также с гидрокси- и меркаптогруппами.

62.

Триазиновый краситель Активный ярко-красный 6С, синтезируют по четырехстадийной схеме.
В водную или водно-ацетоновую суспензию цианурхлорида
при 0-5°С вносят водный раствор натриевой соли Аш-кислоты и
соды с такой скоростью, чтобы рН реакционной массы удерживалось в интервале 7-7,5.
HO
Cl
N
Cl
N
N
; Na2CO3
в воде
pH 7-7,5
вода, ацетон; 0°C
SO3Na
N N
NaO3S
H3C
HO HN
SO3 Na
NaO3S
Cl
H3C
NH2
HO HN
N
N
NaO3S
N
N
Cl
N
Cl
SO3Na
SO3
H3C
+
N2
pH 7,5-8,0
Cl
N
Cl
SO3Na
C6H5NHCH3 ; Na3CO3
40°C; pH 8 - 8,5
дихлортриазиновый краситель
H3C
N
N
SO3Na
HO HN
N
N
N N
Cl
SO3Na
NaO3S
Активный ярко-красный 6С

63. Винилсульфоновые активные красители


Эта группа активных красителей содержат β-сульфатоэтилсульфонильную группу (-SO2-CH2CH2-O-SO3-Na), которая не способна реагировать с функциональными группами целлюлозных и
белковых волокон. Но в процессе крашения при обработке
основаниями (Na2CO3, Na3PO4, NaOH) относительно устойчивая
β-сульфатоэтилсульфонильная группа превращается в активную винилсульфоновую группу (-SO2-CH=CH2).
Kp SO2 CH2 CH2 O SO3Na
Kp SO2 CH CH2
HO Целл
NaOH
- H2O, - Na2SO4
Kp SO2 CH CH2
Kp SO2 CH2 CH2
O Целл
Активную группу обычно вводят в диазосоставляющую заранее,
поэтому синтез винилсульфонового красителя проводят по
обычной схеме.

64.

Так Активный оранжевый ЖТ получают азосочетанием
диазосоединения из 5-( -сульфатоэтилсульфонил)-2-метоксианилина с Г-солью в слабощелочной среде.
-
NaO3S-O-CH2CH2-O2S
O3S-O-CH2CH2-O2S
+
NH2Cl
HO
*
NaO3S
OCH3
SO3 Na
Г-соль, рН 8,0, 0°С
+
N2
NaNO2; H+
OCH3
5-( -сульфатоэтилсульфонил)-2-метоксидиазобензол
NaO3S-O-CH2CH2-O2S
Активный оранжевый ЖТ
SO3Na
NaO3S
N N
CH3O
HO
Активные триазиновые и винилсульфоновые красители применяют для крашения целлюлозного и шерстяного волокна, но при
этом обеспечивается не более чем 70-75% степень фиксации.
Остальная часть красителя гидролизуется.

65. Акриламидные активные красители


Эта группа красителей, выпускаемые фирмой Циба-Гейги под
названием Ланазоли, в их молекулах содержится -бромакриламидная группа (-NH-CO-CBr=CH2). Ланазолевые красители
предназначены специально для крашения шерсти. Они почти
количественно реагируют с NH2-, OH-, SH-группами кератина
шерсти в диапазоне рН 4,5 - 8, обеспечивая степень ковалентной фиксации красителя не менее 95%.
Kp NH CO C CH2
Br
SN
Kp NH CO C CH2
H2N Kep
AN
Kp NH CO CH CH2
HN Kep
N Kep
-Бромакриламидную группу вводят заранее в состав амина
диазосоставляющей.
O
CH2BrCHBr C + H2N Ar
Cl
Na2CO3
-NaHCO3, -NaBr
Br
H2C C C NH Ar
O

66.

•Поэтому азокрасители синтезируют по обычной схеме. Например,
Ланазолевый красный получают взаимодействием диазосоединения из 4-( -бромакрилоиламино)анилин-2-сульфокислоты с
Гамма-кислотой в слабокислой среде.
Br
H2C C CO NH
OH
NaO3S
NH2
NH2
HO
CH3COONa
рН 5, 10°С
N2
SO3
SO3Na
*
+
H2C CBr CO NH
H2C CBr CO NH
N N
NaO3S
H2N
Ланазолевый красный
• Цветовая гамма активных азокрасителей достаточно
разнообразна и включает красители желтого, оранжевого,
красного, фиолетового и коричневого цветов.
SO3Na

67. 9.4.5. Азопигменты и азолаки

68.

Промышленность в значительных количествах выпускает
азосоединения нерастворимых в воде, органических растворителях и пленкообразователях. Они используются для изготовления лакокрасочных материалов (эмалей, полиграфических и
художественных красок) и в крашении в массе пластмасс, резины, синтетических волокон и бумаги. Для этих целей применяют
два вида нерастворимых азосоединений:
азопигменты – азокрасители, не содержащие ионогенных
заместителей (сульфо- и карбоксильных групп);
азолаки – нерастворимые Ba-, Ca-, Mn-соли кислотных
азокрасителей.
Важнейшей характеристикой пигментов и лаков является
дисперсионный состав, который оказывает большое влияние на
их оптические и технические характеристики. Определяющее
значение имеет размер и однородность частиц-кристаллов,
возникающих и растущих в ходе синтеза, и образующихся из
них агрегатов. Оптически оптимальный размер частиц лежит в
пределах 0,2–1,5 мкм.

69.

Выпускают пигменты в виде порошков и специальных
выпускных форм. Необходимое качество порошков достигается
подбором оптимальных условий синтеза, модифицирующих
добавок, условий фильтрования, сушки, размола. Выпускные
формы содержат до 40% препарирующих агентов, выбор
которых определяется областью применения (нитроцеллюлоза
для нитроэмалей, канифоль для эмалей и печатных красок,
сополимеры для крашения пластмасс и волокна в массе и для
печати на пленках, синтетические олигомеры для
водоэмульсионных красок ).
Пигментные водные пасты (содержание пигмента 20-45%)
получают диспергированием с различными ПАВ и добавками
антифриза и антисептиков. Безводные пасты содержат
пластификаторы и олигомерные добавки.

70.

Существуют специальные выпускные формы, в которых
азопигмент наносится на различные минеральные субстраты:
Al(OH)3 ; мел – СaCO3; или неорганический пигмент TiO2 или
BaSO4. Наполнители нужны для понижения интенсивности
окраски красящего состава (типографские краски, крашение
резины, грифели цветных карандашей).
Лучшим способом осаждения пигментов на субстрат,
который обеспечивает высокую степень дисперсности и
яркость цвета, является синтез красителя в присутствии
субстрата.
Так Пигмент алый получают сочетанием диазосоединения
из 4-метил-2-нитроанилина с -нафтолом в водно-щелочной
суспензии ВаSO4 и Al(OH)3.
NaO
NO2
H3C
+
N2 Cl
+
NO2 HO
H3C
N N
Пигмент алый

71.

Сначала приготавливают водный раствор NaOH с содержанием
едкого натра в количестве необходимом для осуществления
всех последующих реакций. Затем в нем растворяют -нафтол,
щелочной раствор -нафтолята натрия, нагретый до 45°С, смешивают с ализариновым маслом (ПАВ) и смесь приливают при
перемешивании к водному раствору BaCl2 и алюминиевокалиевых квасцов. Сульфат бария и гидроксид алюминия
образуются по следующим реакциям.
KAl(SO4)2 + 2 BaCl2
AlCl3 + 3 NaOH
2 BaSO4 + KCl + AlCl3
3 NaCl + Al(OH)3
Наконец, в однородную суспензию постепенно вносят раствор
диазосоединения, смесь нагревают до 60°, пигмент отфильтровывают, многократно промывают водой для удаления
минеральных солей и высушивают в вакуумной сушилке.

72.

Аналогичную технологию применяют и при получении лаков.
Например, в производстве Лака оранжевого осаждение
бариевой соли красителя Кислотный оранжевый проводят в
момент сочетания диазотированной сульфаниловой кислоты с
-нафтолятом натрия и последующей реакции азокрасителя с
BaCl2 в водно-щелочной суспензии ВаSO4 и Al(OH)3.
OH
N N
_
SO3
2+
Ba
2
Al2(SO4)3 + 3 Na2CO3 Al2(CO3)3 + 3 Na2SO4
Al2(CO3)3 + 6 H2O 2 Al(OH)3 + 3 H2CO3
3 H2CO3 + 3 Na2CO3 6 NaHCO3
BaCl2 + Na2SO4 2NaCl + BaSO4
Лак оранжевый
Сначала последовательным смешиванием растворов получают
водную суспензию субстрата. К ней приливают раствор -нафтолята натрия и при 20-25°С вводят диазосоединение. Через 4 ч
лак отфильтровывают, отмывают от солей водой и высушивают.

73.

Возможен и другой вариант синтеза, когда к водному раствору
натриевой соли кислотного красителя в присутствии ПАВ при
80 С прибавляют сухой BaCl2 и осаждают бариевую соль
красителя – лак. Затем в охлажденную смесь вносят BaSO4,
некоторое время перемешивают, фильтруют, осадок
многократно промывают водой, высушивают и размалывают.
Азотольные пигменты составляют особую группу пигментов,
которые широко применяются в текстильной промышленности
для гладкого крашения и узорчатого расцвечивания тканей из
хлопка и вискозы.
Окраски получают азосочетанием водных растворов
диазосоединений с азотолами, которые предварительно
наносят на хлопчатобумажное волокно в виде слабощелочного
раствора соответствующего азотолята натрия. Азотолами
называют арилиды 3-гидрокси-2-нафтойной кислоты.

74.

NO2
ONa
CO NH
Азотол ПА
Cl , 3-5°С, рН 7,8
N+
2
N
N
NO2
OH
OCH3 Диазосоединение из
Азоамина оранжевого О
CO NH
OCH3
Ярко-оранжевый пигмент
Для амидирования гидроксинафтойной кислоты применяют различные ароматические и гетероциклические амины. Так получают
набор азосоставляющих, на основе которых получают пигменты
различных цветов от оранжевого до синего.
На природу амина указывает буквенное обозначение в названии
азотола, взятое из названия этого амина, например, ПА – п-анизидин, ОТ – о-толуидин, АНФ – -нафтиламин
Эти простые азосоставляющие обладают сродством к целлюлозе,
что упрощает процесс крашения. Образующиеся непосредственно на волокне азопигменты нерастворимы в воде, обладают
удовлетворительной устойчивостью к свету, стирке и другим
воздействиям.

75.

Для получения желтых окрасок используют арилиды -кетокислот,
зеленых окрасок арилид 2-гидроксиантрацен-3-карбоновой
кислоты и черные цвета получают с помощью арилидов гетероциклических гидроксикарбоновых кислот.
O
*
H2C
O
CH3
OCH3
NH
Cl
*
OH
OCH3
Азотол 2Ж
NH
CO NH
CH3
Азотол З
CO NH
*
OH
Азотол Ч
OCH3

76.

• См. Азокрасители Часть 3
Составил А. Желтов
English     Русский Правила