«ФОРМУЛЫ ПРИВЕДЕНИЯ»
Единичная окружность
Принадлежность углов координатным четвертям
Знаки тригонометрических функций
Единичная окружность
ФОРМУЛЫ ПРИВЕДЕНИЯ
ФОРМУЛЫ ПРИВЕДЕНИЯ
Алгоритм применения формул приведения
ЗАДАНИЕ 2. Упростить выражение
ЗАДАНИЕ 3. Найти значение выражения:
Задание 4 Упростить выражение
674.00K
Категория: МатематикаМатематика

51 формулы приведения

1. «ФОРМУЛЫ ПРИВЕДЕНИЯ»

2. Единичная окружность

у
R=1
х
V

3. Принадлежность углов координатным четвертям

у
π
90°
2
2
2
π–α
0;2π
180°
π+α
2π + α
3
2
V
3

270° 2
2
360°
2π – α
х

4. Знаки тригонометрических функций

y = sin x
y = cos x
y = tg x, y = ctg x
y
y
y
+
+
x
V
+
+
x
V
+
+
x
V

5. Единичная окружность

π
2
45°
у
120°
- 70°
269°
R=1
180°
0;2π
х
0°;360°
V

2
270°
90°

6.

cos 60° =
tg 45° =
sin =
6
ctg 3 =
cos 135° =

7. ФОРМУЛЫ ПРИВЕДЕНИЯ

- это формулы, позволяющие выражать
значения тригонометрических функций
углов вида π α ; π ± α ; 3π α ; 2π ± α
2
2
через функции угла первой четверти,
т.е
0 90 .

8. ФОРМУЛЫ ПРИВЕДЕНИЯ

х
π+α π–α 2π+α 2π–α π
2
α
π
α
2


α 2 α
2
sinx
- sinα
sinα
sinα
- sinα
cosα
cosα
- cosα
- cosα
cosx
- cosα
- cosα
cosα
cosα
- sinα
sinα
sinα
- sinα
tgx
tgα
- tgα
tgα
- tgα
- ctgα
ctgα
- ctgα
ctgα
ctgx
ctgα
- ctgα
ctgα
- ctgα
- tgα
tgα
- tgα
tgα

9. Алгоритм применения формул приведения

1) Определить, какой координатной четверти
принадлежит угол;
2) Найти знак данной функции в этой четверти;
3) Определить, меняется данная функция на
«кофункцию» или нет:
sinα cosα
tgα ctgα

10.

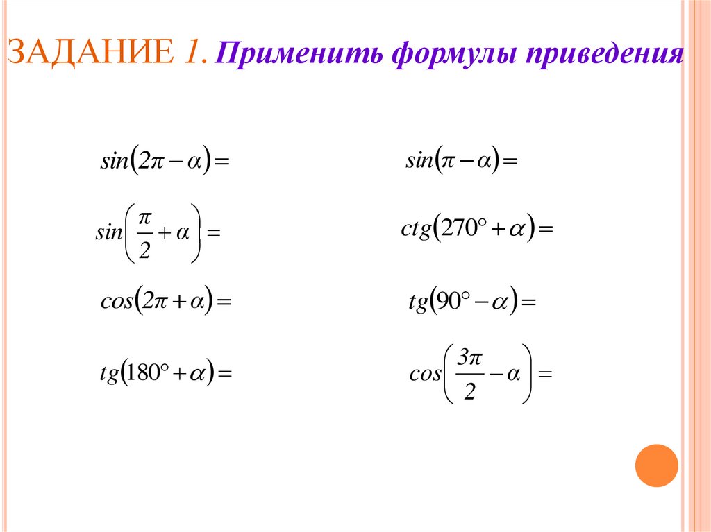
ЗАДАНИЕ 1. Применить формулы приведения
sin 2π α
sin π α
π
sin α
2
ctg 270
cos 2π α
tg 90
tg 180

cos
α
2

11. ЗАДАНИЕ 2. Упростить выражение

3 cos 3 cos 360 cos 90 sin 180

12. ЗАДАНИЕ 3. Найти значение выражения:

cos 135° =

13. Задание 4 Упростить выражение

ЗАДАНИЕ 4 Упростить выражение
sin 150° · tg225° =
English     Русский Правила