402.90K
Категория: ФизикаФизика

Расчет балки

1.

БАЛКА 1
1. Построить эпюры Q,М,
2. Подобрать сечение стальной двутавровой балки (R=210MПа)
3. Определить наибольшие нормальное и касательное напряжения в балке из двух
швеллеров №14.
1

2.

M B 0 : YA 5 F 7 m (q 3) 3.5 0 YA 18кН,
M A 0 : YB 5 (q 3) 1.5 F 2 m 0 YB 2кН,
Пр ка : Y YA YB q 3 F 18 2 4 3 8 20 20 0.
2

3.

Q F,
0 x 2:
M F x m;
Q F YA q ( x 2),
2 x 4:
(x 22 )
;
M F x m YA ( x 2) q
2
Q YB ,
0 x1 2 :
M YB x1.
Q YB q ( x 2),
2 x1 5 :
( x 2) 2
.
M YB x1 q
2
Определение экстремальног означения М :
Q 8 18 4 ( x 2) 0 x 4.5м,
2 x 4:
(4.5 2 2 )
4.5кНм;
M ( x ) 8 4.5 8 18 (4.5 2) 4
2
В опасном сечении М=8кНм
3

4.

или
Q YB q ( x 2),
2 x1 5 :
( x 2) 2
.
M YB x1 q
2
Q 2 4 ( x1 2) 0 x1 2.5м,
2 x1 5 :
(2.5 2) 2
4.5кНм.
M 2 2.2 4
2
4

5.

А) Подбор сечения
R 210 МПа 21
кН
см2
Из условия прочности по нормальным напряжениям
max
M max
R
Wz
определим допускаемый момент сопротивления сечения балки
Wz
M max 8 100
38.1(см3 )
R
21
По таблице сортамента прокатных профилей подбираем двутавр №10:
3
Wz 39.7см ,
для него
max
M max 8 100
кН
20.2 2 202 МПа R
Wz
39.7
см
5

6.

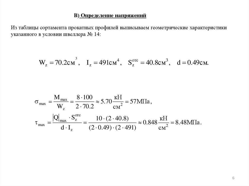
В) Определение напряжений
Из таблицы сортамента прокатных профилей выписываем геометрические характеристики
указанного в условии швеллера № 14:
3
3
Wz 70.2см , I z 491см4 , Sотс
40
.
8
см
, d 0.49см.
z
max
max
M max 8 100
кН
5.70 2 57 МПа ,
Wz
2 70.2
см
Q max Sотс
z
d Iz
10 (2 40.8)
кН
0.848 2 8.48МПа .
(2 0.49) (2 491)
см
6

7.

БАЛКА 2
1. Построить эпюры Q,М,
2. Подобрать сечение стальной балки из двух швеллеров (R=180MПа),
3. Определить наибольшие нормальное и касательное напряжения в
двутавровой балке №24.
7

8.

M B 0 : YA 9 F 6 (q 6) 3 m 0 YA 9кН,
M A 0 : YB 9 F 3 (q 6) 5 m 0 YB 9кН,
Пр ка : Y YA YB q 6 F 9 9 2 6 6 18 18 0.
8

9.

Q YA ,
0 x 3:
M YA x;
Q YA F q ( x 3),
3 x 7:
( x 3) 2
;
M YA x F ( x 3) q
2
Q YB ,
0 x1 2 :
M YB x1.
Определение экстремальног означения М :
Q 9 6 2 ( x 3) 0 x 4.5м,
3 x 7:
(4.5 3) 2
29.25кНм;
M ( x ) 9 4.5 6 (4.5 3) 2
2
В опасном сечении М=29.25кНм
9

10.

А) Подбор сечения
R 180 МПа 18
Из условия прочности по нормальным напряжениям
max
M max
R
Wz
определим допускаемый момент сопротивления сечения балки
Wz
M max 29.25 100
81.25(см3 )
R
2 18
По таблице сортамента прокатных профилей подбираем швеллер №:16
3
Wz 93.4см ,
для него
max
M max 29.25 100
кН
15.7 2 157 МПа R
Wz
2 93.4
см
10
кН
см2

11.

В) Определение напряжений
Из таблицы сортамента прокатных профилей выписываем геометрические характеристики
указанного в условии двутавра № 24:
3
3
Wz 289см , I z 3460 см4 , Sотс
163
см
, d 0.56см.
z
max
max
M max 29.25 100
кН
10.1 2 101МПа ,
Wz
289
см
Q max Sотс
z
d Iz
9 163
кН
0.757 2 7.57 МПа .
0.56 3460
см
11
English     Русский Правила