Логарифмические уравнения
Логарифмические неравенства
906.50K
Категория: МатематикаМатематика

Логарифмические уравнения

1. Логарифмические уравнения

2.

Простейшие уравнения
log a f x c f x a c
f c x b,
log f x b c f x 0,
f x 1.

3.

f x 0,
То есть log a f x log a g x
f x g x .
2.

4.

х 3,5 ,
2
x x 12 0;
х 3,5 ,
х 4,
х 3;
х 3.

5.

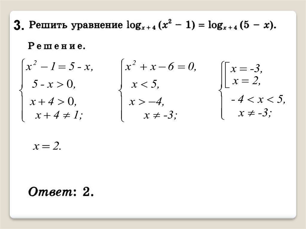
3.
x 2 1 5 - х,
5 - х 0,
x 4 0,
х 4 1;
х 2.
x 2 х 6 0,
х 5,
x 4,
х -3;
х -3,
х 2,
- 4 х 5,
х -3;

6.

7.

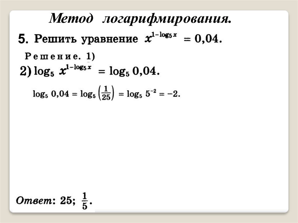
4 ) Метод логарифмир ования.
5.

8.

ДОМАШНЕЕ ЗАДАНИЕ
№ 1350–1358 (2)

9. Логарифмические неравенства

10.

f x g x ,
Если а 1, то log a f x log a g x
g x 0.
f x g x ,
Если 0 а 1, то log a f x log a g x
f x 0.

11.

Теорема 1. Неравенство log a х f(x) log a х g(x) 0
f(x) g(x)
а(х) 1 0,
равносильно системе f(x) 0,
g(x) 0,
a(x) 0;
Например log 0,5 (x 2 4x) log 2 (x 2 3x 4) 0
log 0,5 (x 2 4x) log 0,5 (x 2 3x 4) 0
( x 2 4 x ) ( x 2 3x 4)
0,
0,5 1
2
x 4 x 0,
x 2 3x 4 0.

12.

Теорема 2. Неравенство log f х а(x) log g х a(x) 0
a(x) 1 f(x) g(x)
f х 1 g(x) 1 0,
f(x) 0
равносильно системе
g(x) 0,
a(x) 0;
Решить неравенство
x
4х 5 log
2
x
log 4 х 2 1 2 x 4х 5 log 3х 2 4 х 1 x 2 4х 5
log 4 х 2 1
2
2
3 х 4 х 1
2
2
4х 5
х 2 4 х 5 1 4 х 2 1 3х 2 4 х 1
0,
2
2
4 х 1 1 3х 4 х 1 1
2
2
4
х
1
0,
3х 2 4 х 1 0,
2
х
4 х 5 0.

13.

ДОМАШНЕЕ ЗАДАНИЕ
№ 1407-1414 (чет)

14.

СПАСИБО
за УРОК!
English     Русский Правила