823.98K
Категория: МатематикаМатематика

Производные сложной и обратной функций

1.

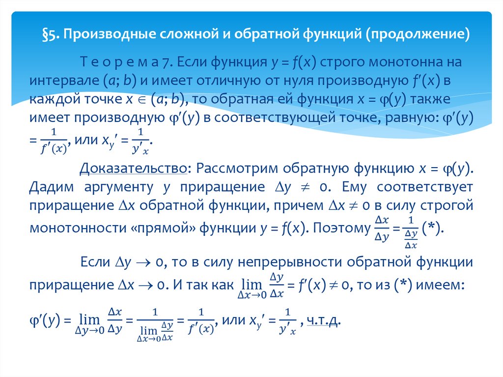
§5. Производные сложной и обратной функций
Пусть y = f(u) и u = (x), тогда y = f( (x)) – сложная
функция с промежуточным аргументом u и независимым
аргументом x.
Т е о р е м а 6. Если функция u = (x) имеет
производную ux в точке x, а функция y = f(u) имеет
производную yu в соответствующей точке u = (x) , то
сложная функция y = f( (x)) имеет производную yx в точке
x, равную: yx = yu ux .
Доказательство: Утверждение теоремы становится
очевидным, если заметить, что
y =
Δ
English     Русский Правила