1.94M
Категория: ЭлектроникаЭлектроника

Фильтр с заданной структурой. Параметрическая оптимизация

1.

Фильтр с заданной структурой.
Параметрическая оптимизация

2.

Фильтр с заданной структурой.
Параметрическая оптимизация

3.

Фильтр с заданной структурой.
Параметрическая оптимизация

4.

Фильтр с заданной структурой.
Параметрическая оптимизация

5.

Фильтр с заданной структурой.
Параметрическая оптимизация

6.

Фильтр с заданной структурой.
Параметрическая оптимизация

7.

Фильтр с заданной структурой.
Параметрическая оптимизация

8.

Фильтр с заданной структурой.
Параметрическая оптимизация

9.

Фильтр с заданной структурой.
Параметрическая оптимизация

10.

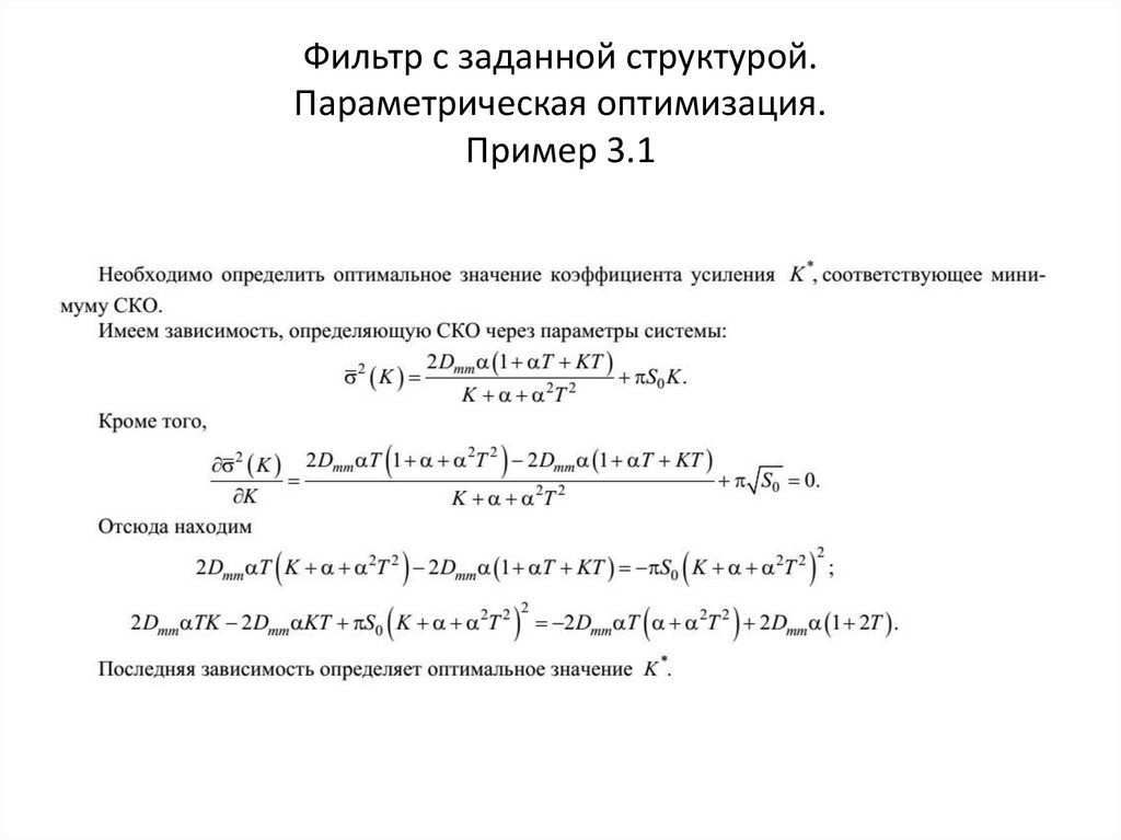
Фильтр с заданной структурой.
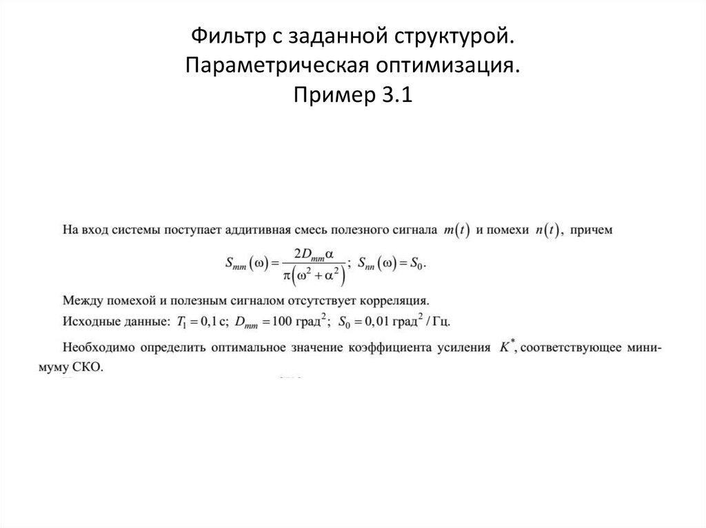
Параметрическая оптимизация.
Пример 3.1

11.

Фильтр с заданной структурой.
Параметрическая оптимизация.
Пример 3.1

12.

Фильтр с заданной структурой.
Параметрическая оптимизация.
Пример 3.1

13.

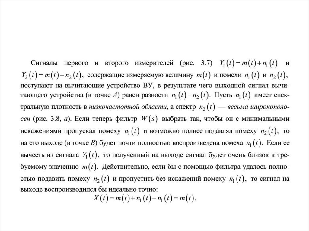
Принцип комплексирования
English     Русский Правила