304.00K
Категория: МатематикаМатематика

Постановка задачи численного интегрирования

1.

Постановка задачи численного интегрирования
Численное интегрирование (ЧИ) – приближенный метод для вычисления
b
f ( x)dx
a
Применяется:
1) нахождение первообразной в аналитическом виде невозможно;
2) сложные вычисления;
3) функция задана таблично.
Формулы ЧИ для простых интегралов – квадратурные
Формулы ЧИ для кратных интегралов – кубатурные
Подход для построения формул ЧИ:
f ( x) ( x) r ( x)
где r(x) – остаточный член приближения
b
b
b
b
a
a
a
a
f ( x)dx ( x)dx r ( x)dx ( x)dx R[ f ]
1

2.

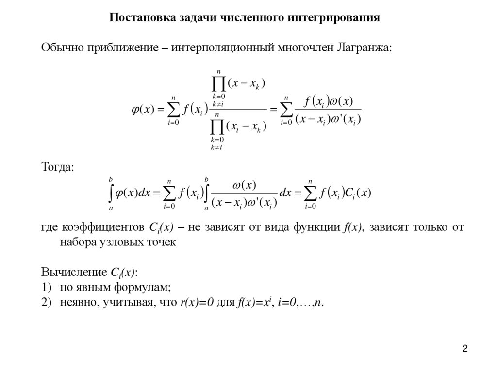
Постановка задачи численного интегрирования
Обычно приближение – интерполяционный многочлен Лагранжа:
n
( x xk )
n
( x) f xi
i 0
k 0
k i
n
( xi xk )
f xi ( x)
i 0 ( x xi ) ' ( xi )
n
k 0
k i
Тогда:
n
( x)
f xi
dx f xi Ci ( x)
( x)dx
(
x
x
)
'
(
x
)
i 0
i 0
i
i
a
a
b
n
b
где коэффициентов Ci(x) – не зависят от вида функции f(x), зависят только от
набора узловых точек
Вычисление Ci(x):
1) по явным формулам;
2) неявно, учитывая, что r(x)=0 для f(x)=xi, i=0,…,n.
2

3.

Постановка задачи численного интегрирования
Неявный метод – решение СЛАУ
n
n
b 0
0
x dx b a xi Ci ( x) Ci ( x)
i 0
i 0
a
b
2
2
n
n
1
b a
1
x dx
xi Ci ( x) xi Ci ( x)
a
2
i 0
i 0
b
n 1
n 1
n
b
a
n
x dx
xin Ci ( x)
n 1
i 0
a
Векторно-матричный вид:
Wc b
1
xn
2
xn
xnn
Определитель матрицы – определитель Вандермонда
где
1
x
0
W x02
x0n
1
x1
x12
x1n
1
x2
x22
x2n
det(W ) xi x j
i j
3

4.

Постановка задачи численного интегрирования
Сетка с постоянным шагом:
xi 1 xi h i 0,..., n 1
=>
xi 1 x0 ih i 0,..., n
x x0
t x [ x0 , x0 nh] [a, b]
h
Обозначим:
тогда интерполяционный многочлен Лагранжа для равноотстоящих узлов:
n
n
f xi (t k )
i 0
i!(n i )! t i
( x) ( x0 th) ( 1) n i
Т.к.
получается:
b
n
n
a
i 0
i 0
k 0
( x)
dx
( x xi ) ' ( xi )
a
b
( x)dx f xi Ci ( x) f xi
n
(t k )
n
(t k )
x x0 th n
( x)
( 1) n i h n k 0
n i
k 0
Ci ( x)
dx
( 1)
hdt
dt
dx
hdt
(
x
x
)
'
(
x
)
i
!
(
n
i
)!
t
i
i
!
(
n
i
)!
t
i
a
0
0
i
i
b
4

5.

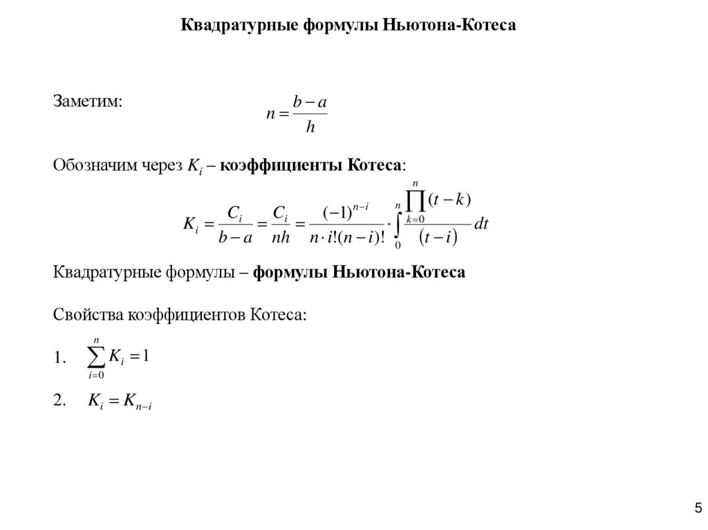
Квадратурные формулы Ньютона-Котеса
Заметим:
n
b a
h
Обозначим через Ki – коэффициенты Котеса:
n
n (t k )
Ci
Ci
( 1) n i
Ki
k 0
dt
b a nh n i!(n i )! 0 t i
Квадратурные формулы – формулы Ньютона-Котеса
Свойства коэффициентов Котеса:
n
1.
Ki 1
i 0
2.
Ki Kn i
5

6.

Квадратурные формулы Ньютона-Котеса
Квадратурная формула трапеций (n=1):
из свойств коэффициентов Котеса
K 0 K1
1
2
1
1
I тр (b a) f (a) f (b)
2
2
Квадратурная формула Симпсона (парабол) (n=2):
n
2
n (t k )
2 (t k )
2 1
( 1) n i
(
1
)
K1
k 0
dt
k 0
dt
n i!(n i )! 0 t i
2 1!(2 1)! 0 t 1
___________________________________________
из свойств коэффициентов Котеса
K0 K 2 _
IСимп ______________________________
6

7.

Квадратурные формулы Ньютона-Котеса
Квадратурная формула Ньютона (трёх восьмых) (n=3):
из свойств коэффициентов Котеса
1
8
3
K1 K 2
8
K0 K3
3 2a b 3 a 2b 1
1
I N (b a ) f (a ) f
f
f (b)
8 3 8 3 8
8
На практике многочлены высоких степеней не используются, поэтому отрезок
[a,b] разбивается на много маленьких отрезков, к каждому из которых
применяется простая квадратурная формула.
Получается составная квадратурная формула. Например:
1
1
1
1
I тр ( x1 x0 ) f ( x0 ) f ( x1 ) ( x2 x1 ) f ( x1 ) f ( x2 )
2
2
2
2
1
1
( xn xn 1 ) f ( xn 1 ) f ( xn ) ...
2
2
7

8.

Квадратурные формулы Ньютона-Котеса
Погрешность.
Пусть
b
I f ( x ) dx
a
In – приближенное значение, полученное с помощью квадратурной формулы n-го
порядка
Формула трапеций:
I I1 O(h 2 ) C1h 2
Формула Симпсона (!):
I I 2 O(h 4 ) C2 h 4
Формула Ньютона:
I I 3 O(h 4 ) C3h 4
8

9.

Принцип Рунге апостериорного оценивания точности
Обозначение: Ip(h) – квадратурная формула погрешности p, рассчитанная при
шаге h.
I I p (h) Ch p
h
h
I I p C1
2
2
p
При достаточно малом шаге h:
C C1
p
h
h
I I C1 I p (h) Ch p I p (h) C1h p
2
2
p
1
h
C1h p p 1 I p (h) I p
2
2
h
h
I p ( h) I p I p I p ( h) p
2
2 2
C1
p
2 p 1
hp
p 1 2
h p
2
9

10.

Принцип Рунге апостериорного оценивания точности
Получается:
h
I p I p ( h)
2
h
h
h
I I p C1 I p p
2 1
2
2
2
p
Формула позволяет оценивать точность ЧИ без знания f(x) – принцип Рунге:
h
I p I p ( h)
2
p
2 1
Для формулы Симпсона:
h
I 4 I 4 ( h)
2
h
I I 4
15
2
Принцип Рунге можно применять, если
I p (h / 2) I p (h)
2 p
1 0,1
p
I ( h) I ( 2h)
p
10

11.

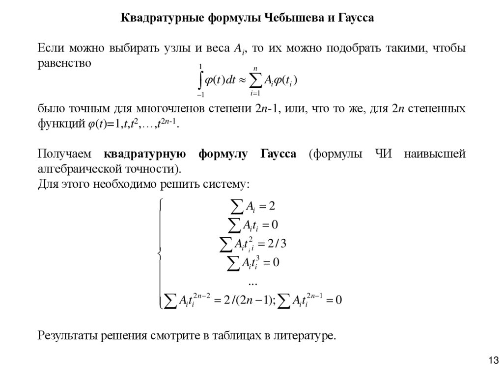
Квадратурные формулы Чебышева и Гаусса
Общий вид квадратурной формулы:
b
f ( x)dx i Ai f ( xi )
a
где аргументы xi - узлы, а Ai – веса.
В квадратурных формулах Ньютона-Котеса узлы – равноотстоящие с шагом h,
а веса находятся в результате подмены подынтегральной функции f(x) кусочнопостоянной, кусочно-линейной, кусочно-квадратичной и т.д. Будем находить
узлы xi на промежутке [a,b] из тех или иных соображений.
Сделаем замену:
тогда
x
a b b a
t
2
2
b a
a b b a
f
(
x
)
dx
f
2 2 t dt
2
a
1
b
1
Без ограничения общности будем рассматривать интегралы вида:
1
n
Ai (ti )
(t )dt
i 1
1
11

12.

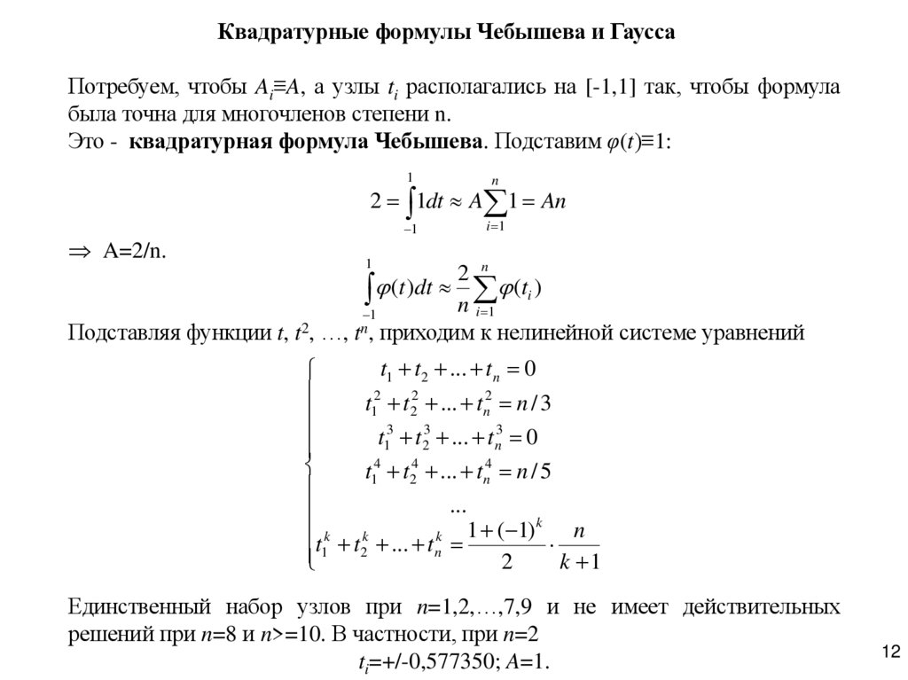
Квадратурные формулы Чебышева и Гаусса
Потребуем, чтобы Ai≡A, а узлы ti располагались на [-1,1] так, чтобы формула
была точна для многочленов степени n.
Это - квадратурная формула Чебышева. Подставим φ(t)≡1:
1
n
1
i 1
2 1dt A 1 An
A=2/n.
1
2 n
(ti )
(t )dt n
i 1
1
Подставляя функции t, t2, …, tn, приходим к нелинейной системе уравнений
t1 t2 ... tn 0
t12 t22 ... tn2 n / 3
t13 t23 ... tn3 0
t14 t24 ... tn4 n / 5
...
1 ( 1) k n
k k
k
t1 t2 ... tn
2
k 1
Единственный набор узлов при n=1,2,…,7,9 и не имеет действительных
решений при n=8 и n>=10. В частности, при n=2
ti=+/-0,577350; A=1.
12

13.

Квадратурные формулы Чебышева и Гаусса
Если можно выбирать узлы и веса Ai, то их можно подобрать такими, чтобы
равенство
1
n
(t )dt Ai (ti )
1
i 1
было точным для многочленов степени 2n-1, или, что то же, для 2n степенных
функций φ(t)=1,t,t2,…,t2n-1.
Получаем квадратурную формулу Гаусса (формулы ЧИ наивысшей
алгебраической точности).
Для этого необходимо решить систему:
Ai 2
Aiti 0
Ait i2i 2 / 3
3
A
t
0
i
i
...
2n 2
2 /(2n 1); Aiti2 n 1 0
Aiti
Результаты решения смотрите в таблицах в литературе.
13
English     Русский Правила