Л Е К Ц И Я № 1.1.6 Общая теория линейных алгебраических уравнений (СЛАУ)
Ранг матрицы и его вычисление
Пример. Возможные миноры матрицы
ЛИНЕЙНАЯ ЗАВИСИМОСТЬ РЯДОВ И РАНГ МАТРИЦЫ
3.63M

Презентация Л-1.1.6

1.

2. Л Е К Ц И Я № 1.1.6 Общая теория линейных алгебраических уравнений (СЛАУ)

ЛЕКЦИЯ
№ 1.1.6
Общая теория
линейных
алгебраических
уравнений (СЛАУ)

3.

Вопросы лекции:
1. Ранг матрицы и его вычисление.
2. Совместность и определенность СЛАУ; теорема
Кронекера-Капелли; теоремы о числе решений СЛАУ.
3. Правила решения произвольной СЛАУ.
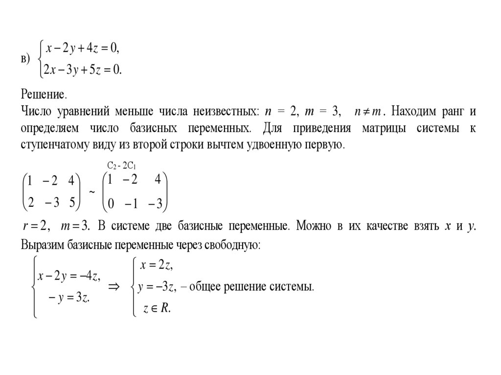
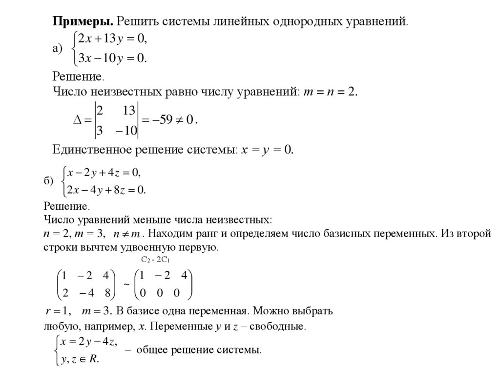
4. Системы линейных однородных уравнений.
Литература:
1. Базовый электронный учебник
«Математика». – СПб.: Изд-во МВАА,
2018 г., т.1 гл.4.
2. Письменный Д.Т. Конспект лекций
по высшей математике: полный курс.
– М.: АЙРИС-пресс, 2018, с. 29, 30-37.
3. Андреищева Е.Н. Элементы
линейной алгебры и аналитической
геометрии. – Севастополь: ЧВВМУ
им. П.С. Нахимова, 2014, с. 75-100.

4.

Ранг матрицы
вычисление.
В1.
и
его

5. Ранг матрицы и его вычисление

Рассмотрим матрицу размера
English     Русский Правила