Векторная алгебра
Ерохин Сергей Владимирович
Учебники
Вычисление определителей второго и третьего порядка Миноры и алгебраические дополнения элементов. Разложение определителя по
Определитель третьего порядка
Примеры
Решение примера 2):
Миноры и алгебраические дополнения
Данный определитель:
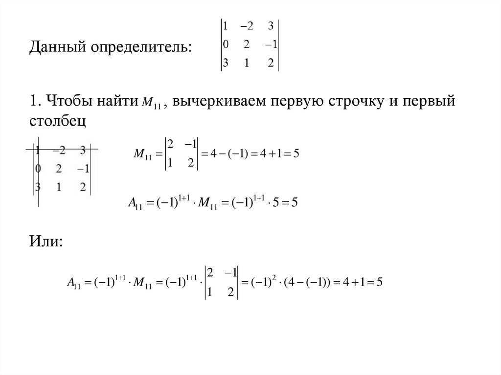
Продолжение решения. Данный определитель:
Второй способ вычисления определителя - разложением по строке или столбцу
Пример
Вычислить определитель, разложив его по строке или столбцу (самостоятельно):
Решение
Основные понятия
Основные понятия
Сонаправлеными называются коллинеарные векторы, имеющие одинаковое направление.
понятия
Основные понятия
Операции с векторами
Операции с векторами
Операции с векторами
Операции с векторами
Орт вектора - это единичный вектор, сонаправленный с вектором .
Теорема. Необходимое и достаточное условие коллинеарности двух векторов
Доказательство теоремы о необходимом и достаточном условии коллинеарности двух векторов разобьем на две части.
Рассмотрим орты векторов :
б) Если векторы направлены противоположно,
Основные свойства операций над векторами
Разложение векторов по базису на плоскости.
Разложение векторов в пространстве
Разложение векторов в прямоугольной системе координат
Координаты вектора
Проекции вектора
Следовательно,
Координаты вектора на плоскости
Координаты вектора в пространстве: OA = X; OB = Y; OC = Z.
Координаты вектора в пространстве
Действия с векторами, заданными в координатной форме
Задача (Клетеник, 787)
2.86M
Категория: МатематикаМатематика

Лекции_1_2_Линейная_алгебра_и_векторная_алгебра

1. Векторная алгебра

Основные понятия

2. Ерохин Сергей Владимирович

ErokhinSV@mgsu.ru
kabrus81@gmail.com

3. Учебники

1. А.В. Клетеник. Сборник задач по аналитической
геометрии.
2. Г.Н. Берман. Сборник задач по курсу
математического анализа.
3. Д. Т. Письменный. Конспект лекций по высшей
математике.

4. Вычисление определителей второго и третьего порядка Миноры и алгебраические дополнения элементов. Разложение определителя по

строке и по столбцу.
Определитель второго порядка:
a11 a12
a11 a22 a12 a21
a21 a22
Пример.
5 3
5 4 3 ( 2) 20 6 26
2 4

5. Определитель третьего порядка

Определитель третьего порядка:
a11 a12
a21 a22
a31 a32
a13
a23 a11 a22 a33 a12 a23 a31 a21 a32 a13 a13 a22 a31 a23 a32 a11 a12 a21 a33
a33
Со знаком « + » берутся произведения элементов, стоящих на главной диагонали
и в вершинах двух равнобедренных треугольников с основанием, параллельным
главной диагонали. Со знаком « – » берутся произведения элементов, стоящих на
побочной диагонали и в вершинах двух равнобедренных треугольников с
основанием, параллельным побочной диагонали.

6. Примеры

Вычислить определитель третьего порядка:
1).
2).
1 2 3
2 3 5 1 3 9 2 8 3 7 2 5 3 3 7 2 2 9 1 5 8 6
7 8 9
1 2 3
2 1 5
3 2 7
Самостоятельно, ответ: -2

7. Решение примера 2):

1 2 3
2 1 5 1 1 7 ( 2) ( 5) 3 ( 2) 2 3 3 1 3 ( 2) ( 2) 7 1 ( 5) 2
3 2 7
7 30 12 9 28 10 2

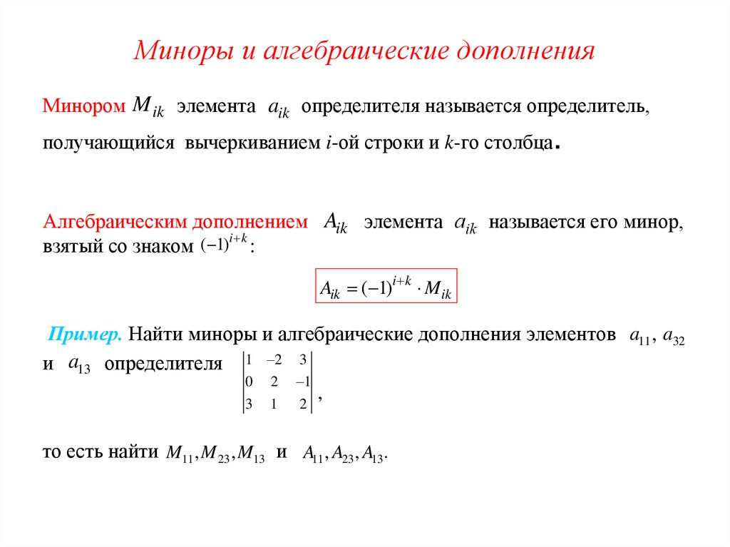
8. Миноры и алгебраические дополнения

Минором M ik элемента aik определителя называется определитель,
получающийся вычеркиванием i-ой строки и k-го столбца.
Алгебраическим дополнением Aik элемента
взятый со знаком ( 1)i k :
называется его минор,
Aik ( 1)i k M ik
Пример. Найти миноры и алгебраические дополнения элементов a11 , a32
и a13 определителя 1 2 3
0 2 1
,
3 1 2
то есть найти M11 , M 23 , M13 и A11 , A23 , A13.

9. Данный определитель:

1. Чтобы найти M11 , вычеркиваем первую строчку и первый
столбец
M11
2 1
4 ( 1) 4 1 5
1 2
A11 ( 1)1 1 M11 ( 1)1 1 5 5
Или:
A11 ( 1)1 1 M11 ( 1)1 1
2 1
( 1)2 (4 ( 1)) 4 1 5
1 2

10. Продолжение решения. Данный определитель:

1 3
M 32
1 0 1,
0 1
A32 ( 1)3 2 M 32 ( 1)3 2 ( 1) 1
0 2
M13
0 6 6,
3 1
A13 ( 1)1 3 M13 ( 1)4 ( 6) 6

11. Второй способ вычисления определителя - разложением по строке или столбцу

Второй способ вычисления определителя разложением по строке или столбцу
Определитель равен сумме произведений всех элементов
любой его строки (столбца) на их алгебраические
дополнения.
Например, разложение по первой строке:
a11 a12
a21 a22
a31 a32
a13
a23 a11 A11 a12 A12 a13 A13
a33

12. Пример

Вычислить определитель, разложив его по первой строке.
1 2 3
2 1
5 1
5 2
5 2 1 1 A11 ( 2) A12 3 A13 1 ( 1)1 1
( 2) ( 1)1 2
3 ( 1)1 3
1 2
3 2
3 1
3 1 2
1 (4 1) 2 (10 3) 3 (5 6) 28

13. Вычислить определитель, разложив его по строке или столбцу (самостоятельно):

14. Решение

Можно выбрать первый столбец
1 2 3
2 1
2 3
0 2 1 1 A11 0 A21 3 A31 1 ( 1)1 1
0 3 ( 1)3 1
1 (4 1) 3 (2 6) 7
1 2
2 1
3 1 2

15. Основные понятия

Математическая величина
Скалярная величина
Векторная величина
(характеризуется численным
значением)
(Характеризуется численным
значением и направлением)

16.

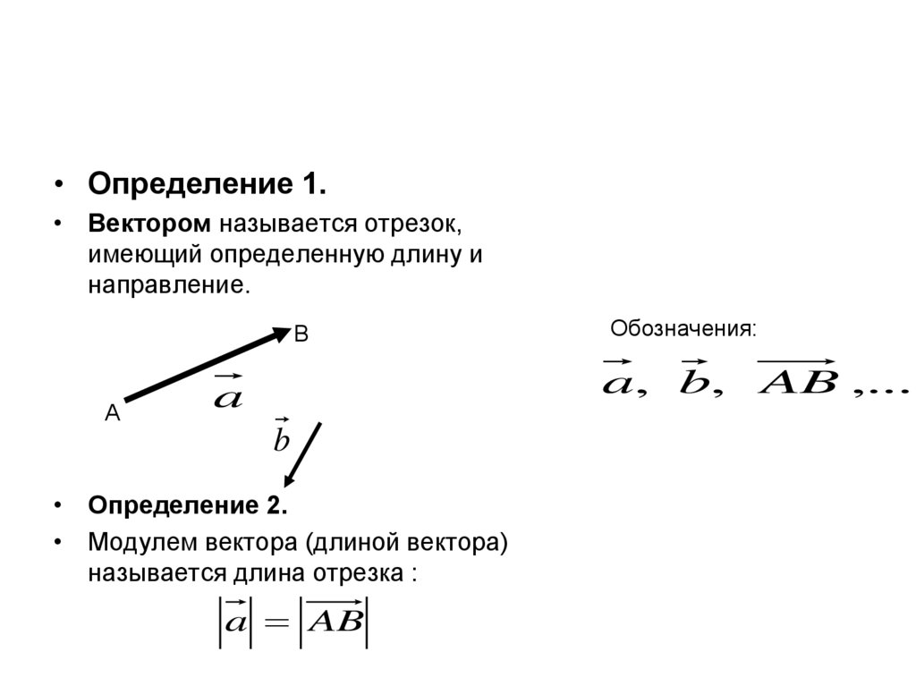
• Определение 1.
• Вектором называется отрезок,
имеющий определенную длину и
направление.
В
А
Обозначения:
a, b,
a
b
• Определение 2.
• Модулем вектора (длиной вектора)
называется длина отрезка :
a AB
AB ,...

17. Основные понятия


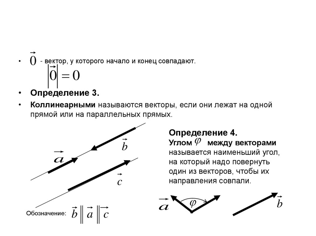
0 - вектор, у которого начало и конец совпадают.
0 0
• Определение 3.
Коллинеарными называются векторы, если они лежат на одной
прямой или на параллельных прямых.
Определение 4.
b
a
c
Обозначение:
b a c
Углом между векторами
называется наименьший угол,
на который надо повернуть
один из векторов, чтобы их
направления совпали.
a
b

18. Сонаправлеными называются коллинеарные векторы, имеющие одинаковое направление.

Обозначение: a b
Противоположно направлеными
называются коллинеарные векторы,
имеющие противоположные направления.
Обозначение: a b

19. понятия

• Определение 5.
Два вектора называются равными, если
они коллинеарные, имеют одинаковую длину
и одинаковое направление.
a
b
a b
Следствие.
При параллельном переносе получаются равные векторы.

20. Основные понятия

• Определение 6.
Два вектора называются противоположными, если
они коллинеарные, имеют одинаковую длину
и противоположное направление.
a
b a
b a
• Определение 7.
Компланарными называются векторы,
если они лежат в одной плоскости или
на параллельных плоскостях.
Замечание. Два вектора всегда компланарны.
a
b
c

21. Операции с векторами

• Сумма векторов.
• 1. (правило треугольника).
Пусть начало второго вектора совпадает с
концом первого.
Тогда вектор,
соединяющий начало первого вектора
с концом второго, называется суммой этих
векторов.

22. Операции с векторами

• 2. (правило параллелограмма).
Пусть начала первого и второго векторов совпадают.
Построим на этих векторах параллелограмм.
Тогда вектор, совпадающий с диагональю, проходящей
через общее начало, называется суммой этих векторов.

23.

24. Операции с векторами

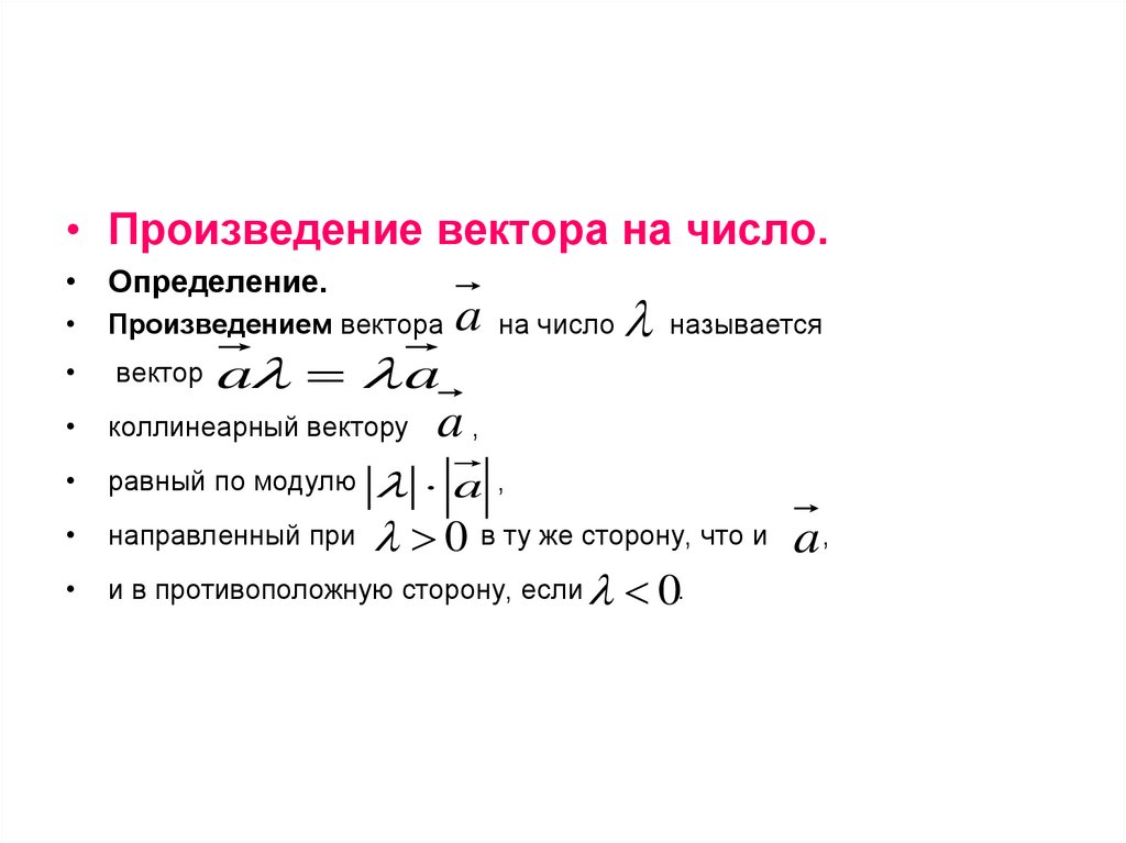
• Произведение вектора на число.
• Определение.
a на число называется
Произведением вектора
вектор a
коллинеарный вектору
равный по модулю a ,
,
a
a,
0 в ту же сторону, что и a ,
• и в противоположную сторону, если 0.
направленный при

25. Операции с векторами

• Пример.
Задан вектор
Построение :
a . Построить векторы
1
1
2a, a, a .
2
2
2a
a
,
a
1
a
2
a
1
a
2

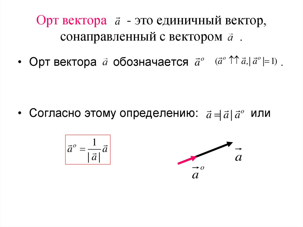
26. Орт вектора - это единичный вектор, сонаправленный с вектором .

Орт вектора a - это единичный вектор,
сонаправленный с вектором .
• Орт вектора
обозначается a
o
(a o a,| a o | 1) .
• Согласно этому определению: a | a | a o или
1
a
a
|a|
o
a
a
o

27. Теорема. Необходимое и достаточное условие коллинеарности двух векторов

Для того, чтобы два вектора a и b были
коллинеарны, необходимо и достаточно, чтобы
один из них мог быть представлен в виде
произведения некоторого числа на другой вектор,
т.е.
b a b a
(или
a b ).

28.

В этой теореме мы должны доказать два признака: один из
них является необходимым для данного утверждения, а
другой – достаточным.
Что это значит?
Пусть имеется некоторое утверждение и какой-либо признак
для проверки справедливости этого утверждения.
Если из справедливости данного утверждения
следует выполнение признака, то такой признак
называется необходимым для данного
утверждения.

29.

Если же наоборот – из выполнения признака
следует справедливость утверждения, то такой
признак называется достаточным для данного
утверждения.
Признак может быть только необходимым, или
только достаточным, или одновременно и
достаточным и необходимым.

30. Доказательство теоремы о необходимом и достаточном условии коллинеарности двух векторов разобьем на две части.

1.
Докажем необходимость.
Если один из векторов, например, b 0 то
b 0 a a (при 0 ) и теорема доказана.
Пусть векторы a и b коллинеарны, a 0 и b 0
Докажем, что существует действительное число
такое, что b a .

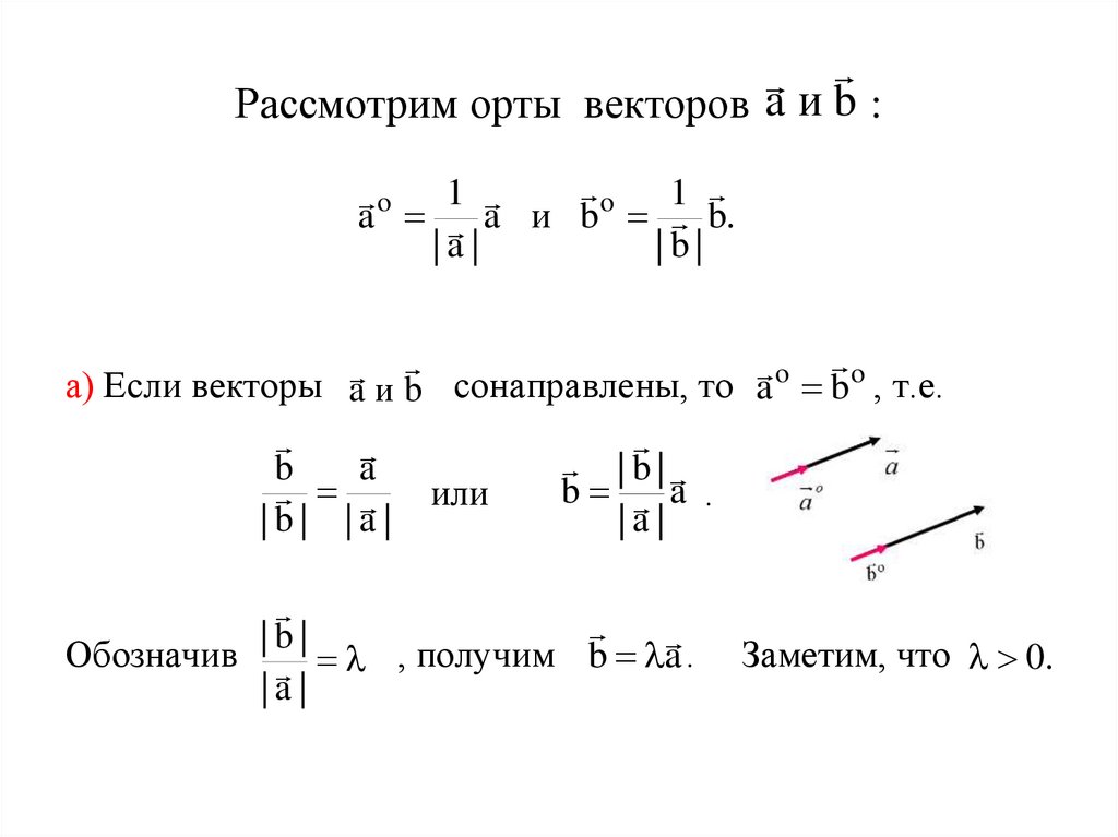
31. Рассмотрим орты векторов :

Рассмотрим орты векторов a и b :
o 1
o 1
a a и b b.
|a|
|b|
o
o
а) Если векторы a и b сонаправлены, то a b , т.е.
|b|
b
a
b a .
или
|a|
|b| |a|
|b|
Обозначив , получим b a .
|a|
Заметим, что 0.

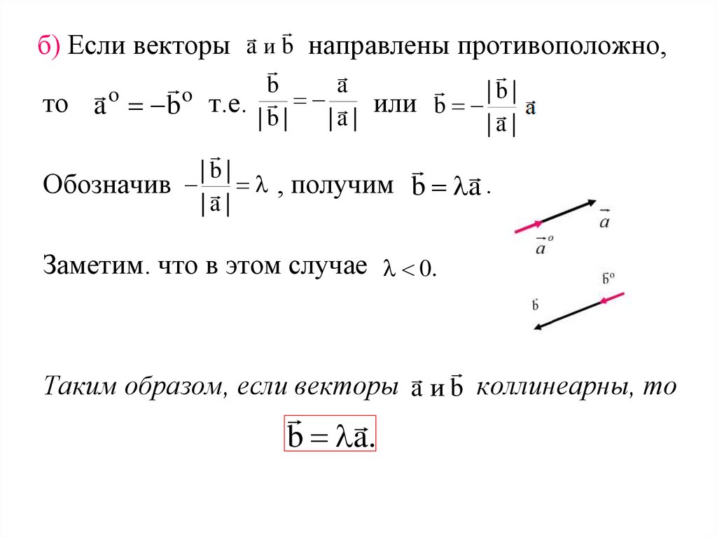
32. б) Если векторы направлены противоположно,

б) Если векторы a и b направлены противоположно,
b
a
|b|
o
o
то a b т.е. | b | | a | или b .
|a|
|b|
Обозначив , получим b a .
|a|
Заметим. что в этом случае 0.
Таким образом, если векторы a и b коллинеарны, то
b a.

33. Основные свойства операций над векторами

• 1. a b b a
• 2. (a b) c a (b c)
• 3. a ( a) 0
• 4. (a b) a b
• 5. ( 1 2 )a 1 a 2 a
• 6. ( 1 2 )a 1 ( 2 a)
Самостоятельно доказать свойства 3-6.

34.

35.

Базисом на плоскости называются любые два
неколлинеарных вектора в этой плоскости.
Базисом в пространстве называются любые
три некомпланарных вектора

36. Разложение векторов по базису на плоскости.

• Теорема 1.
a и b - неколлинеарные,
• векторы a , b, c - компланарные.
Пусть векторы
Тогда найдутся такие постоянные
что
Такое разложение единственное.
Доказательство.
и ,
c a b
p
q
c p q
a
p a
c
b
q b
c a b

37.


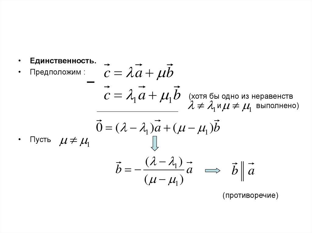
Единственность.
Предположим :
c a b
c 1 a 1 b (хотя бы одно из неравенств
1 и 1 выполнено)
Пусть
1
0 ( 1 )a ( 1 )b
( 1 )
b
a
( 1 )
b a
(противоречие)

38. Разложение векторов в пространстве

• Теорема 2.
a, b, c - некомпланарные.
• Тогда найдутся такие постоянные , ,,
Пусть векторы
d можно записать
• в виде
d a b c
что любой вектор
(разложить по векторам
Такое разложение единственное.
a, b, c ).
Д.з. Самостоятельно построить
чертеж и получить разложение

39. Разложение векторов в прямоугольной системе координат

• Рассмотрим прямоугольную систему координат.
z
i , j, k
Векторы
-единичные (орты),
направленные по осям x, y, z (соответственно)
k
i
0
Определение 2.
j
y
x
Тройка векторов i, j , k называется
ортонормированным базисом
в пространстве.
• Теорема 3.
В пространстве любой вектор
d можно разложить по
ортонормированному базису
Такое разложение единственное.
:
d xi y j z k

40. Координаты вектора

• Определение 3.
Коэффициенты x, y, z разложения
называются прямоугольными координатами
вектора
d xi y j z k
d : d x, y, z
• Частный случай.
d расположен на координатной плоскости хоу,
• то разложение будет иметь вид d xi y j
Если вектор
Коэффициенты х, у называются прямоугольными координатами
вектора на плоскости :
d x, y

41. Проекции вектора

• Рассмотрим вектор M 1M и ось
2
M2
M1
0
x1
x2
• Определение.
называется
Проекцией вектора M 1M 2 на ось
разность проекций конца M 2 и начала M 1 вектора на эту ось;
Пр M1M 2 x2 x1

42.

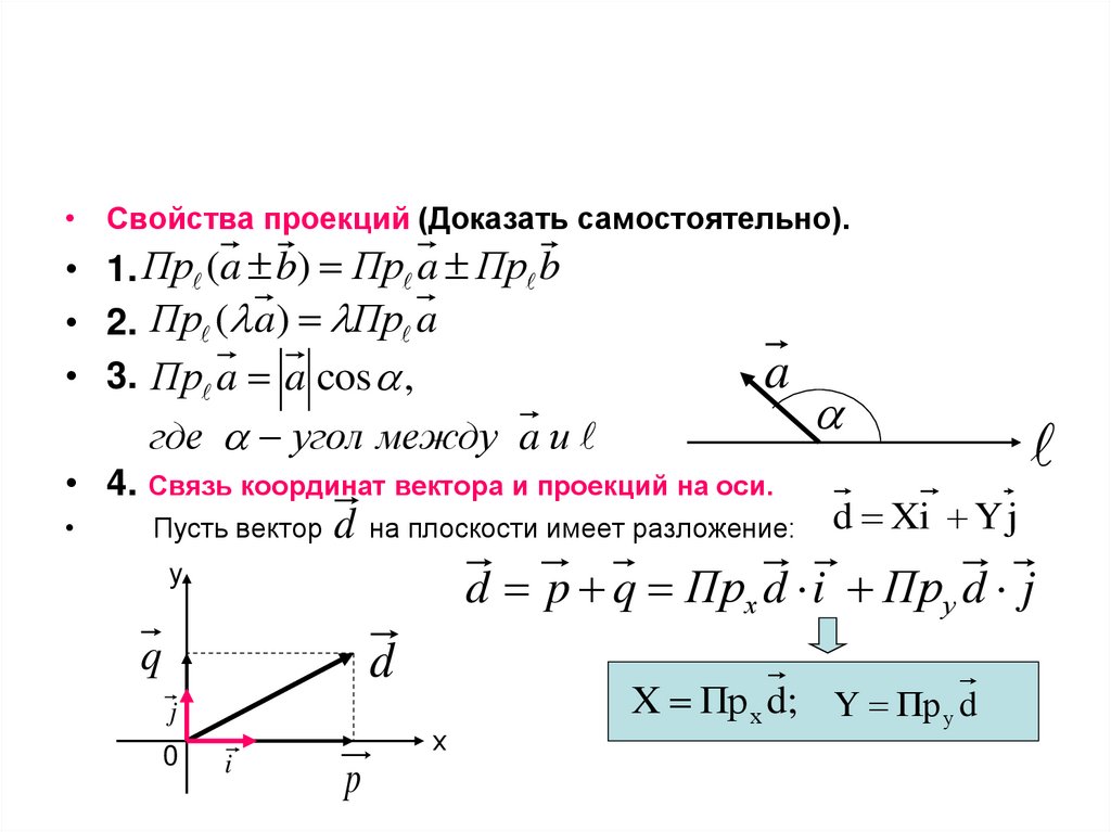
• Свойства проекций (Доказать самостоятельно).
• 1. Пр (a b) Пр a Пр b
• 2. Пр ( a) Пр a
• 3. Пр a a cos ,
a
где угол между a и
• 4. Связь координат вектора и проекций на оси.
Пусть вектор d на плоскости имеет разложение:
d Xi Y j
d p q Прх d i Пру d j
у
q
d
j
0
i
х
p
X Пр х d; Y Пр у d

43. Следовательно,

Координаты вектора – это его проекции на оси
координат.
a {X; Y}

44. Координаты вектора на плоскости

45. Координаты вектора в пространстве: OA = X; OB = Y; OC = Z.

a {X ;Y;Z}

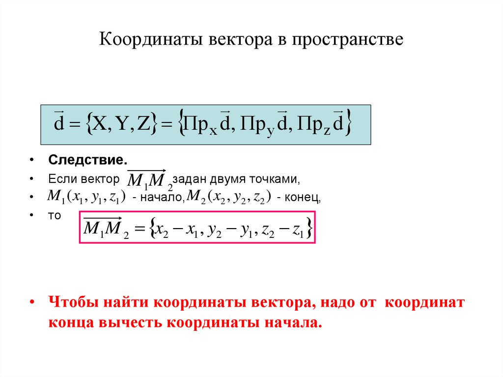
46. Координаты вектора в пространстве

d X, Y, Z Пр х d, Пр у d, Пр z d
• Следствие.
Если вектор M M задан двумя точками,
1
2
M1 ( x1 , y1 , z1 ) - начало, M 2 ( x2 , y2 , z2 ) - конец,
то
M1M 2 x2 x1 , y2 y1 , z2 z1
• Чтобы найти координаты вектора, надо от координат
конца вычесть координаты начала.

47. Действия с векторами, заданными в координатной форме

• Сумма и разность векторов,
• произведение вектора на число.
Пусть
Тогда
a x1 , y1 , z1 и b x2 , y2 , z 2
a b x1 x2 , y1 y2 , z1 z2
2. a x , y , z
1
1
1
1.
Модуль вектора
a x y z
2
1
2
1
x y z
Орт вектора
a 1 , 1, 1
a a a
o
2
1

48.


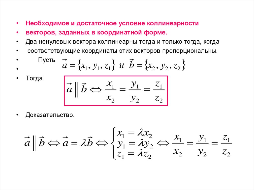
Необходимое и достаточное условие коллинеарности
векторов, заданных в координатной форме.
Два ненулевых вектора коллинеарны тогда и только тогда, когда
соответствующие координаты этих векторов пропорциональны.
Пусть
Доказательство.
a x1 , y1 , z1 и b x2 , y2 , z 2
Тогда
x1
y1
z1
a b
x2
y2
z2
x1
y1
z1
x1 x2
a b a b y1 y2
x2
y2 z 2
z1 z2

49. Задача (Клетеник, 787)

English     Русский Правила