Специальные главы математики
1.77M
Категория: МатематикаМатематика

Лекция 5(сгм) - 25-26 ТФКП (1)

1. Специальные главы математики

Лекция 5

2.

Раздел 2. Функции комплексной переменной
(ФКП)
§ 1. Основные понятия ФКП
Если каждому комплексному числу z из множества D
соответствует комплексное число w из множества E,
то w является функцией переменной z: w = f(z).
D − область определения функции w,
E − множество значений функции w.
Если каждому значению z D соответствует
единственное значение w = f(z), то ФКП
называется однозначной, в остальных случаях
ФКП называется многозначной.
2

3.

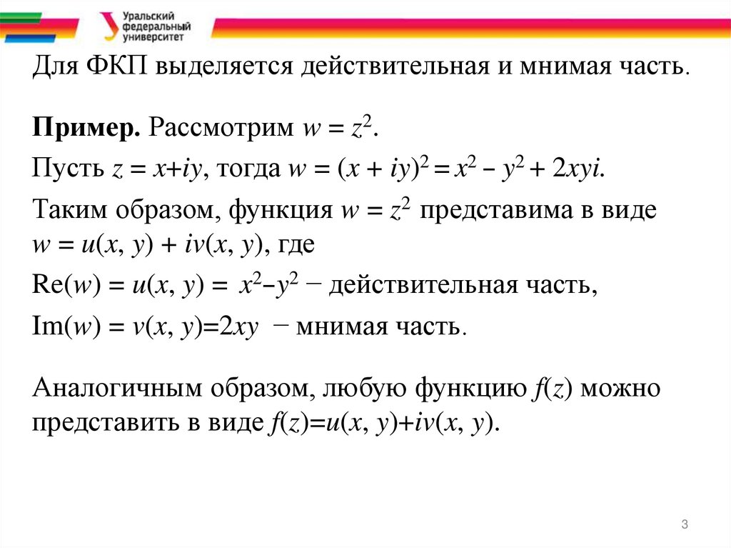
Для ФКП выделяется действительная и мнимая часть.
Пример. Рассмотрим w = z2.
Пусть z = x+iy, тогда w = (x + iy)2 = x2 − y2 + 2xyi.
Таким образом, функция w = z2 представима в виде
w = u(x, y) + iv(x, y), где
Re(w) = u(x, y) = x2−y2 − действительная часть,
Im(w) = v(x, y)=2xy − мнимая часть.
Аналогичным образом, любую функцию f(z) можно
представить в виде f(z)=u(x, y)+iv(x, y).
3

4.

Понятия предела ФКП в точке и непрерывности в
точке (на множестве) определяются аналогично
соответствующим понятиям для
действительнозначной функции действительного
аргумента.
Пусть ФКП w = f(z) определена и однозначна в
окрестности точки z0 за исключением, быть может,
самой точки z0.
Число A называется пределом ФКП f(z) при z→z0,
если для любого положительного ε
найдется такое положительное число δ, что |f(z)− A|< ε
как только 0 < |z−z0| < δ.
4

5.

Теорема 1. Функция f(z) = u(x, y) + iv(x, y) в точке
z0 = х0+iy0 имеет предел C = A + iB (A,B R) в точке
(х0, y0) функции u(x, y) и v(x, y) имеют соответственно
пределы
ФКП w = f(z) называется ограниченной на
множестве D, если |f(z)| – ограниченная на D
функция, т.е. можно указать число M > 0 такое, что
для всех z D выполняется неравенство |f(z)| ≤ M.
5

6.

Однозначная ФКП w = f(z) называется непрерывной в
точке z0, если она определена в некоторой
окрестности этой точки и имеет конечный предел в
точке z0, равный значению функции в этой точке, т.е.
ФКП называется непрерывной на множестве, если
она непрерывна в каждой точке этого множества.
6

7.

В силу теоремы 1, ФКП f(z) = u(x, y) + iv(x, y)
непрерывна в точке (на множестве) тогда и только
тогда, когда каждая из функций u(x, y) и v(x, y)
непрерывна в точке (на множестве) как
действительная функция двух действительных
переменных.
Поэтому для ФКП справедливы теоремы о
непрерывности суммы, произведения и отношения
непрерывных функций, а также теорема о
непрерывности сложной функции непрерывных
функций.
7

8.

§ 2. Элементарные ФКП и их свойства
К основным элементарным функциям относятся
следующие: степенная, показательная,
тригонометрическая, гиперболические; функции,
обратные к указанным.
Функции, получающиеся из перечисленных в
результате суперпозиций, арифметических действий,
действий возведения в целую степень и извлечения
корня n–й степени называются элементарными.
8

9.

1. Рациональные ФКП
- целая рациональная ФКП − многочлен вида
Pn(z) = c0 + c1z + c2z2 +…+ cnzn, ck − комплексные
числа (k=0, 1,…, n); функция определена и
непрерывна всюду на z-плоскости, имеет n нулей;
- дробно-рациональная функция ФКП − отношение
многочленов R(z) = Pn(z)/Qm(z); функция определена
и непрерывна всюду на z-плоскости, кроме m
точек− нулей знаменателя; нули функции R(z)
совпадают с нулями многочлена Pn(z).
9

10.

2. Показательная ФКП (ez)
Определяется как сумма степенного ряда
(определена всюду на z-плоскости)
Свойства функции
1
2 Если z = x+i0, то
− ряд Тейлора
действительной показательной функции, поэтому
ez − продолжение действительной функции eх на
z-плоскость.
10

11.

3 z1, z2 C: ez1 + z2 = ez1 ez2.
Доказательство.
11

12.

4 ez = ex+iy = exeiy = ex(cosy+i siny)
Re(ez)=ex cosy, Im(ez)=ex siny.
5 |ez| = |ex(cosy+i siny)| = ex|(cosy+i siny)| = ex;
arg ez = arctg(Imez / Reez) = y;
Arg ez = y+2 k, k=0, 1, 2,…
6 ez не имеет нулей, т.к ez = ex(cosy+i siny), ex 0, cosy
и siny одновременно не обращаются в ноль.
12

13.

7 ez − периодическая функция с периодом 2 ki.
Доказательство.
ez+2 ki = ezе2 ki = ez(cos(2 k)+isin (2 k))= ez.
Пример. Вычислить e1−2i.
13

14.

3. Тригонометрические ФКП
(определены всюду на z-плоскости)
Свойства функций
1 Если z = x+i0, то sinz = sinx, cosz = cosx −
представляются рядами Тейлора, поэтому их
называют продолжением функций sinx и cosx на
z-плоскость.
2 sinz − нечетная, cosz − четная
(следует из определения).
14

15.

3 sinz, cosz − периодические функции с множеством
периодов {2 k}.
4 Справедливы все формулы тригонометрии
5 sinz = 0 при z= k+i0, k=0, 1, 2,…
cosz = 0 при z= ( /2+ m)+i0, m=0, 1, 2,…
6 Функции sinz, cosz неограничены на z-плоскости.
15

16.

Связь между ez, sinz, cosz (формулы Эйлера)
Функции тангенс и котангенс
16

17.

Пример. Вычислить sin( /2+iln5)
17

18.

18

19.

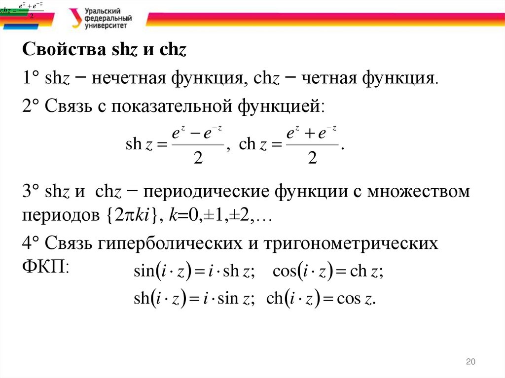
4. Гиперболические ФКП
ФКП гиперболический синус (shz) и ФКП
гиперболический косинус (chz) определяются
как суммы соответствующих степенных рядов
z3 z5
z 2 n 1
sh z z ...
...;
3! 5!
(2n 1)!
z2 z4
z 2n
ch z 1 ...
...
2! 4!
(2n)!
(определены всюду на z-плоскости)
19

20.

ch z
e z e z
2
Свойства shz и chz
1 shz − нечетная функция, chz − четная функция.
2 Связь с показательной функцией:
e z e z
e z e z
sh z
, ch z
.
2
2
3 shz и chz − периодические функции с множеством
периодов {2 ki}, k=0,±1,±2,…
4 Связь гиперболических и тригонометрических
ФКП:
sin i z i sh z; cos i z ch z;
sh i z i sin z; ch i z cos z.
20

21.

5 Некоторые тождества, связывающие
гиперболические функции:
ch 2 z sh 2 z 1;
ch( z1 z2 ) ch z1 ch z2 sh z1 sh z2 ;
sh( z1 z2 ) sh z1 ch z2 ch z1 sh z2 .
Функции thz = shz/chz и cthz = chz/shz вводятся с
помощью shz и chz; их свойства устанавливаются на
основе свойств ФКП shz и chz.
21

22.

Пример. Вычислить th(πi)
22

23.

5. Логарифмическая ФКП
Логарифмическая функция вводится, как обратная к
показательной, т.е. w = Ln(z), если z = ew.
Пусть w = u(x, y) + iv(x, y). Так как z = ew, то
z = eu+iv = eu eiv = eu (cosv+i sinv).
Мы получили тригонометрическую форму записи
числа z, где eu − его модуль, v − его аргумент, или
отличается от аргумента на 2πk.
Таким образом, eu = |z| или u = ln|z|; v = argz+2πk.
Поэтому для вычисления получаем следующую
формулу: Lnz = ln|z| + i(argz+2πk), k=0,±1,±2,…
23

24.

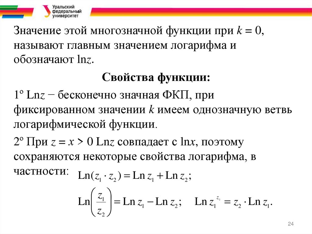
Значение этой многозначной функции при k = 0,
называют главным значением логарифма и
обозначают lnz.
Свойства функции:
1º Lnz − бесконечно значная ФКП, при
фиксированном значении k имеем однозначную ветвь
логарифмической функции.
2º При z = х > 0 Lnz совпадает с lnx, поэтому
сохраняются некоторые свойства логарифма, в
частности: Ln( z z ) Ln z Ln z ;
1
2
1
z1
Ln Ln z1 Ln z2 ;
z2
2
Ln z1 z2 Ln z1.
z
2
24

25.

Выражение вида Ln z1 Ln z2 следует понимать в
смысле суммирования каждого значения одного
логарифма с каждым значением другого логарифма.
3º С помощью логарифмической ФКП определяется
значение общей показательной функции w = [f(z)]g(z)
по правилу:
[f(z)]g(z) = e g(z)·Lnf(z).
25

26.

Пример 1. Вычислить Ln(-1+i).
26

27.

Пример 2. Вычислить ii.
27

28.

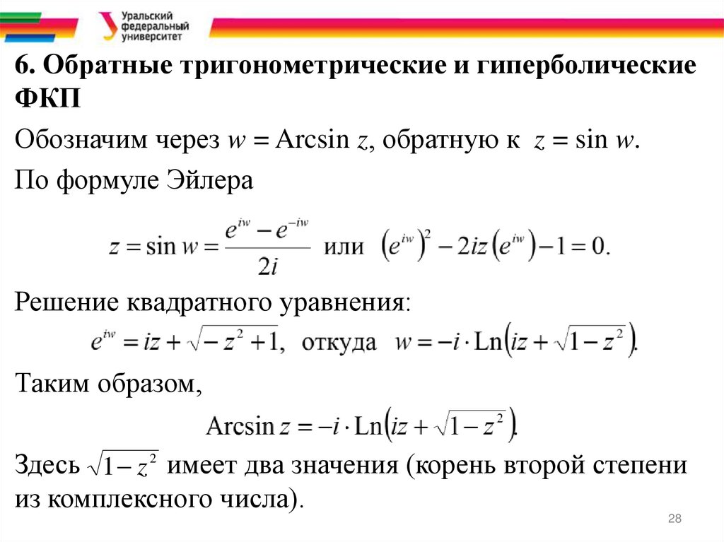
6. Обратные тригонометрические и гиперболические
ФКП
Обозначим через w = Arcsin z, обратную к z = sin w.
По формуле Эйлера
Решение квадратного уравнения:
Таким образом,
Здесь 1 z 2 имеет два значения (корень второй степени
из комплексного числа).
28

29.

Аналогичным образом получаются выражения
обратных ФКП для других тригонометрических и
гиперболических ФКП:
Arcсos z i Ln z z 2 1 ;
i
i z
Arctg z Ln
;
2
i z
Arsh z Ln z z 2 1 ;
i
z i
Arcctg z Ln
;
2
z i
Arch z Ln z z 2 1 ;
1
1 z
Arth z Ln
;
2
1 z
1
z 1
Arcth z Ln
.
2
z 1
29

30.

Таким образом, тригонометрические и
гиперболические ФКП связаны через показательную
ФКП ez,
обратные к ним ФКП связаны через
логарифмическую ФКП Lnz; поэтому они бесконечно
значные.
Значение обратной ФКП, соответствующее
главному значению логарифмической ФКП,
называется главным значением обратной ФКП.
30

31.

Пример 1. Решить уравнение sin z = 3.
31

32.

Пример 1. Решить уравнение sin z = 3.
32

33.

Пример 2. Вывести формулу для вычисления Arth z.
33
English     Русский Правила