Элементы векторной алгебры
Вектора
Проекция вектора на ось
Проекция вектора на оси координат
Разложение вектора по базису
Направляющие косинусы вектора
Линейные операции над векторами
Скалярное произведение векторов
Свойства скалярного произведения
Выражение скалярного произведения через координаты векторов
Угол между векторами
Векторное произведение векторов
Свойства векторного произведения
Выражение векторного произведения через координаты векторов
Смешанное произведение векторов
Выражение смешанного произведения через координаты векторов
1.19M
Категория: МатематикаМатематика

3. Элементы векторной алгебры

1. Элементы векторной алгебры

2. Вектора

3.

Пусть М произвольная точка пространства. Через
точку М проведем три плоскости перпендикулярные
осям координат. Точки пересечения с осями координат
обозначим M x , M y , M z .
Прямоугольными координатами точки М называют
числа x OM x , y OM y , z OM z .

4.

Определение:
отрезок.
Вектором
называется
направленный
Вектор обозначают: a или AB .
Определение: Длиной вектора
между его началом и концом.
называется расстояние
Определение: Векторы называются коллинеарными, если
они лежат на одной прямой или на параллельных прямых.
Коллинеарные векторы могут быть
направлены или противоположно направлены.
одинаково

5.

Определение: Векторы a и b
называются
равными a b , если они коллинеарны, одинаково
направлены и их длины равны.

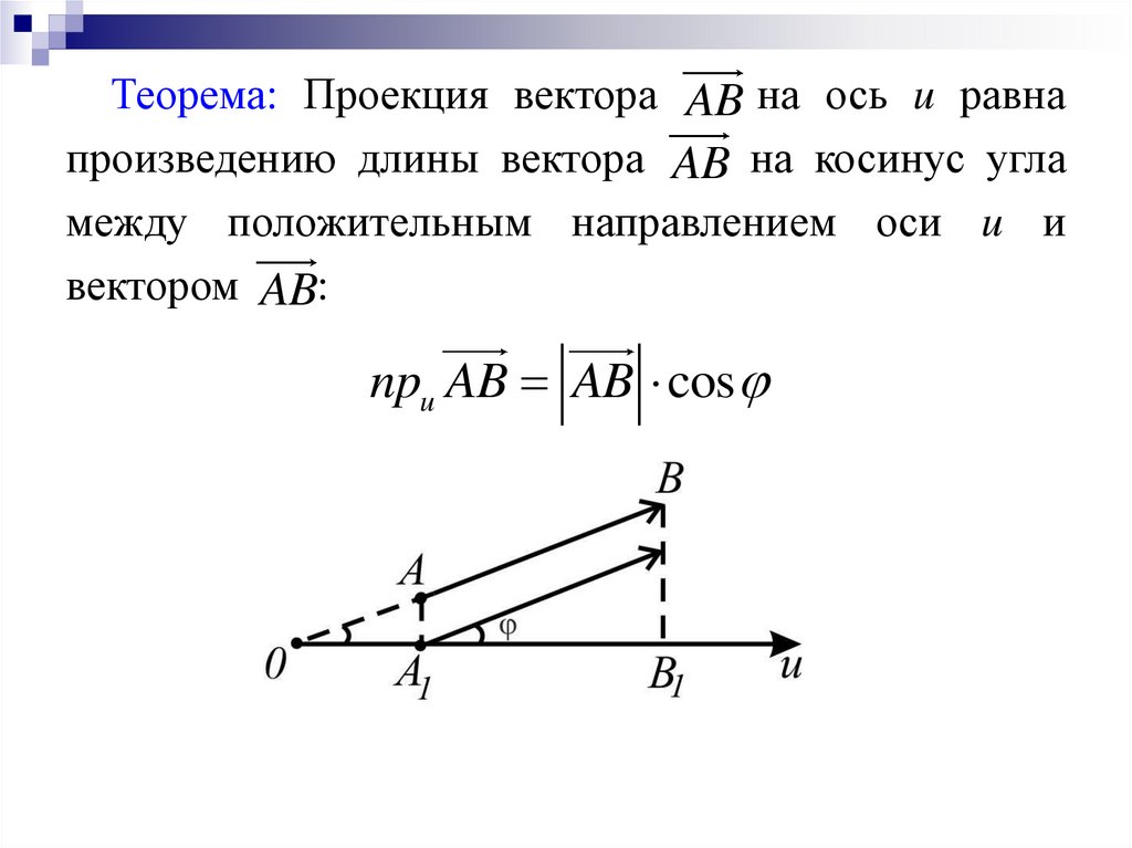
6. Проекция вектора на ось

Пусть в пространстве задана ось u и вектор AB .
Определение: Проекцией вектора AB на ось u
называется длина отрезка A1B1 , заключенного между
проекциями начала и конца вектора на эту ось.

7.

Если направление A1B1 совпадает с направлением
оси u, то A1B1 A1B1 .
Если направление A1B1 противоположно
направлению оси u, то A1B1 A1B1 .
Проекцию вектора AB на ось u обозначают:
npu AB

8.

Теорема: Проекция вектора AB на ось u равна
произведению длины вектора AB на косинус угла
между положительным направлением оси u и
вектором AB:
npu AB AB cos

9. Проекция вектора на оси координат

Теорема: Каковы бы ни были две точки A( x1 ; y1 ; z1 )
и B ( x2 ; y2 ; z2 ) , координаты вектора
AB (ax ; a y ; az )
определяются по формулам:
ax x2 x1 , a y y2 y1 , az z2 z1
Длина вектора
a определяется по формуле:
a ax 2 a y 2 az 2,
где a (ax ; a y ; az ) – координаты вектора a .
Если вектор AB выходит из начала координат, то его
координаты равны координатам конца вектора:
AB ( x2 ; y2 ; z2 )

10. Разложение вектора по базису

Определение: Тройка единичных векторов
осей координат i , j , k , каждый из которых одинаково
направлен с соответствующей осью координат
называется базисом.
Теорема: Любой вектор a единственным образом
может быть разложен по базису i , j , k
, то есть
представлен в виде: a axi a y j az k ,
где ax , a y , az – координаты вектора a .

11. Направляющие косинусы вектора

Пусть дан вектор a (ax ; a y ; az ) , который выходит
из начала координат и не лежит ни в одной из
координатных плоскостей. Через точку А проведем
плоскости перпендикулярные осям.
Вместе с осями координат
они образуют параллелепипед,
диагональю которого является
отрезок ОА.

12.

Направление вектора a определяется углами , , ,
образованными им с осями координат Ох, Оу и Оz.
Косинусы этих углов называются направляющими
косинусами вектора a и определяются по формулам:
ax
cos
a
cos
ay
a
az
cos ,
a
где a ax 2 a y 2 az 2 – длина вектора.
Направляющие
косинусы
вектора
соотношением:
cos 2 cos 2 cos 2 1
связаны

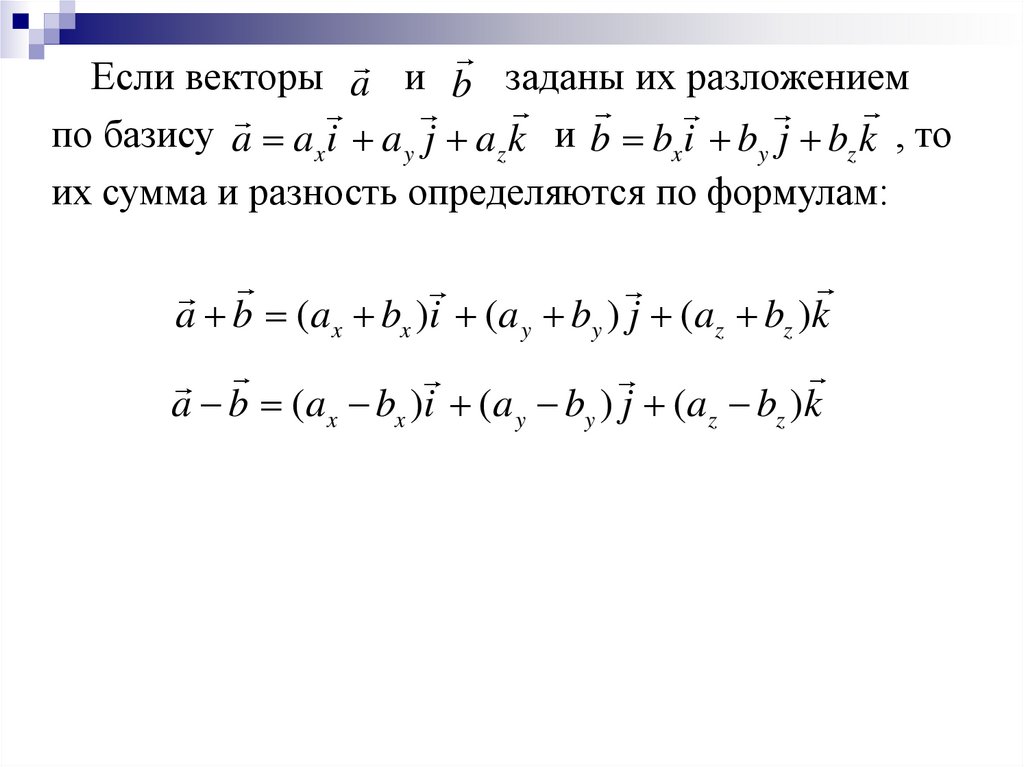
13. Линейные операции над векторами

14.

Определение: Суммой a b называется вектор,
который выходит из начала вектора a и приходит в
конец вектора b , при условии, что вектор b ,
приложен к концу вектора a .

15.

Определение: Разностью b a векторов b и a
называется вектор, который в сумме с вектором a
дает вектор b .

16.

Если векторы a и b заданы их разложением
по базису a axi a y j az k и b bxi by j bz k , то
их сумма и разность определяются по формулам:
a b (ax bx )i (a y by ) j (az bz )k
a b (ax bx )i (a y by ) j (az bz )k

17.

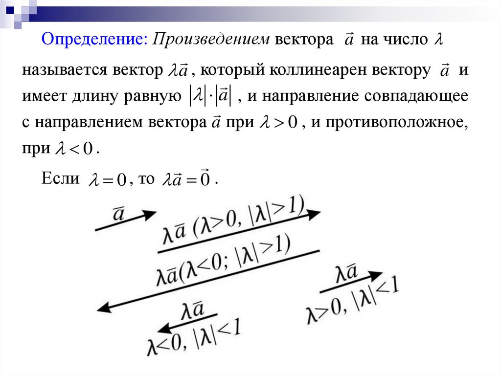
Определение: Произведением вектора a на число
называется вектор a , который коллинеарен вектору a и
имеет длину равную a , и направление совпадающее
с направлением вектора a при 0 , и противоположное,
при 0 .
Если 0 , то a 0 .

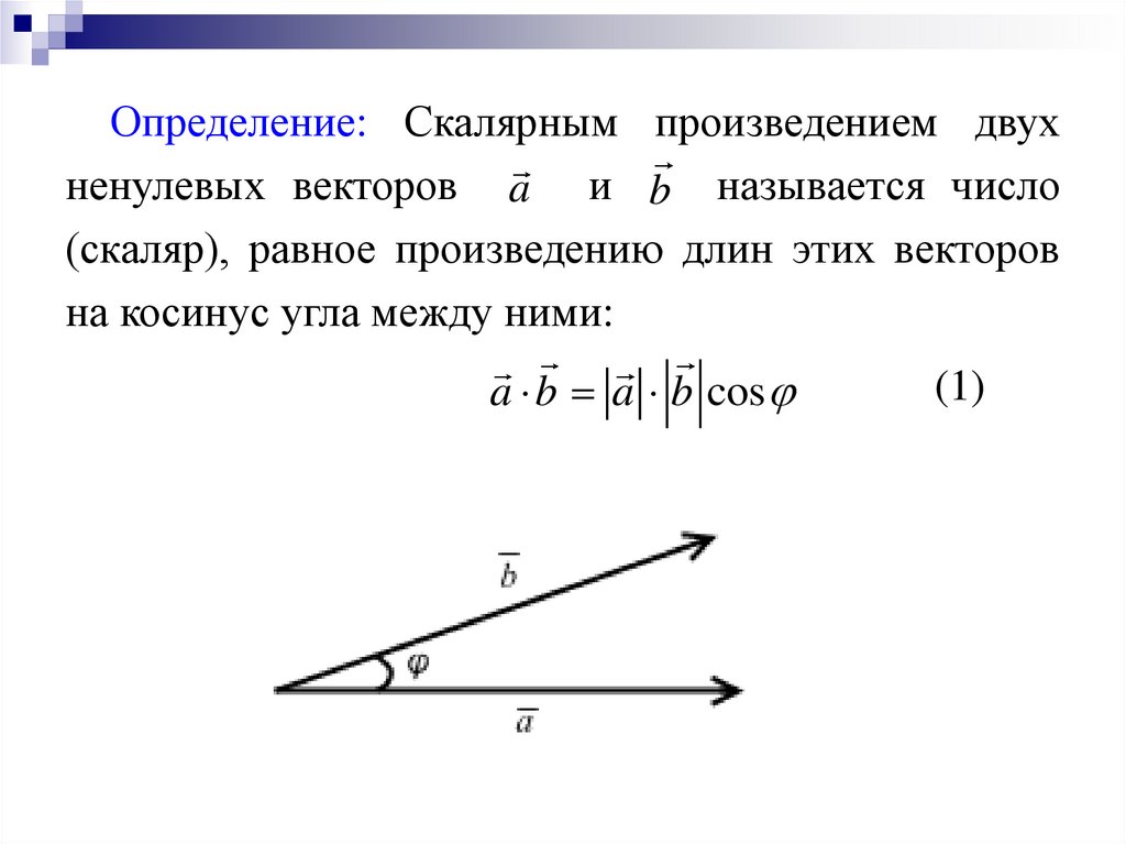
18. Скалярное произведение векторов

19.

Определение: Скалярным произведением двух
ненулевых векторов a и b называется число
(скаляр), равное произведению длин этих векторов
на косинус угла между ними:
a b a b cos
(1)

20. Свойства скалярного произведения

1. Скалярное произведение двух векторов равно 0,
если векторы взаимно перпендикулярны, или один из
них является нулевым вектором, то есть
a b 0 , если a b , либо a 0 , либо b 0 .
2. Скалярный квадрат векторов равен квадрату его
2
длины: a a a .
3. Скалярное произведение не изменится, если
вектора поменять местами: a b b a .
4. Скалярное произведение равно произведению
длины одного из векторов на проекцию другого вектора
по направлению первого: a b a npa b b npb a .

21. Выражение скалярного произведения через координаты векторов

Теорема: Если векторы a и b заданы своими
координатами a axi a y j az k и b bxi by j bz k,
тогда скалярное произведение этих векторов
находится по формуле:
a b axbx a yby azbz
(2)

22. Угол между векторами

Воспользуемся скалярным произведением двух
векторов: a b a b cos .
Откуда cos
a b
.
a b
Так как a b axbx a yby azbz , а
a ax a y az
2
cos
2
b bx 2 by 2 bz 2 , то
и
2
axbx a yby az bz
a a a b b b
2
x
2
y
2
z
2
x
2
y
2
z
(3)

23.

Если векторы a и b перпендикулярны, то a b 0,
или
axbx a yby az bz 0
(4)
(4) – условие перпендикулярности двух векторов.
Пример: Определить угол между векторами
a 2i 3 j 6k
и
b 3i 4 j .
Решение:
По формуле (3) имеем:
18 1
cos
3
22 ( 3) 2 62 32 ( 4) 2 35 2
2 3 ( 3)( 4) 6 0

24. Векторное произведение векторов

25.

Определение: Векторы a , b и c называются
компланарными, если они лежат в одной плоскости
или в параллельных плоскостях.
Определение: Упорядоченная тройка (a, b , c )
некомпланарных векторов называется правой, если
после приведения их к общему началу из конца
третьего вектора кратчайший поворот от первого ко
второму совершается против хода часовой стрелки.
В противном случае тройка векторов называется
левой.

26.

Определение: Векторным произведением двух
ненулевых векторов a и b называется вектор c ,
удовлетворяющий условиям:
1. c a b sin ;
(5)
2. c a , c b ;
3. векторы a , b , c образуют правую тройку
векторов.

27. Свойства векторного произведения

1. Векторное произведение двух векторов равно 0,
если векторы коллинеарны, или один из них является
нулевым вектором, то есть a b 0 , если a b , либо
a 0 , либо b 0 .
2. Векторное произведение изменит знак, если
векторы поменять местами: a b b a.
3. Длина векторного произведения двух
неколлинеаных векторов a и b равна площади
параллелограмма, построенного на этих векторах:
S a b

28. Выражение векторного произведения через координаты векторов

Теорема: Если векторы a и b заданы своими
координатами a axi a y j az k и b bxi by j bz k,
тогда векторное произведение этих векторов
находится по формуле:
i
a b ax
bx
j
ay
by
k
ay
az i
by
bz
az
ax
j
bz
bx
ax
az
k
bx
bz
ay
by (6)

29.

Пример: Найти площадь треугольника с вершинами
A(2; 1; 3) , B(1; 3; 5) , C (0; 2; 3) .
Решение:
Найдем векторы a CA и b CB .
a (2 0)i ( 1 2) j (3 3)k 2i j 6k
b (1 0)i (3 2) j ( 5 3)k i 5 j 2k
i
j
k
a b 2 1 6 32i 10 j 9k
1 5 2
1
1
1
2
2
2
S a b
( 32) 10 9
1205 кв. ед.
2
2
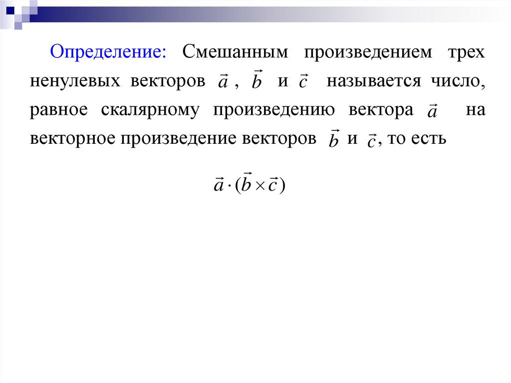
2

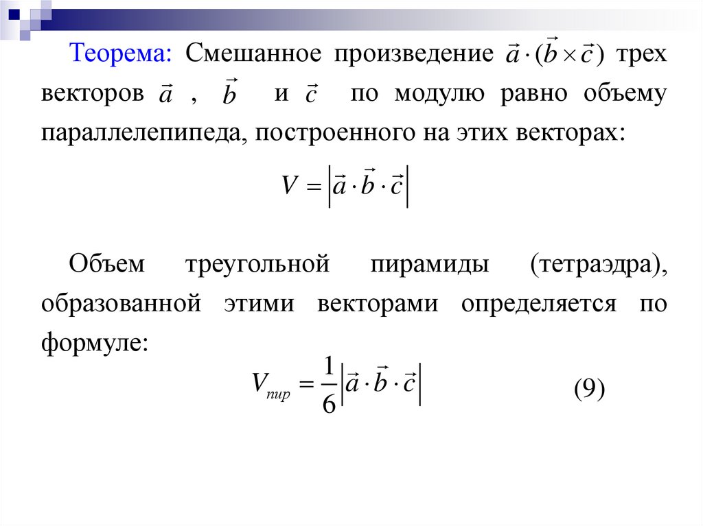
30. Смешанное произведение векторов

31.

Определение: Смешанным произведением трех
ненулевых векторов a , b и c называется число,
равное скалярному произведению вектора a на
векторное произведение векторов b и c , то есть
a (b c )

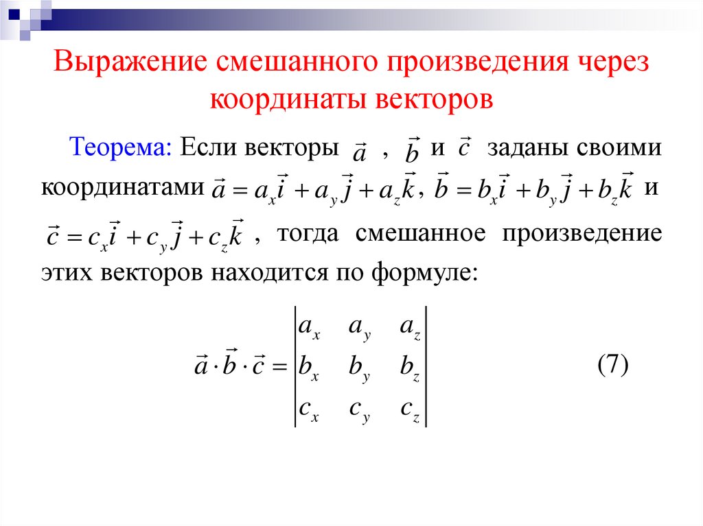
32. Выражение смешанного произведения через координаты векторов

Теорема: Если векторы a , b и c заданы своими
координатами a axi a y j az k , b bxi by j bz k и
c cxi c y j cz k , тогда смешанное произведение
этих векторов находится по формуле:
ax
a b c bx
cx
ay
by
cy
az
bz
cz
(7)

33.

Необходимым
и
достаточным
компланарности трех векторов является:
ax
bx
cx
ay
by
cy
az
bz 0
cz
условием
(8)

34.

Теорема: Смешанное произведение a (b c ) трех
векторов a , b и c по модулю равно объему
параллелепипеда, построенного на этих векторах:
V a b c
Объем треугольной пирамиды (тетраэдра),
образованной этими векторами определяется по
формуле:
1
Vпир a b c
(9)
6

35.

Пример: Найти объем пирамиды с вершинами:
A(1; 2; 3) , B(0; 1;1) , C (2; 5; 2) , D(3; 0; 2) .
Решение:
Найдем векторы a AB, b AC и c AD .
a i 3 j 2k , b i 3 j k , c 2i 2 j 5k .
По формуле (9) имеем:
1 3 2
1
1
Vпир a b c 1 3 1
6
6
2 2 5
1 1
1 3
1 3 1
1
3
2
24 4 куб. ед.
2 5
2 2 6
6 2 5
English     Русский Правила