1.38M
Похожие презентации:
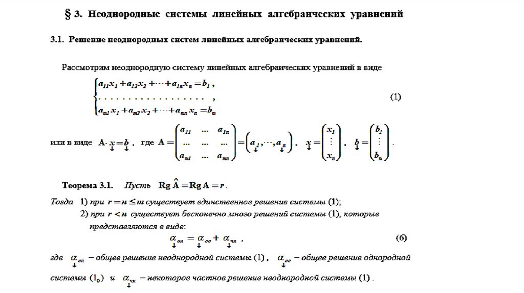
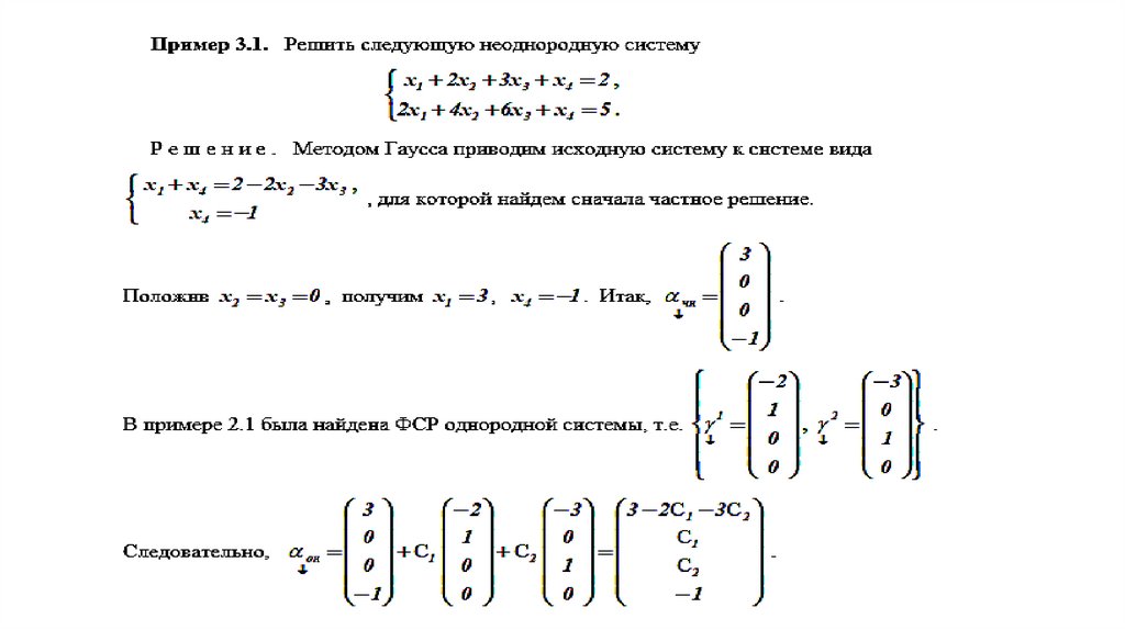
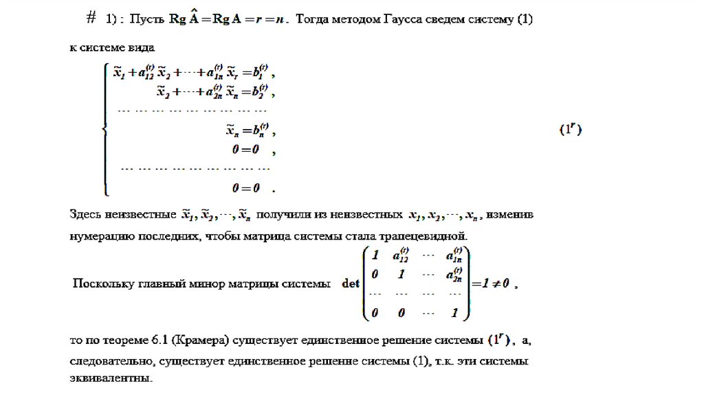
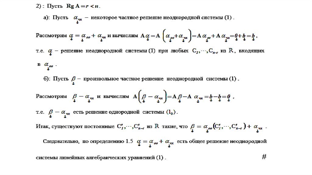
Системы линейных алгебраических уравнений
Системы линейных алгебраических уравнений
Системы линейных алгебраических уравнений
Системы линейных алгебраических уравнений
Системы линейных алгебраических уравнений
Системы линейных алгебраических уравнений
Системы линейных алгебраических уравнений
Системы линейных алгебраических уравнений
Системы линейных алгебраических уравнений
Системы линейных алгебраических уравнений
Системы линейных алгебраических уравнений. Лекция 2
1.
ЛИНЕЙНАЯ АЛГЕБРА
Глава II
Системы линейных алгебраических уравнений
Лекция № 2
ИЯФиТ
доцент Волков Н.П.
English
Русский
Правила