Практикум №7 Вычислительная математика
Содержание
Разделённые разности и их свойства
Разделённые разности и их свойства
Разделённые разности и их свойства
Таблица разделённых разностей
Интерполяционный полином Ньютона
Интерполяционный полином Ньютона
Интерполяционный полином Ньютона. Пример.
Интерполяционный полином Ньютона. Пример.
Интерполяционный полином Ньютона. Пример.
Сходимость интерполяционного полинома Лагранжа
Сходимость интерполяционного полинома Лагранжа
Сходимость интерполяционного полинома Лагранжа
Сходимость интерполяционного полинома Лагранжа
Сходимость интерполяционного полинома Лагранжа
571.00K
Категория: МатематикаМатематика

Практикум_7_формулы_17.10.2023

1. Практикум №7 Вычислительная математика

Санкт-Петербургский политехнический университет Петра Великого
Практикум №7
Вычислительная математика
Воскобойников С.П.
Доцент ВШ ПИ ИКНТ, к.ф.-м.н.
voskob_sp@spbstu.ru
17.10.2023

2. Содержание

• Разделённые разности. Таблица
разделённых разностей.
• Интерполяционный полином Ньютона.
• Пример.
• Сходимость интерполяционного
процесса.

3. Разделённые разности и их свойства

xk , f xk , k 0,1,..., n
hk xk xk 1
f xk 1 , xk
f xk 1 , xk , xk 1
f x0 , x1 ,..., xn 1 , xn
f xk 1 , xk , xk 1
k 1,2,..., n
f xk , xk 1 f xk 1 , xk
,
xk 1 xk 1
k 1,2,..., n 1
f x1 ,..., xn 1 , xn f x0 , x1 ,..., xn 1
,
xn x0
f xk 1 , xk
f xk 1 , xk , xk 1
f k f k 1
,
xk xk 1
f k 1
fk
,
xk 1 xk xk xk 1
f k 1 f k f k f k 1
1
,
xk 1 xk 1 xk 1 xk xk xk 1
f k 1
fk
f k 1
,
xk 1 xk xk 1 xk 1 xk xk 1 xk xk 1 xk 1 xk 1 xk 1 xk

4. Разделённые разности и их свойства

f x0 , x1 ,..., xk 1 , xk
f x0
x0 x1 x0 x2 ... x0 xл
...
f x1
...
x1 x0 x1 x2 ... x1 xk
f xk
,
xk x0 xk x1 ... xk xk 1
k
f x0 , x1 ,..., xk 1 , xk k
i 0
f xi
,
x x
i
j
j 0
j i
m k
f xm , xm 1 ,..., xm k 1 , xm k m k
i m
f xi
,
x x
i
j m
j i
j

5. Разделённые разности и их свойства

hk xk xk 1 h,
f xk 1 , xk
f k f k 1 f k
,
xk xk 1
h
f k 2 f k 1 f k 1 f k f k 2 2 f k 1 f k 2 f k
1
f xk , xk 1 , xk 2
,
2
2
xk 2 xk xk 2 xk 1 xk 1 xk
2h
2!h
k fi
f xi , xi 1 ,..., xi k 1 , xi k
,
k
k!h

6. Таблица разделённых разностей

x
f
x0
f0
x1
f1
.
.
xi 1
fi 1
xi
fi
xi 1
.
fi 1
.
xn 1
f n 1
xn
fn
f xi , xi 1
f x0 , x1
f x1, x2
.
f xi 1, xi
f xi , xi 1
f xi , xi 1 ,..., xi n
f xi , xi 1 , xi 2
f x0 , x1, x2
.

f xi 1 , xi , xi 1
f x0 , x1 ,..., xn 1 , xn

.
f xn 2 , xn 1
f xn 1 , xn
.
f xn 2 , xn 1 , xn

7. Интерполяционный полином Ньютона

Nn x f x0 x x0 f x0 , x1 x x0 x x1 f x0 , x1, x2 ... x x0 x x1 ... x xn 1 f x0 , x1,..., xn ,
n
i 1
N n x f x0 x xk f x0 , x1 ,..., xi ,
i 1 k 0
n 1
N n x N n 1 x x xk f x0 , x1 ,..., xn , N 0 x f x0 , n 1,2,...
k 0
N1 x f x0 x x0 f x0 , x1 ,
N2 x f x0 x x0 f x0 , x1 x x0 x x1 f x0 , x1, x2 ,

8. Интерполяционный полином Ньютона

xn 1 ,
может быть xn 1 xn
f n 1 ,
x
f
x0
f0
x1
f1
.
.
xi 1
fi 1
xi
fi
xi 1
.
fi 1
.
xn 1
f n 1
xn
fn
xn 1
f n 1
f xi , xi 1
f x0 , x1
f x1, x2
.
f xi 1, xi
f xi , xi 1
f xi , xi 1 ,..., xi n
f xi , xi 1 , xi 2
f xn 2 , xn 1
f xn 1 , xn
f xn , xn 1
f xi , xi 1 ,..., xi n 1
f x0 , x1, x2
.

f xi 1 , xi , xi 1
f x0 , x1 ,..., xn 1 , xn

.
или xn 1 xn
.
f xn 2 , xn 1 , xn
f xn 1 , xn , xn 1
f x1 , x1 ,..., xn 2 , xn 1
f x0 , x1 ,..., xn , xn 1

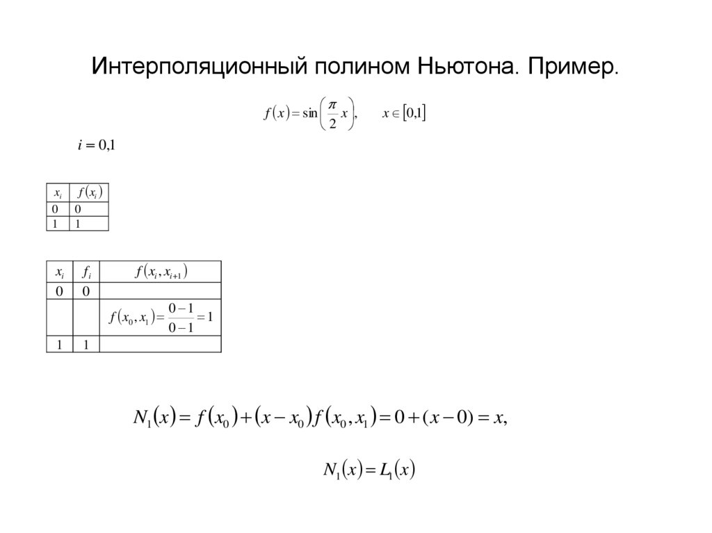
9. Интерполяционный полином Ньютона. Пример.

f x sin x ,
2
x 0,1
i 0,1
xi
0
1
f xi
0
1
xi
0
fi
0
f xi , xi 1
f x0 , x1
1
0 1
1
0 1
1
N1 x f x0 x x0 f x0 , x1 0 ( x 0) x,
N1 x L1 x

10. Интерполяционный полином Ньютона. Пример.

xi
fi
0
0
f xi , xi 1
f x0 , x1
1
f xi , xi 1 , xi 2
0 1
1
0 1
1
f x0 , x1 , x2
f x0 , x1 f x1 , x2 1 2 2
2 2 2
1
x0 x2
0
2
2
2 2 2
f x1 , x2
1
1
2
1
1
2
2
2
N2 x f x0 x x0 f x0 , x1 x x0 x x1 f x0 , x1, x2 ,
N 2 x N1 x x x0 x x1 f x0 , x1 , x2 ,
N 2 x x x 0 x 1 2 2 2 x 1 2 2 2 x 2 2 2 x 2 2 1 2 2 2 x 2 ,
N2 x L2 x

11. Интерполяционный полином Ньютона. Пример.

i 0,1,2
xi
0
1
1
2
L2 x f 0
f xi
0
1
2
2
x x1 x x2 f x x0 x x2 f x x0 x x1
x0 x1 x0 x2 1 x1 x0 x1 x2 2 x2 x0 x2 x1
L2 x 0
x 1 x 1
x 0 x 1
2 x 0 x 1
2
2
1
1
2 1
1
1
0 1 0 1 0 1
0 1
2
2
2
2
2x2 x 2 2 x2 2 2 x 2 2 2 x2 2 2 1 x

12. Сходимость интерполяционного полинома Лагранжа

f x
1
,
1 25 x 2
x 1,1 ,
n 10,
xi 1 ih , h
2
, i 0,1,..., n
n

13. Сходимость интерполяционного полинома Лагранжа

n 10, xk cos
2k 1 , k 0,1,..., n;
2 n 1
xk 1,1

14. Сходимость интерполяционного полинома Лагранжа

f x
1
,
1 25 x 2
x 1,1 ,
n 20,
xi 1 ih, h
2
, i 0,1,..., n
n

15. Сходимость интерполяционного полинома Лагранжа

n 10, xk cos
2k 1 , k 0,1,..., n;
2 n 1
xk 1,1

16. Сходимость интерполяционного полинома Лагранжа

n 20,
xk cos
2k 1 , k 0,1,..., n;
2 n 1
xk 1,1
English     Русский Правила