362.50K
Категория: МатематикаМатематика

Лекция_03

1.

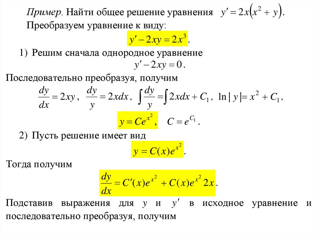
Пример. Найти общее решение уравнения y 2 x x 2 y .
Преобразуем уравнение к виду:
y 2 xy 2 x 3 .
1) Решим сначала однородное уравнение
y 2 xy 0 .
Последовательно преобразуя, получим
dy
dy
dy
2 xdx , 2 xdx C1 , ln | y | x 2 C1 ,
2 xy ,
y
y
dx
x2
y Ce , C e C1 .
2) Пусть решение имеет вид
x2
y C ( x )e .
Тогда получим
dy
x2
x2
C ( x )e C ( x )e 2 x .
dx
Подставив выражения для y и y в исходное уравнение и
последовательно преобразуя, получим

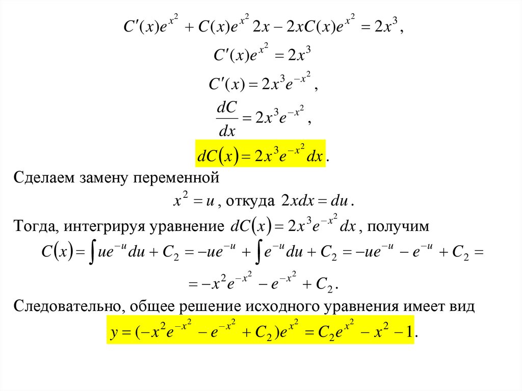
2.

C ( x)e
x2
x2
C ( x)e 2 x 2 xC ( x)e
C ( x)e
x2
x2
2x3 ,
2x3
3 x2
C ( x) 2 x e ,
dC
3 x2
2x e ,
dx
3 x2
dC x 2 x e dx .
Сделаем замену переменной
x 2 u , откуда 2 xdx du .
Тогда, интегрируя уравнение dC x 2 x e
3 x2
dx , получим
C x ue u du C2 ue u e u du C2 ue u e u C 2
2 x2
x2
x e e C2 .
Следовательно, общее решение исходного уравнения имеет вид
2 x2
y ( x e
e
x2
C 2 )e
x2
C2 e
x2
x 2 1.

3.

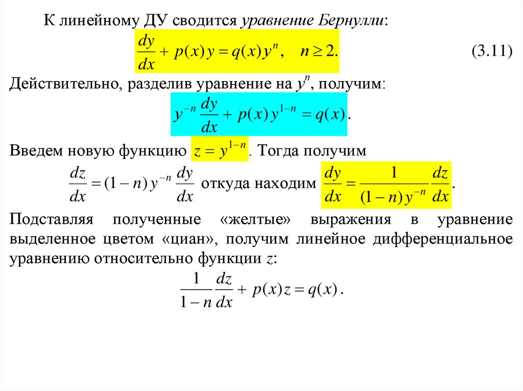
К линейному ДУ сводится уравнение Бернулли:
dy
(3.11)
p ( x) y q ( x) у п , п 2.
dx
Действительно, разделив уравнение на уп, получим:
п dy
у
p ( x ) y 1 п q( x ) .
dx
Введем новую функцию z y1 n . Тогда получим
dz
dy
dy
1
dz
(1 n ) y n
откуда находим
.
n
dx
dx
dx (1 n) y dx
Подставляя полученные «желтые» выражения в уравнение
выделенное цветом «циан», получим линейное дифференциальное
уравнению относительно функции z:
1 dz
p ( x) z q( x) .
1 n dx

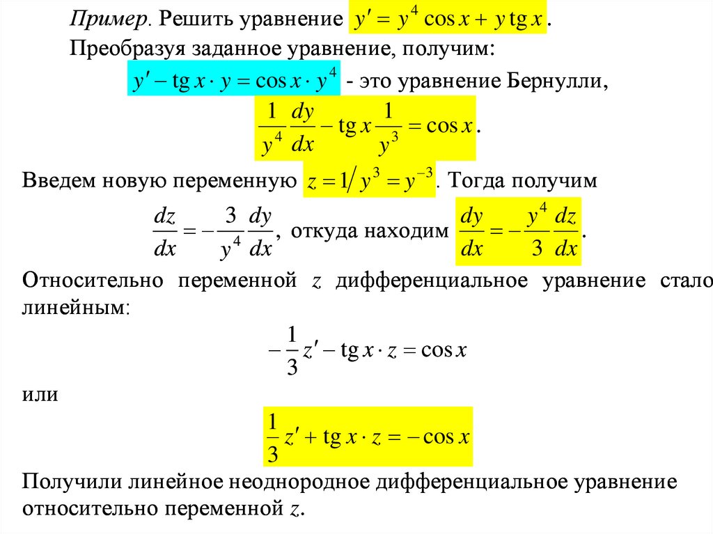
4.

Пример. Решить уравнение y y 4 cos x y tg x .
Преобразуя заданное уравнение, получим:
y tg x y cos x y 4 - это уравнение Бернулли,
1 dy
1
tg x 3 cos x .
4
y dx
y
Введем новую переменную z 1 y 3 y 3 . Тогда получим
dz
3 dy
dy
y 4 dz
4 , откуда находим
.
dx
dx
3 dx
y dx
Относительно переменной z дифференциальное уравнение стало
линейным:
1
z tg x z cos x
3
или
1
z tg x z cos x
3
Получили линейное неоднородное дифференциальное уравнение
относительно переменной z.

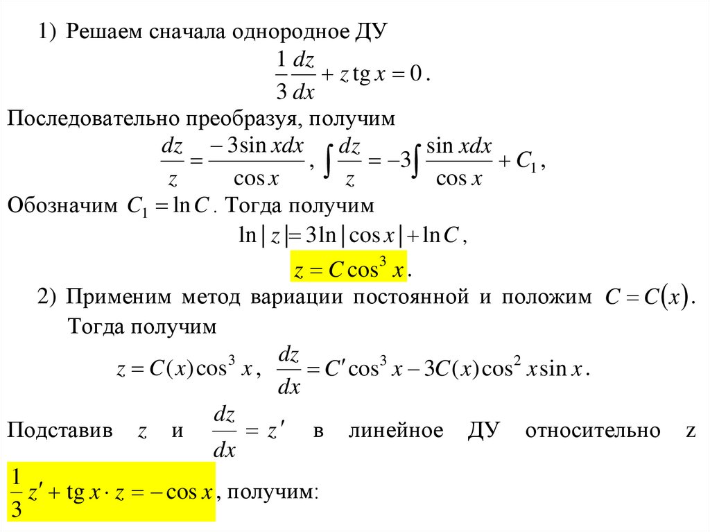
5.

1) Решаем сначала однородное ДУ
1 dz
z tg x 0 .
3 dx
Последовательно преобразуя, получим
dz 3 sin xdx
dz
sin xdx
,
3
C1 ,
z
cos x
z
cos x
Обозначим C1 ln C . Тогда получим
ln | z | 3 ln | cos x | ln C ,
z C cos3 x .
2) Применим метод вариации постоянной и положим C C x .
Тогда получим
dz
3
z C ( x ) cos x ,
C cos3 x 3C ( x) cos2 x sin x .
dx
dz
Подставив z и
z в линейное ДУ относительно z
dx
1
z tg x z cos x , получим:
3

6.

1
C x cos 3 x C ( x) cos 2 x sin x C ( x) cos 3 x tg x cos x ,
3
3
C x
,
2
cos x
dC x
3
,
2
dx
cos x
3dx
dC
x
cos 2 x ,
dx
C ( x) 3
3 tg x C2 .
2
cos x
Окончательно получаем:
z y 3 ( 3 tg x C 2 ) cos 3 x C 2 cos 3 x 3 sin x cos 2 x ,
1
.
3
2
C 2 cos x 3 sin x cos x
Это общее решение необходимо дополнить частным решением
y 0 , потерянным при делении на у4.
y 3

7.

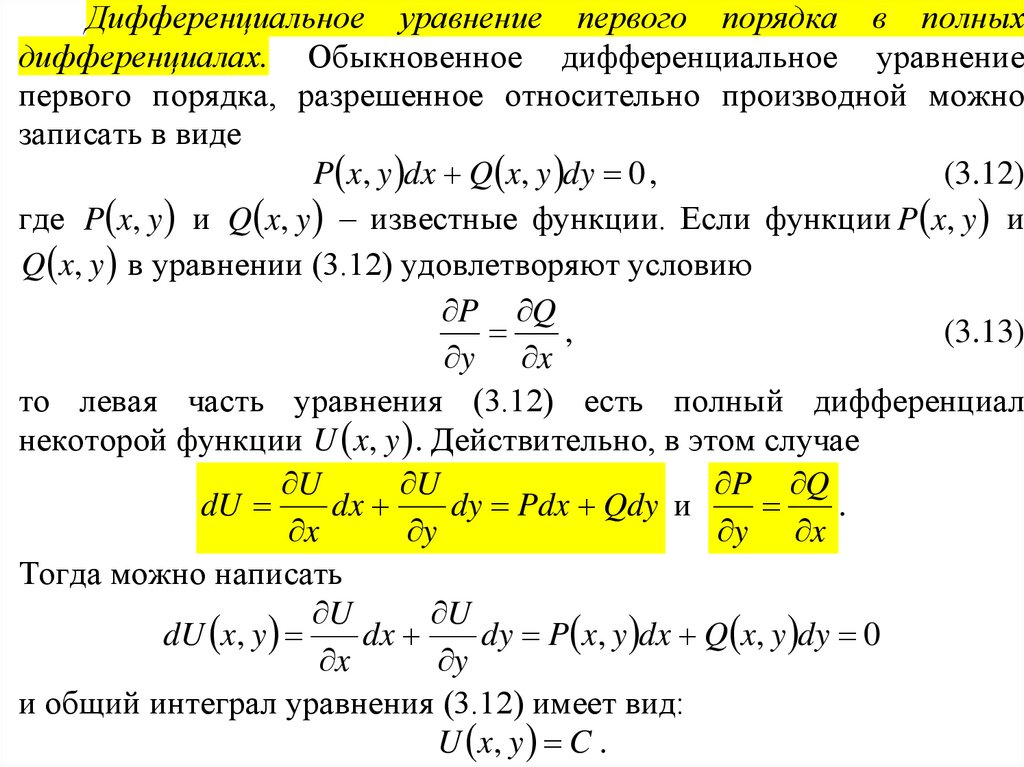
Дифференциальное уравнение первого порядка в полных
дифференциалах. Обыкновенное дифференциальное уравнение
первого порядка, разрешенное относительно производной можно
записать в виде
P x, y dx Q x, y dy 0 ,
(3.12)
где P x, y и Q x, y – известные функции. Если функции P x, y и
Q x, y в уравнении (3.12) удовлетворяют условию
P Q
,
(3.13)
y x
то левая часть уравнения (3.12) есть полный дифференциал
некоторой функции U x, y . Действительно, в этом случае
U
U
P Q
dU
dx
dy Pdx Qdy и
.
x
y
y x
Тогда можно написать
U
U
dU x, y
dx
dy P x, y dx Q x, y dy 0
x
y
и общий интеграл уравнения (3.12) имеет вид:
U x, y C .

8.

x2 y
x 1
Пример. Найти частный интеграл уравнения
dx
dy 0
2
x
x
при начальных условиях x0 1, y0 1 .
P x 2 y
1 Q x 1
1
2
2
2
x x x
y y x
x
x
Так как условие (3.13) выполняется, интегрируя, получим:
y
y
при y const :
U ( x, y ) P x, y dx 1 2 dx x f y ,
x
x
y
1
при x const :
U ( x, y ) Q x, y dy 1 dy y g x .
x
x
y
Сравнивая выражения для U ( x, y ) , имеем U ( x, y ) x y .
x
Следовательно, общий интеграл заданного уравнения имеет вид
y
x y C . Учитывая н.у. находим C 3 и частный интеграл есть
x
y
x y 3.
x

9.

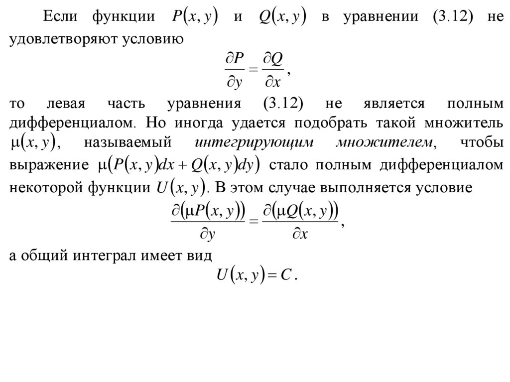
Если функции P x, y и Q x, y в уравнении (3.12) не
удовлетворяют условию
P Q
,
y x
то левая часть уравнения (3.12) не является полным
дифференциалом. Но иногда удается подобрать такой множитель
x, y , называемый интегрирующим множителем, чтобы
выражение P x, y dx Q x, y dy стало полным дифференциалом
некоторой функции U x, y . В этом случае выполняется условие
P x, y Q x, y
,
y
x
а общий интеграл имеет вид
U x, y C .

10.

Пример. Левая часть уравнения 2 ydx xdy 0 не является
полным дифференциалом, но при умножении на x получим
P
Q
2
2 x , Q x, y x ,
P x, y 2 xy ,
2x
y
x
P Q
y x
при y const :
при x const :
U x, y Pdx 2 xydx x 2 y f y
U x, y Qdy x 2 dy x 2 y g x
U x, y x 2 y .
Общий интеграл имеет вид x 2 y C .
Интегрирующий множитель имеет всякое дифференциальное
уравнение (если оно имеет решение), но общих приемов для его
нахождения не существует.
English     Русский Правила