Специальные главы математики
1.28M
Категория: МатематикаМатематика

Лекция 9(сгм) Интегральные формулы Коши+ Ряды в C (1)

1. Специальные главы математики

Лекция 9
Интегральные формулы Коши
Ряды в комплексной плоскости

2.

§6. Интегральные формулы Коши
Теорема. Пусть функция f(z) является аналитической
в односвязной области D. Тогда в любой внутренней
точке а области D имеют место формулы Коши:
где L положительно ориентированная кривая в
области D, охватывающая точку а.
2

3.

Доказательство. Функция
не аналитична в
области D (знаменатель в точке а этой области равен
нулю), но эта функция аналитична в многосвязной
области D с удаленной из нее окрестностью точки а.
Поэтому по теореме Коши для
многосвязной области имеем
где окружность |z a| = r.
3

4.

Преобразуем интеграл
Для вычисления интеграла I1 воспользуемся
непрерывностью функции f(z) в точке а:
4

5.

Тогда на окружности с радиусом r < получим:
для любого > 0 I1=0.
Для вычисления интеграла I2 используем результат
примера 2 (§5):
Тогда
5

6.

Вторую формулу можно получить, продифференцировав n раз по
параметру а полученное равенство
6

7.

Замечания
1. Из теоремы следует, что аналитическая функция f(z) имеет
производные любого порядка в произвольной внутренней
точке а области D.
2. Интегральные формулы Коши можно записать в виде
и использовать для соответствующих интегралов при условии,
что точка а находится внутри контура L.
Если точка а находится вне контура L, то подынтегральная
функция является аналитичной, поэтому по теореме Коши эти
интегралы равны нулю.
7

8.

Пример 1. Вычислить интегралы
8

9.

Пример 2. Вычислить интеграл
9

10.

Пример 2. Вычислить интеграл
10

11.

Теорема Морера (обратная к теореме Коши)
Пусть функция f(z) непрерывна в односвязной области D
по любому замкнутому контуру L из D
и
Тогда функция f(z) является аналитической функцией в
области D.
Доказательство.
Из теоремы о первообразной следует, что функция
является аналитической и F (z) = f(z).
11

12.

Аналитическая функция имеет производные любого
порядка, в частности , F (z) = f (z).
Отсюда следует, что f (z), следовательно, функция
f(z) является аналитической функцией в области D.
12

13.

§ 7. Числовые и функциональные ряды в
комплексной области
Ряд из комплексных чисел
называют сходящимся,
если последовательность его частичных сумм
имеет конечный предел S.
Этот предел называют суммой ряда.
Необходимый и достаточный признак сходимости ряда:
ряд
сходится ряды
сходятся.
13

14.

( 1) n 1 i
n на
Пример. Исследовать ряд
n
2
n 1
сходимость и найти его сумму.
14

15.

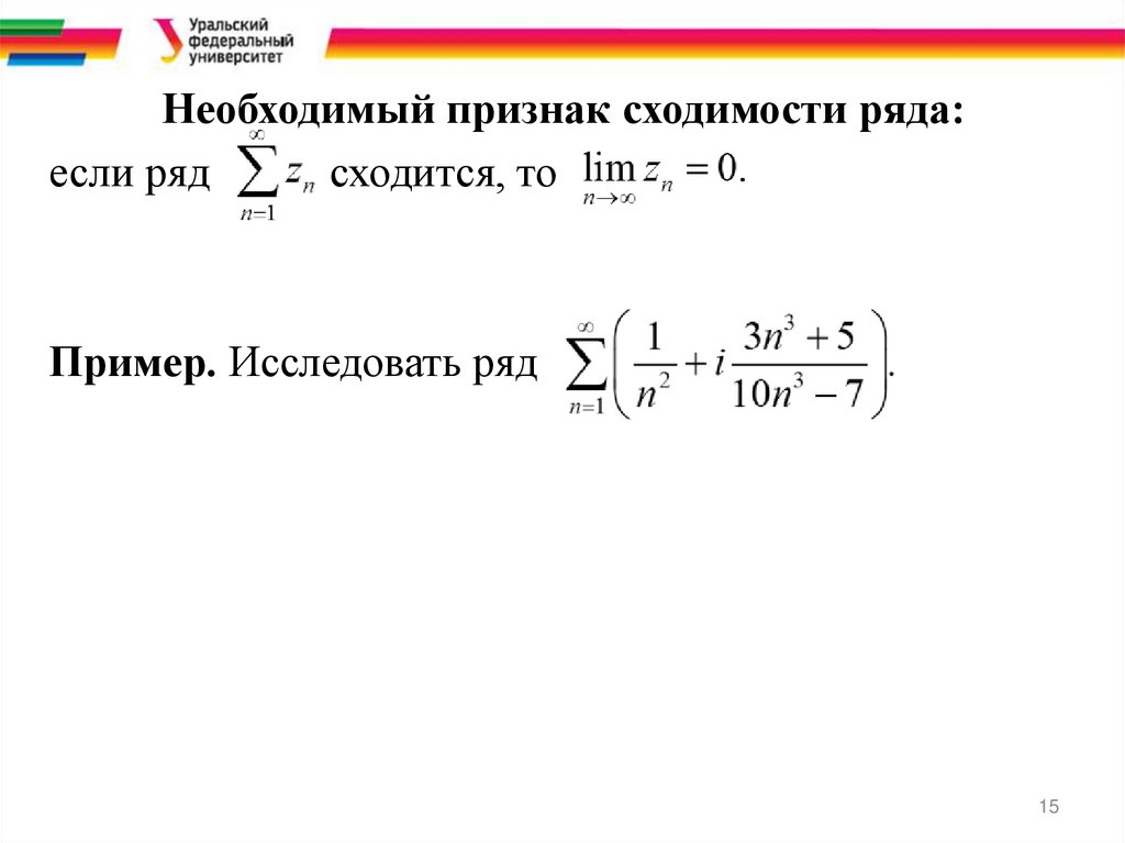
Необходимый признак сходимости ряда:
если ряд
сходится, то
Пример. Исследовать ряд
15

16.

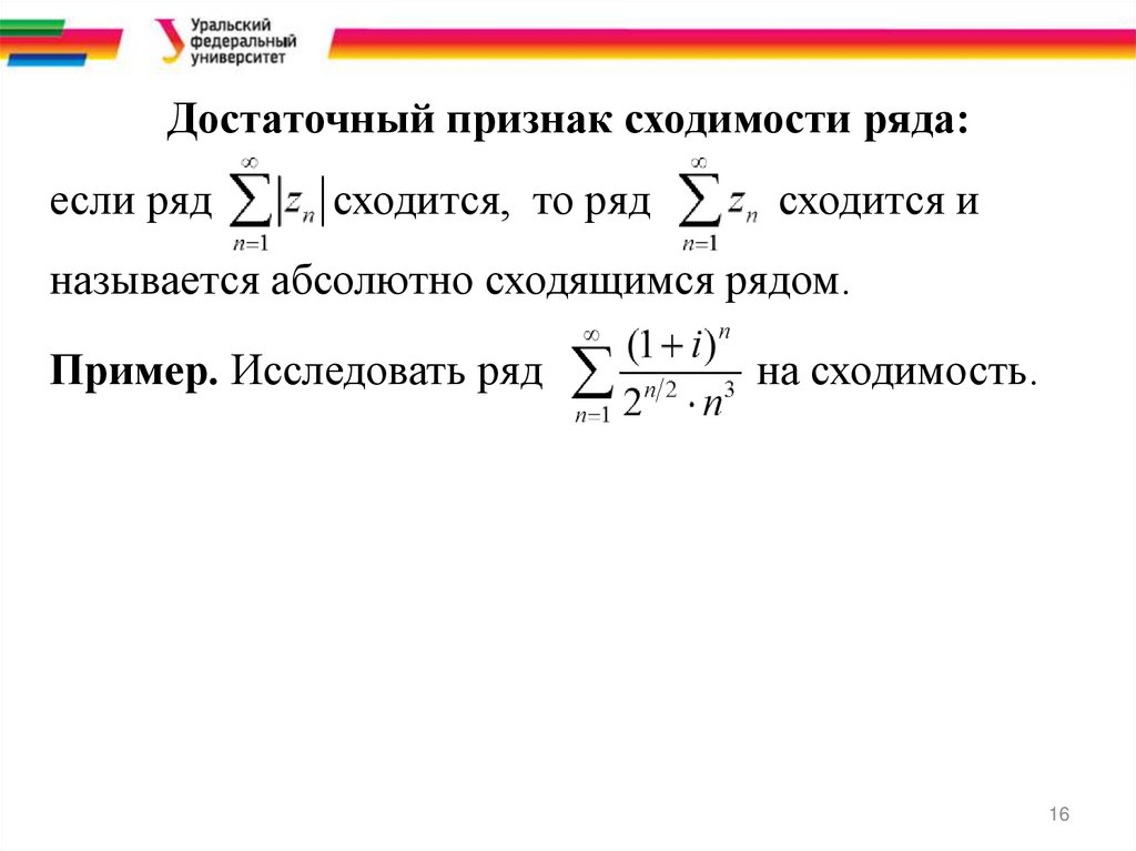
Достаточный признак сходимости ряда:
если ряд
сходится, то ряд
сходится и
называется абсолютно сходящимся рядом.
Пример. Исследовать ряд
на сходимость.
16

17.

Рассмотрим ряд
, составленный из функций
un(z), определенных на множестве D, и его n-ную
частичную сумму Sn(z) = u1(z) + u2(z) +…+ un(z).
Ряд
сходится к функции S(z) в точке z области
D, если
Ряд
сходится равномерно к функции S(z)
области D, если
17

18.

(Отличие определений в том, что во втором найдется
один номер N( ) для всех z из области D, а в первом
определении номер N( , z) для каждой точки z свой).
Признак Вейерштрасса (равномерной сходимости):
если |un(z)| ≤ an для любой точки z области D и ряд
сходится, то ряд
сходится равномерно в
области D.
18

19.

Свойства равномерно сходящихся рядов
1. Пусть функции un(z) непрерывны в области D и ряд
сходится равномерно к функции S(z) в области D.
Тогда сумма ряда S(z) непрерывна в области D.
2. Пусть функции un(z) непрерывны на кусочно-гладкой кривой
γ и ряд
сходится равномерно к функции S(z) на
кривой γ. Тогда ряд можно почленно интегрировать:
19

20.

3. Пусть функции un(z) аналитичны в односвязной
замкнутой области D и ряд
сходится
равномерно к функции S(z) в области D. Тогда сумма
ряда S(z) аналитична в области D и ряд можно
почленно дифференцировать любое число раз, т.е.
20

21.

Степенные ряды
Степенной ряд в комплексной области есть ряд вида
где an, z0, z − комплексные числа.
Свойства степенных рядов
1. Областью сходимости степенного ряда
является круг |z − z0| < R.
Этот круг может выродиться в одну точку z0 (R = 0)
или во всю комплексную плоскость (R = ∞).
21

22.

2. В круге |z − z0| ≤ r (r < R) степенной ряд
сходится равномерно.
3. Сумма степенного ряда внутри круга сходимости
является аналитической функцией.
4. Степенной ряд внутри круга сходимости можно
почленно дифференцировать любое число раз и
почленно интегрировать.
22

23.

Пример. Найти область сходимости ряда.
z 2 i
2n
n 1 1 i
n
23

24.

24
English     Русский Правила