Специальные главы математики
7.93M
Категория: МатематикаМатематика

Лекция 11(сгм)-25 Нули функции. Классификация СОТ (1)

1. Специальные главы математики

Лекция 11
Нули функции.
Классификация особых точек.

2.

Нули функции.
Точка z = a является нулем функции f(z) порядка k,
если функцию f(z) можно представить в виде:
f(z) = (z – a)k φ(z), φ(a) ≠ 0.
Теорема1 (о порядке нуля).
Точка z = a является нулем функции f(z) порядка k
тогда и только тогда, когда f(а) = f '(а) =…= f (k–1)(а) = 0,
f (k)(а) ≠ 0, т.е. порядок нуля равен порядку первой
отличной от нуля производной.
2

3.

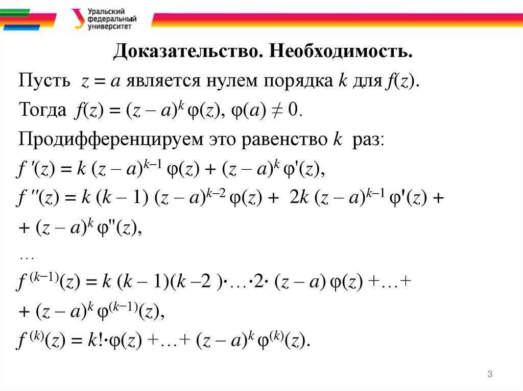
Доказательство. Необходимость.
Пусть z = a является нулем порядка k для f(z).
Тогда f(z) = (z – a)k φ(z), φ(a) ≠ 0.
Продифференцируем это равенство k раз:
f '(z) = k (z – a)k–1 φ(z) + (z – a)k φ'(z),
f ''(z) = k (k – 1) (z – a)k–2 φ(z) + 2k (z – a)k–1 φ'(z) +
+ (z – a)k φ''(z),

f (k−1)(z) = k (k – 1)(k –2 )·…·2· (z – a) φ(z) +…+
+ (z – a)k φ(k−1)(z),
f (k)(z) = k!·φ(z) +…+ (z – a)k φ(k)(z).
3

4.

Вычислим эти производные в точке z = a:
f '(а) = 0, f ''(а) = 0,…, f (k−1)(а) = 0, f (k)(а) = k!·φ(а) ≠ 0.
Достаточность.
Пусть f(а) = f '(а) =…= f (k–1)(а) = 0, f (k)(а) ≠ 0. Тогда
ряд Тейлора функции f(z) по степеням (z – a) примет
вид:
4

5.

Тогда
Следовательно, z = a есть нуль порядка k для f(z).
5

6.

Пример 1. Найти нули функции f(z) = (1 − cos z)3.
6

7.

Пример 1. Найти нули функции f(z) = (1 − cos z)3.
7

8.

Классификация ОТ
1. УОТ - устранимой особой точки
Теорема 1 (о ряде Лорана в окрестности устранимой особой точки).
Точка z0 является устранимой особой точкой функции f(z) тогда и
только тогда, когда разложение функции f(z) в ряд Лорана в
выколотой окрестности точки z0 не содержит отрицательных
степеней (z − z0)
(в разложении отсутствует главная часть ряда Лорана).
Через предел:
8

9.

2. Полюс k-ого порядка
Теорема 2 (о ряде Лорана в окрестности полюса).
Точка z0 является полюсом порядка k функции f(z) тогда и только
тогда, когда разложение функции f(z) в ряд Лорана в выколотой
окрестности точки z0 содержит конечное число отрицательных
степеней
(z − z0), а именно
c k
c 1
f ( z)
...
c0 c1 ( z z0 ) ... (c k 0)
k
( z z0 )
( z z0 )
(главная часть ряда Лорана содержит k элементов).
Через предел:
9

10.

3. СОТ – существенно особая точка.
Теорема 3 (о ряде Лорана в окрестности существенно особой точки).
Точка z0 является существенно особой точкой функции f(z) тогда и
только тогда, когда разложение функции f(z) в ряд Лорана в выколотой
окрестности точки z0 содержит бесконечно много отрицательных
степеней (z − z0)
(главная часть ряда Лорана содержит бесконечное число элементов).
10

11.

11

12.

Пример 2. Исследовать особые точки функций
12

13.

Пример 2. Исследовать особые точки функций
13
English     Русский Правила