3.15M
Категория: МатематикаМатематика

Лекция 13 (сгм)-11.12.25 (1)

1.

Специальные главы
математики
Лекция 13
Примеры вычисления интегралов ФКП с помощью
вычетов

2.

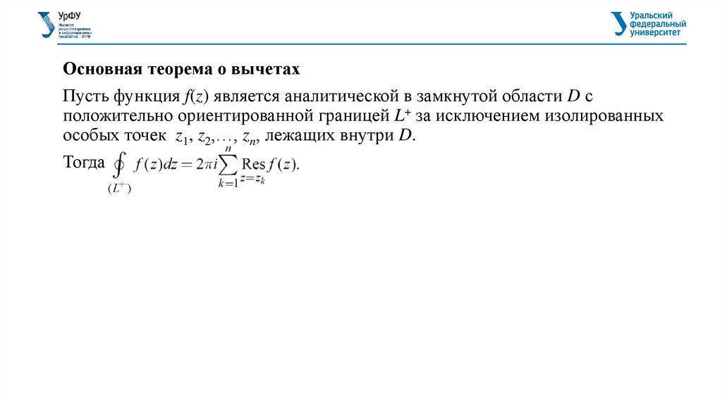
Основная теорема о вычетах
Пусть функция f(z) является аналитической в замкнутой области D с
положительно ориентированной границей L+ за исключением изолированных
особых точек z1, z2,…, zn, лежащих внутри D.
Тогда

3.

Вычислить интегралы, используя вычеты
1. ctg z 1 dz
z
| z| 1

4.

2.
L z
ch z 1
2
(e 1)
z
dz ,
L :| z 3i | 3,5

5.

1
3. z cos
dz ,
z 1
L
3
L : z 1 1

6.

4.
z 2
z sin z
z
3
dz

7.

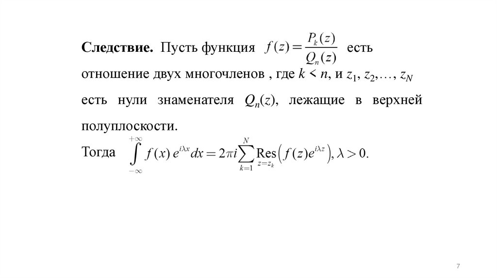
Следствие. Пусть функция
есть
отношение двух многочленов , где k < n, и z1, z2,…, zN
есть нули знаменателя Qn(z), лежащие в верхней
полуплоскости.
Тогда
7

8.

9.

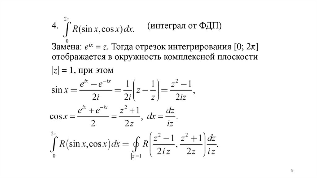
4.
(интеграл от ФДП)
Замена: eix = z. Тогда отрезок интегрирования [0; 2π]
отображается в окружность комплексной плоскости
|z| = 1, при этом
9
English     Русский Правила